Farcaster--SocialFi基础设施
项目背景
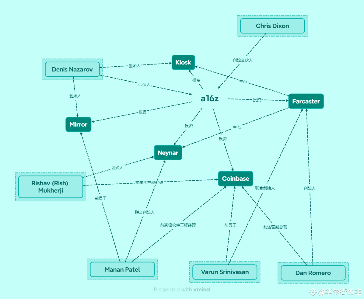
a16Z在今年5月份投资了Neynar、Kiosk这两个项目,均为基于Farcaster搭建的项目。
其中Neynar创始人Rishav (Rish) Mukherji曾是 Coinbase 的集团产品经理,并有meta、微软经历;联合创始人Manan Patel曾是 Coinbase 的高级软件工程经理,有Uber、Mirror经历。
Kiosk创始人Denis Nazarov同时也是Mirror 的创始人,此前,他是 Uniswap Labs 的顾问,以及 a16z 的投资合伙人。
Farcaster融资1.8亿,估值10亿

其创始人Dan Romero是Coinbase的前运营副总裁。联合创始人Varun Srinivasan曾在Coinbase负责平台开发。
Coinbase的主要投资机构就是a16z,可知这实际是一个圈子的,a16z想建设基于Farcaster的整个生态,想象空间巨大,关系图谱如下:

项目简介
Farcaster是一个充分的去中心社交协议,在 Farcaster 协议范围内,每个用户可以直接与另一个用户建立连接并交互,不用受平台的制约。开发者也可以基于现有的用户和协议中的公开数据,无需许可的构建自己的应用。
众所周知,大多数人每天在线上的社交应用会花费大量的时间,产生大量的浏览数据。而在很多情况下,用户浏览的内容也不是由平台方输出,而是由无数的内容创作者所贡献。平台对内容的曝光机会有着绝对性的话语权,用户与自己内容订阅者的关系也近乎完全被平台方所控制。传统的 Web2 社交平台,作为这些数据的所有者,通过各种算法将这些数据应用于各类精准的广告投放,获取了大量的利益。并且,这些平台建设到一定的规模后,由于聚集效应,新的应用也非常难与之抗衡,从而使他们成为了巨头。与此同时,平台手中也有权利可以随时封禁掉某一个创作者,使其作品不能继续在平台上露出并中断创作者与其内容订阅者之间的联系。
针对已有的现状,在 Web3语境下和技术支持下,是需要有新的社交协议来满足用户的需求,完全打破现有的模式。在 Web3 中,用户才是自己数据的唯一所有者,用户数据完全掌握在用户手中,而不是某一个平台,某一个巨头。用户的身份也可以是跨设备,跨应用全统一的。其所创造出来的内容,无论何种形式,无论是图像、视频、发帖或是其他用户的交互数据,都不会仅仅存在于某一个平台方的数据库中,而是属于用户本身并且其中公开的数据可以被所有人来使用。
Farcaster就是其中一个去中心化社交协议的解决方案。作为一个底层的协议,Farcaster 建立了一系列的行为规范,规定了如何建立用户身份,如何在协议中管理自己的个人数据,如何存储并目如何确保多节点数据的一致性。这些规范可以确保开发者可以在 Farcaster 生态上,在基于已有用户和数据的前提下,使用自己的创造力做出不一样的应用,从而构建出去中心化社交协议的新形态。
白话:
Farcaster是一个底层身份协议,数据归属于用户自己,任何开发者可基于用户公开的数据在这个协议上开发应用,比如微信、微博等等,所有的应用共用一套数据体系。
技术原理

去中心化社交协议在设计时会遇到很多问题,例如:用户必须能够以分散的方式创建、控制和转移帐户,用户创建的消息必须以接近实时的速度更新等。
Farcaste协议给出的解决方案中,使用的是链上和链下相结合的手段,链上合约用于不频繁的操作,其中一致性和去中心化管理非常重要。帐户、用户名、拥有多少存储空间是使用一系列以太坊合约来管理的。
链下系统用于记录频繁的操作,性能至关重要。用户帐户创建的消息存储在Farcaster Hub中并经由其点对点实现消息的传递。与区块链不同的强一致性要求不同,Farcaster Hub使用最终一致性模型,以一种较弱的一致性模型,从而实现快速的消息传播。
链上合约用于不频繁的操作,其中一致性和去中心化管理非常重要。帐户、用户名、拥有多少存储空间是使用一系列以太坊合约来管理的链下系统用于记录频繁的操作,性能至关重要。用户帐户创建的消息存储在 Farcaster Hub 中并经由其点对点实现消息的传递。与区块链不同的强一致性要求不同,Farcaster Hub 使用最终一致性模型,以一种较弱的一致性模型,从而实现快速的消息传播。
在整体的设计上,其设计架构分为了以下三层:
协议的最底层是用户身份信息的管理。规定了如何创建和管理账户。在跨设备的场景下如何方便用户的使用。每个用户的存储空间如何被记录与管理。
中间是数据层,Farcaster Hubs,用户发布的内容数据,发送的消息,点赞或评论其他用户的内容,多个用户之间的互动数据都在这一层被处理和记录。
最上层是应用层,是所有的开发者基于底层的用户数据和中间的 Farcaster Hubs 中记录的内容数据,构建出的各种应用。
经济模型
要实现去中心化,数据的存储成本是必然要考虑到的因素。farcater提出的解决方案是,用户按年支付一定的费用来"租用”一定的存储空间。存储单位的价格由 Farcaster团队决定,会根据供需关系做出适当调整。对于用户而言,可以按自己的使用需求“租用”相应数量的存储空间。这样的机制可以鼓励每个用户珍惜存储空间的使用,自发的只保留必要的信息,也可以防止有大量的 Spam 的垃圾信息充斥在整个数据中,给开发者和数据节点都带来的不必要的负担。这点的设计也使得Farcaster 协议在经济效用方面是更加可持续的。
用户数据

财库收入

协议优势
● 数据主权回归用户
在 Farcaster 这样一个去中心化的社交协议中,用户的数据只属于自身。用户的数据被记录在不可篡改的链上智能合约和链下的 Farcaster Hubs 当中。
● 数据共享提升传播效率
在web2下,平台之间数据隔离。可以看到很多内容创作者,需要把同一份素材分别发布在小红书、抖音、B站上。在web3世界,打破平台限制之后,用户只用在一个地方进行统一管理,仍然会有不同客户端分别呈现不同形式的内容,满足用户日常对不同内容形式的消费需求。
● 版权保护
区块链本身透明、去中心化、不可篡改的性质,对于用户版权有着天然的保护能力。
● 团队背景
顶级资本扶持,背景深厚
存在的问题
● 用户规模
社交依赖于用户规模,至少在当下,X仍是最大的web3社区,如何吸引更多用户,是所有web3社交产品需要解决的问题。
● 使用门槛
在实际使用中,使用官方开发的warpcast注册账号需要支付5美金,虽然不可能阻挡币圈用户,但一定劝退了不少普通用户。在现实商业逻辑中,很多产品是先免费给用户体验,通过好的体验来吸引用户,从而产生回购行为。
不仅仅是费用,对于非Web3 用户,还有对新技术的理解成本。比如如何去正确保管自己托管 FID 的 EOA 的助记词,为什么需要支付费用。虽然这是Web3 所有的应用都会面临的问题,但作为一个需要有用户规模效应的社交协议,如何更好引导新用户对于其尤为重要。
● 未出现爆款应用
目前该协议上的应用还是基于现在web2的主流产品,在web3上建立类似体验。如果仅是对齐功能和用户体验,是很难和web2公司抗衡的。
想象空间
Farcaster 提供了一套完整的解决方案,为整个去中心化社交赛道开启了广泛的想象空间。同时,Farcaster 团队仍在积极的推动整个生态的建设,大家对于 Web3 去中心化的社交协议的未来也都是保持着极大的乐观态度。但是不得不承认,整个去中心化社交赛道都还处于一个非常早期的阶段,且需要不断建设的时期,即还未经历一个类似于"Def Summer”的阶段,让各种想法、创意、项目喷涌而出,给用户带来全新叙事体验的时刻。当然,基于去中心化协议数据开放的优势,未来随着用户规模的逐步增加以及协议之上应用层的创新,这些市场引爆可能性因素的增加,都会使得去中心化社交赛道的大规模采用愿景成为可能。
同类项目-Lens Protocol
项目背景
Lens的创始人Stani Kulechov同时为Avara的创始人,是AAVE的母公司,Avara的生态系统主管Paris Rouzati曾任职Lens的领投机构IDEO CoLab,担任合伙人。
Lens融资1500万美元,有消息称其正寻求 5000 万美元的融资,使其融资后估值达 5 亿美元。


对比Farcaster
● 用户规模
Lens具有先发优势,2022年5月18日就已正式上线Polygon主网,当前用户为397K,高于Farcaster的280K。
● 技术思路
Lens Protocol 在构建整套协议的初衷是同 Farcaster一致的。即同样都是将用户对于数据的所有权交还给用户,用开放的协议替换当前还在零和游戏中的各大 Web2 社交平台封闭的数据库和中心化服务器。
在协议设计实现上,Lens Protocol是另一种解决方案,在协议设计中,为了将所有的数据都保存在链上,Lens Protocol设计了一个全 NFT 的数据流。首先用户身份就是一个Prole NFT,这个Profe NFT 就代表了在 Lens protocol中的身份。用户在 Lens protocl生态中的行为,无论是发布内容、评论、转发、点赞等等也被抽象成 NFT 之间的交互。
● 数据存储
相比与farcaster链上链下相结合的数据存储方案,Lens 中的所有数据均保存在链上,用户可以在所有生态内的应用中,共享身份信息和自己的社交图谱。
但这也带来了相当大的用户使用成本和上链的Gas成本。首先说使用成本,用户在进行每一项操作时,是需要签名的,这使得使用体验非常不顺畅。好在团队也意识到了这个问题,给出了 Signless 的解决方案,用户可以自行决定是否开启这个功能选项。其次,将所有信息记录在区块链上,Gas 成本绝对是不能忽视的问题,目前为了用户体验,是由Lens来为用户支付 Gas,团队虽说选择了 Polygon 这条相对成本小的链,但当用户量过大,这个成本没有边际成本递减效应,只会指数级增加。
总结
在SocialFi基础设施赛道中,Farcaster的资方实力更为雄厚,团队背景更为强大,a16z老大Chris Dixon在多次采访中提及Farcaster,且于今年5月加投,外加投资相关生态项目,可见其信心。
在技术实现思路上,Farcaster链上+链下相结合的方案用户体验是更好的,不是说Lens的全链上解决方案不好,只是在当前区块链基础设施上,为保证用户交互的成本、速度,采取链下的方案更合适,Farcaster是更适合当前这个时代的。
“Defi summer”是上轮牛市中,一场对cex用户进入链上生态的启蒙。那么在这轮牛市中,“SocailFi”有没有可能成为一场对链上web2用户进入web3生态的启蒙?只要在资本推动下,有一些造富效应(类似meme币),笔者认为是很有可能的。