昨天DEPIN 项目Grass 空投上线,我领取了730个GRSSS,卖了3.3 $SOL ,算是零撸600美元。
初晓链是从2023年12月份开始关注Grass ,在谷歌浏览器安装插件,邮箱注册后,就自动运行了,前后邀请了二十来个好友一起玩。
其他群友一起挖Grass 佛系挂机的,撸到十来个到几百个GRASS不等,目前GRASS价格是0.85U,低保号大概10u左右。
我只有一个账号,如果有10个账号,那就是6千美元收益,不过这又是另外话题了。当时挂机挖Grass ,也不确定是否会发空投,收益如何,重在参与,空投靠运气。

Grass是什么?
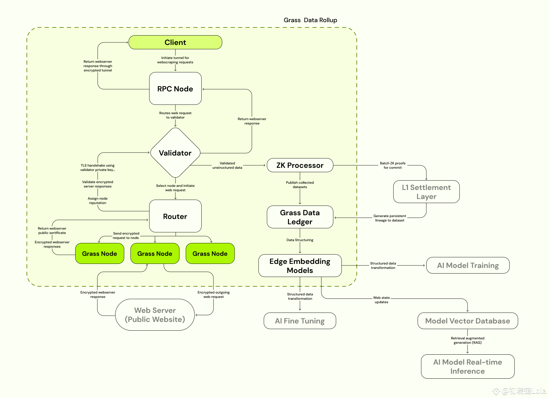
Grass是一个去中心化的网络资源共享和再分配平台,专注于将公共网络数据转化为人工智能数据集,它允许用户通过出售未使用的网络资源实现代币奖励。
该网络旨在调动数百万个家庭互联网连接,用于从网络上抓取和验证数据。这种批量收集的网络数据是人工智能模型开发和许多其他行业运营不可或缺的一部分。
通过Grass平台,用户可以将闲置网络资源置换成Web3资产。
如果你拥有多余的不使用网络,放置也是浪费,不如通过平台分发给有需要的机构或个人,同时获得对应GRASS奖励。
此次空投Grass向符合资格的用户分配了 1 亿枚 GRASS,占总供应量的 10%,早期安装Grass 插件,并持续运行的用户可以获得代币
从社群反馈看,参与Grass 挖矿用户不多,可能是对depin项目预期较低,热度一般。

DePIN 是什么?
DePIN 是指去中心化的物理基础设施网络(Decentralized Physical Infrastructure Networks),利用区块链和 Token 奖励在现实世界中发展物理基础设施,涵盖了交通、能源和无线连接等领域。
DePIN 利用加密货币驱动的激励系统,为众包物理基础设施服务提供者建立了基于奖励的系统,同时推动了已知传统设施的去中心化替代方案。
DePIN 概念范围广泛,知名度较高的如#iotex 、#Helium 、Wifimap和 Natix network 等项目。
早期热门的Helium是一个去中心化无线热点网络,为支持LoRaWAN的物联网设备提供公共、远程无线覆盖,热点通过Helium区块链的原生加密货币HNT产生并得到奖励。

还有DIMO 是去中心化汽车物联网平台,用户购买其产品设备,收集和共享其车辆数据来赚取DIMO 奖励。
Dimo还和多个Web2 企业合作,如加油站、维修店和汽车配件店等,用户可以使用 DIMO 代币在合作商家购买服务。
DePIN 是物理设备和区块链的结合,物理世界用户共享和提供自己的设备资源,同时获得链上奖励。
比如在Grass中,用户共享互联网资源,获得GRASS奖励;在Helium中,用户共享手机热点资源,获得HNT;在Wifimap中,用户共享wifi资源,获得WIFI。
用户需要自有或购买设备,才能参与到DePIN项目中,比如在电脑安装Grass插件,或者在手机安装Wifimap 应用程序,才能获得奖励。

DePIN概念已经提出来较长时间,但项目发展是一个长期过程,从已上线depin代币中,如HNT、DIMO、WIFI、$IOTX 等K线走势一般。
DePIN赛道有一定热度,但共享资源采用是一个漫长过程,市场需要需要用户端提供资源,还要客户端采用对应的资源和服务,平台才能持续发展。
而目很多已上线的DePIN项目后劲不足,没有购买服务的企业,用户收益低,自然就难以获得持续热度,再加上整个行业的影响,代币走势也不能吸引新资金关注。

DePIN 是区块链应用尝试,需要较长的发展周期,目前市场上探索DePIN 项目众多,哪个项目能出圈,还需要市场验证。
只有真正有需求的应用才能持续发展,毕竟区块链最终还是需要更多落地应用。
我是初晓链,一起关注加密市场。


