Mở đầu
Vậy là một năm 2024 đầy náo nhiệt đã đi qua, hàng loạt sự kiện đóng vai trò then chốt cho thập kỷ blockchain đã được xác lập. Bitcoin, Ethereum spot ETF được phê duyệt, ông Donald Trump trở thành Tổng thống Mỹ, cùng với đó là sự bổ nhiệm hàng loạt cá nhân ủng hộ crypto vào bộ máy chính quyền. Chủ tịch SEC Gary Gensler từ chức, chấm dứt chuỗi ngày trấn áp. Không quá lời khi nói rằng 2024 là năm bản lề cho thập kỷ tới của thị trường cryptocurrency.
Nếu 2024 là năm bản lề thì 2025 tới đây sẽ là năm kết quả đầu tiên của những nỗ lực trước đó. 2025 thì bằng 2+0+2+5 = 9, theo thuyết thần số học, số 9, con số cuối cùng trong dãy số 0-9 tượng trưng cho sự hoàn thiện, cho kết quả, cho sự kết thúc một chu kỳ để mở ra khởi đầu mới.
Nó khá tương đồng với thị trường của chúng ta khi những nỗ lực nhiều năm để đưa Bitcoin và thị trường cryptocurrency từ vô giá trị trở thành một loại tài sản được các quốc gia công nhận.
Quan điểm của các tổ chức lớn
Khởi động cho “năm trổ quả” 2025 này, chúng ta sẽ cùng điểm tên 25 đồng coin đáng chú ý, nhưng trước tiên hãy đến với nhận định thị trường từ các tổ chức lớn.
Đa phần các tổ chức đều cho rằng tình hình vĩ mô năm 2025 sẽ tích cực cho thị trường tài chính nói chung. Chính sách nới lỏng tiền tệ của Fed và sự ủng hộ từ chính quyền Mỹ sẽ giúp thị trường crypto nhiều thanh khoản hơn. Các quỹ ETF tiếp tục là điểm đến cho dòng vốn của nhà đầu tư truyền thống, cùng với đó các bộ luật dần được phê duyệt để đưa thị trường crypto vào khuôn khổ, tạo điều kiện cho các dự án phát triển.

Mục tiêu lãi suất kỳ vọng của Fed giai đoạn 2024-2027. Nguồn: Cục Dự trữ Liên bang Mỹ
Bên cạnh Bitcoin luôn là điểm đến của dòng tiền như một loại tài sản lưu trữ giá trị các tổ chức cũng cho rằng Ethereum sẽ tiếp tục bị cạnh tranh bởi các layer-1 khác như Solana, Sui, TON.
Xét tới các nhóm ngách thị trường, cả Binance, Coinbase, Messari và a16z đều nhận định rằng stablecoin, thanh toán, token hóa tài sản thực (RWA), AI và cải thiện trải nghiệm người dùng là những lĩnh vực có sự phát triển tích cực trong năm nay.
Điều này là tương đối hợp lý khi những mảnh ghép này liên quan nhiều tới pháp lý và bị kìm hãm lâu nay, tới đây chúng sẽ được thả cửa khi hành lang pháp lý thông thoáng. Còn với trải nghiệm người dùng là tiêu chí gần như bắt buộc để đưa crypto và blockchain tiến tới phổ cập.

↑↑: rất bullish; ↑: buillish; -: trung lập hoặc không có nhận định
Làn gió mới AI Agent mặc dù đang trải qua một đợt điều chỉnh lớn sau quãng thời gian tăng trưởng nóng nhưng nó vẫn được đánh giá cao và hứa hẹn trở thành lớp ứng dụng thay thế cho các phần mềm thế hệ trước đây, và crypto đóng vai trò như đồng tiền của AI.

Phần tiếp theo là danh sách 25 dự án đáng chú ý trong năm 2025, các tiêu chí lựa chọn bao gồm sự phù hợp với bối cảnh thị trường và mức độ nổi bật so với các dự án cùng ngành. Lưu ý rằng, thuật ngữ “đáng chú ý” được sử dụng để thể hiện rằng những dự án này có những điểm nổi bật chứ không đồng nghĩa với tiềm năng tăng giá hay cơ hội đầu tư.
1. Bitcoin (BTC)
Bitcoin (BTC) không chỉ là đồng tiền mã hoá đầu tiên mà còn là biểu tượng của toàn bộ thị trường cryptocurrency. Suốt 16 năm qua, Bitcoin đã từng bị tuyên bố đã chết không biết bao nhiêu lần nhưng nó vẫn bền bỉ phát triển, từ một thứ vô giá trị tới tài sản dự trữ chiến lược cấp quốc gia.
Sau sự kiện phê duyệt Bitcoin spot ETF năm 2024, chúng ta được chứng kiến dòng vốn khổng lồ đổ vào. Thời điểm cuối tháng 12, tổng giá trị Bitcoin mà các quỹ ETF Mỹ quản lý đã vượt qua ETF vàng với AUM lên tới 129,25 tỷ USD.
Giá trị tài sản nắm giữ bởi các quỹ ETF vàng so với các quỹ ETF Bitcoin. Nguồn: K33 Research
2025, năm đầu tiên trong nhiệm kỳ của Tổng thống Donald Trump được mong chờ sẽ có những quãng thời gian tươi đẹp cho thị trường crypto. Mặc dù vẫn chưa có Quỹ dự trữ Bitcoin (Strategic Bitcoin Reserve) như mong đợi, nhưng ông Trump đã ký sắc lệnh thành lập nhóm công tác về tiền mã hoá của Mỹ, đồng thời với đó là thành lập Quỹ đầu tư quốc gia (Sovereign Wealth Fund - SWF) được cho rằng là sẽ mua Bitcoin và các đồng tiền số xuất xứ Mỹ.
Thêm vào đó, không chờ đợi một quỹ dự trữ chiến lược quốc gia chính thức, các bang của nước Mỹ đang tăng tốc để có Strategic Bitcoin Reserve cho riêng mình như Pennsylvania, Ohio, Texas, Oklahoma, Utah, North Carolina.
Nếu như trước đây hoạt động giao dịch Bitcoin chỉ diễn ra với quy mô nhà đầu tư nhỏ lẻ tới các quỹ thì bây giờ nó đang nhen nhóm ở cấp quốc gia. Hãy thử tưởng tượng viễn cảnh nếu các nền kinh tế lớn xem Bitcoin như vàng và bắt đầu chiến lược thâu tóm, một cuộc chạy đua lớn chưa từng thấy sẽ diễn ra.
Bởi vì tương tự như vàng, kẻ nắm trong tay phần lớn sẽ nắm quyền kiểm soát thị trường. Tác động của nó không chỉ gói gọn trong thị trường crypto mà còn cả kinh tế, chính trị. Cũng nên nhớ rằng để đến được tới viễn cảnh tươi đẹp này, Bitcoin và thị trường còn nhiều thăng trầm, thử thách.
Viễn cảnh về "cơn sốt Vàng" tương tự ngày xưa
Ngoài ra bên cạnh sự thúc đẩy từ giá trị lưu trữ, hệ sinh thái BTCFi cũng đang được xây dựng hàng ngày. Các nhà phát triển liên tục tìm cách mở rộng mạng lưới thông qua nhiều giải pháp khác nhau như State Channel, Rollups hay OP_CAT và đã đạt được những thành công nhất định. BTCFi hứa hẹn sẽ là một làn gió mới mẻ thổi vào hệ sinh thái già cỗi này, khiến Bitcoin thêm sắc màu và thêm ứng dụng trong năm 2025.
2. Ethereum (ETH)
Trái ngược lại với hình ảnh nhà vua vững chãi trên ngai vàng, ngôi hậu của Ethereum (ETH) lại đang bị chỉ trích hơn bất cứ lúc nào. Mặc dù là đồng tiền mã hoá thứ hai được phê duyệt spot ETF nhưng hiệu suất tệ hại của nó đang khiến những nhà đầu tư trung thành nhất cũng phải lung lay.

"Lần đầu tiên BTC đạt $100k, ETH đang $3k9Lần thứ hai BTC chạm $100k, ETH $3k8
Lần thứ ba ETH $3k7
Lần thứ tư ETH $3k4
Lần thứ năm ETH chỉ còn $3k2
Lần thứ sáu BTC chạm lại $100k, ETH chỉ còn $2k8."
“World computer” là thứ mà Ethereum hướng tới nhưng có lẽ computer này vẫn đang chạy "hệ điều hành Win95", trong khi nhu cầu thị trường cần một máy tính tốc độ cao, thông lượng lớn, chi phí rẻ để đáp ứng hàng nghìn giao dịch mỗi giây.

Mặc dù các giải pháp Layer 2 đã giúp cải thiện mạng lưới gốc nhưng nó lại gây ra vấn đề phân mảnh thanh khoản, phân mảnh người dùng. Tệp người dùng Ethereum bị chia phe phái, cạnh tranh, chiến đấu lẫn nhau thay vì hướng về chung một mục tiêu xây dựng hệ sinh thái, dần dần họ bắt đầu di chuyển sang những hệ sinh thái sôi động và nhất quán khác.
Ethereum đang bị phân mảnh cả thanh khoản lẫn người dùng
Sở dĩ Ethereum vẫn giữ vững "ngôi hậu" là vì sự phi tập trung của nó. Nếu để tìm một điểm đến an toàn cho dòng vốn lớn thì không có địa chỉ nào tốt hơn Ethereum ngoài Bitcoin, tiền của bạn trên Ethereum sẽ là của bạn nếu nó không phạm pháp. Chính vì vậy các dự án lớn, các dự án liên quan nhiều tới tính pháp lý thường lựa chọn triển khai trên mạng lưới này. Hiện tại Ethereum đang đóng vai trò như một B2B chain hoặc "whales chain", có lẽ vai trò này sẽ tiếp tục được duy trì ở năm 2025 và nhiều năm sau đó.
Quay lại với vấn đề phân mảnh thanh khoản và trải nghiệm người dùng, các giải pháp Chain Abstraction đang tăng tốc hơn bao giờ hết. Chúng giúp người dùng loại bỏ đi các khái niệm blockchain và chỉ tập trung vào tính năng sản phẩm, từ đó loại bỏ sự cạnh tranh người dùng ở lớp blockchain. Các nhà phát triển tập trung vào tính năng sản phẩm và tìm kiếm người dùng như các ứng dụng truyền thống, các chuỗi tập trung vào thuyết phục nhà phát triển sử dụng chain của họ. Đây có thể sẽ là yếu tố then chốt giúp Ethereum trở lại đường đua mass adoption với các mạng lưới non-EVM khác.
Ở một khía cạnh khác, ngoài việc là một trong hai spot ETF được phê duyệt thì Ethereum cũng là đồng coin được dự án nhà tổng thống Trump chọn mặt gửi vàng. Từ quý 4 năm 2024 ETH liên tục được World Liberty Finance tích luỹ, con số lên tới 67.000 ETH trước khi gửi gần như toàn bộ lên Coinbase Prime (WLF thông báo đây là động thái quản lý kho bạc).
Những sự thay đổi về mặt nhân sự của Ethereum Foundation và bản thân nhà sáng lập Vitalik Buterin gần đây cũng cho thấy những tín hiệu muốn bắt nhịp với thị trường của hệ sinh thái DeFi số 1 này. Hy vọng chúng ta sẽ có một năm 2025 tươi đẹp cho Ethereum.
3. Solana (SOL)
Solana (SOL) đã có một năm bứt phá đầy ấn tượng, từ bờ vực sụp đổ trở thành thế lực cạnh tranh trực tiếp với Ethereum.
Tốc độ cao, phí thấp, thanh khoản lớn, những yếu tố này đã tạo nên Solana cycle chưa từng biết điểm dừng, hết game này tới game khác nối tiếp nhau giữ chân người dùng. Thành công nhất phải kể đến pump.fun, nền tảng cho phép người dùng tạo memecoin trong tíc tắc với chi phí gần nhưng bằng 0.
Nếu Ethereum như là một B2B chain thì Solana của bây giờ như là B2C chain. Mang trong mình những tố chất của mass adoption, Solana có khả năng phục vụ lên tới 65 nghìn giao dịch mỗi giây với chi phí cực thấp. Tất cả những gì cần thiết cho người dùng phổ thông, Solana đều có thể đáp ứng.
Nhìn chung, thành tựu của Solana ngoài việc có cộng đồng, đội ngũ nhà phát triển trung thành còn là sự hợp thời vận. Chủ nghĩa cực đoan ngay trong thiết kế đã giúp nó đạt được những thành công như hiện tại.
Bộ ba bất khả thi - blockchain trilemma
Trong ngành blockchain có một khái niệm là blockchain trilemma hay bộ ba bất khả thi, khi muốn đạt được một hoặc hai trong ba thì phải hy sinh cái còn lại.
Bitcoin cực đoan hóa tính phi tập trung và bảo mật. Tuy không thể mở rộng nhưng những dòng code đơn giản cùng hệ thống xác thực cồng kềnh giúp mạng lưới luôn đạt sự an toàn tối thượng. Bitcoin trở thành tài sản lưu trữ giá trị.
Solana ngược lại, chọn cực đoan hóa mở rộng. Tuy mạng lưới không phi tập trung cho lắm nhưng nó lại có tốc độ cao, khả năng mở rộng lớn và chi phí siêu rẻ, từ đó khiến Solana trở thành retail chain.
Ethereum thì chọn tất cả, phi tập trung có, bảo mật có, mở rộng có, nhưng lại không xuất sắc ở một góc tam giác nào. Không đủ an toàn để cạnh tranh lưu trữ giá trị với Bitcoin, cũng không đủ khả năng mở rộng để cạnh tranh mass adoption với Solana và các blockchain thế hệ mới. Là smart contract phi tập trung nhất Ethereum đang trở thành business chain.
Giai đoạn 2025, Solana được dự báo là sẽ vẫn tiếp tục giữ vững vai trò retail chain của mình. Bên cạnh đặc sản memecoin các nhóm dự khác khác như AI, DePIN, NFT, Gaming, Social đang phát triển nhanh chóng trên hệ sinh thái này. 2025 cũng sẽ là năm chiếc Solana Phone được mong chờ ra mắt.
Năm nay còn một sự kiện quan trọng đối với Solana là ETF. Mới đây Grayscale đã trở thành ông lớn thứ 5 công bố đề xuất xin lập ETF Solana, sau VanEck, 21Shares, Canary và Bitwise. Hạn chót phê duyệt vào khoảng tháng 8.
Các ETF crypto đang chờ SEC duyệt. Nguồn: Bloomberg (31/01/2025)
Mặc dù vậy, giá token SOL đã tăng khá nhiều so với thời điểm đáy 2022, các bạn nên cân nhăc rủi ro lợi nhuận trước khi đầu tư.
4. Ripple (XRP)
"Chim báo bão" đã không còn báo bão. Là đồng coin xếp thứ 3 trong bảng xếp hạng vốn hoá, nhắc đến Ripple (XRP) là nhắc đến chuỗi ngày kiện tụng với SEC, nhắc đến founder xả token và nhắc đến điềm báo thị trường chuẩn bị sập mỗi khi XRP tăng giá.
Sau nhiều năm SEC cuối cùng cũng phải chịu khuất phục, toà án Mỹ phán quyết XRP không phải chứng khoán, Trump đắc cử tổng thống cùng việc Chủ tịch SEC Gary Gensler tuyên bố từ chức đã tạo ra động lực tăng trưởng cho XRP. Chỉ trong vòng 2 tháng ngắn ngủi, XRP tăng hơn 6 lần đạt mốc ATH mới ở gần 3.3 USD.
Biến động giá XRP trong 1 năm qua. Nguồn: CoinGecko (13/02/2025)
Sản phẩm chủ đạo của Ripple là mạng lưới thanh toán xuyên biên giới. RippleNet hướng tới trở thành xương sống của hệ thống tài chính toàn cầu, thay thế SWIFT (Society for Worldwide Interbank Financial Telecommunications). Đến nay, mạng lưới đối tác của Ripple đã tương đối nhiều, một số cái tên lớn có thể kể đến là: Ngân hàng Trung ương Bhutan, Ngân hàng Trung ương Montenegro, SBI Holdings, Ngân hàng Standard Chartered, Ngân hàng Banco Santander. Ngoài ra, RippleNet còn được khai thác trong các lĩnh vực lĩnh vực quản lý chuỗi cung ứng, bảo hiểm, và năng lượng.
Ripple là một trong số ít các dự án làm về CBDC và Payment, đây là một mảng có nhiều tiềm năng phát triển không chỉ 2025 mà nhiều năm sau đó. Trong một viễn cảnh tương lai, toàn bộ hệ thống tài chính toàn cầu hoạt động hoàn toàn trên blockchain, những đơn vị tiên phong sẽ có lợi thế so với phần còn lại.
5. BNB (BNB)
BNB là đồng coin trung tâm của hệ sinh thái Binance. Mặc dù các hoạt động trên BNB Chain đã sụt giảm nhiều so với thời kỳ 2020-2021, nhưng với vị thế là sàn giao dịch lớn nhất toàn cầu đồng tiền BNB vẫn luôn nằm trong top vốn hoá thị trường.
Tiện ích sử dụng lớn nhất của BNB đối với nhà đầu tư có lẽ là tham gia launchpool của sàn giao dịch Binance. Trong năm 2024, 21 dự án được triển khai giúp người nắm giữ token BNB thu về không ít lợi nhuận một cách miễn phí.
Danh sách các dự án được ra mắt trên Binance trong năm 2024
Tuy nhiên, việc bị phụ thuộc quá nhiều vào sức ảnh hưởng của sàn Binance cùng sản phẩm Launchpool cũng là điều chưa chắc bền vững trong dài hạn. Hiệu suất niêm yết đáng thất vọng của các dự án gần đây trên Binance đang khiến cho cộng đồng đặt ra câu hỏi, liệu Binance là bệ phóng hay là nơi lấy thanh khoản. BNB cần tạo ra thêm nhiều tiện ích khác từ hệ sinh thái để cân bằng và phát triển bền vững. Mặc dù vậy, miễn Binance tiếp tục giữ vững vị thế sàn giao dịch top 1 thì BNB vẫn sẽ là một thế lực trong thị trường cryptocurrency.
Bên cạnh đó, hoạt động burn BNB định kỳ cũng làm giảm nguồn cung lưu thông khiến giá trị ngày càng gia tăng theo thời gian.
6. Chainlink (LINK)
Đóng vai trò là cầu nối giữa thế giới thực và blockchain, Chainlink (LINK) vẫn giữ vững vị thế độc tôn từ ngày đầu bước vào thị trường, và có lẽ sẽ tiếp tục như vậy trong nhiều năm nữa với những gì dự án đang thể hiện.
Oracle là mảnh ghép không thể thiếu với gần như toàn bộ dự án blockchain. Giá token, giá ngoại hối, chứng khoán, hàng hoá, lãi suất, dữ liệu thời tiết, kết quả thể thao, bầu cử, dữ liệu IoT, tình hình giao thông, giá bất động sản, tình trạng nhà cửa … vân vân, tất cả đều cần một đơn vị uy tín đưa lên on chain.
Oracle không chỉ là người cung cấp thông tin mà còn phải là thông tin chính xác, nhanh chóng. Chỉ cần dữ liệu đầu vào sai, tác động là hết sức khó lường và có thể là không thể sửa đổi ở các mạng lưới có độ phi tập trung cao. Ở một góc độ nào đó, oracle thể hiện như những người phán quyết đúng sai, do vậy mà Chainlink thường được cộng đồng gọi là “The God Protocol - Giao thức của chúa”.

Một điểm bullish khác cho Chainlink trong giai đoạn 2025 trở đi nữa là các mảnh ghép liên quan tới pháp lý như CBDC, Payment, Insurance và RWA. Khi hành lang pháp lý được thông thoáng sẽ là lúc các mảnh ghép này bứt tốc tăng trưởng, mà đây đều là những mảnh ghép liên quan trực tiếp tới Chainlink, đặc biệt là RWA và Payment.
Trong phần XRP bên trên, chúng ta đã biết RippleNet được thiết kế để thay thế cho Hệ thống giao tiếp tài chính toàn cầu (SWIFT) nhưng Chainlink thì không nghĩ vậy, dự án cho rằng việc thuyết phục các tổ chức thay đổi cơ sở hạ tầng đã sử dụng hàng chục năm sang một công nghệ mới là điều không khả thi, do vậy cách tiếp cận của Chainlink là thiết kế giao thức tương thích với hệ thống cũ và chuyển đổi dần dần.
Trên thực tế SWIFT đã hợp tác với Chainlink từ khi giải pháp CCIP còn chưa mainnet để thử nghiệm các hoạt động chuyển tiền xuyên biên giới. Sau đó, khi CCIP mainnet, SWIFT và hàng loạt tổ chức tài chính lớn vẫn đang tích cực thử nghiệm để tiến tới giai đoạn ứng dụng phổ cập.

Mô hình phối hợp giữa Chainlink và SWIFT
Cho những bạn chưa biết thì SWIFT viết tắt của Society for Worldwide Interbank Financial Telecommunication là mạng lưới giao tiếp tài chính toàn cầu kết nối hơn 11.500 tổ chức tài chính tại hơn 200 quốc gia. Swift là xương sống của hệ thống tài chính xuyên biên giới, nó đã hoạt động được hơn 51 năm.
SWIFT cung cấp nền tảng truyền thông an toàn và tiêu chuẩn hóa để thực hiện các giao dịch tài chính quốc tế như chuyển tiền, thư tín dụng và giao dịch chứng khoán.
Năm vừa rồi Chainlink cũng đã tham gia đợt thử nghiệm thanh toán thuộc dự án Project Guardian tổ chức bởi Cơ quan tiền tệ quốc gia Singapore (MAS) cùng hàng loạt ngân hàng, tổ chức tài chính lớn.
Chainlink đã thực hiện 15.7 tỷ giao dịch với khối lượng 18.2 nghìn tỷ USD
Chainlink là một trong những coin đầu tiên được tích luỹ bởi quỹ đầu tư nhà Trump - World Liberty Financial. Ngoài ra xuất xứ Mỹ giúp Chainlink có tiềm năng nằm trong danh mục của quỹ đầu tư quốc gia (Sovereign Wealth Fund - SWF).

7. Dogecoin (DOGE)
Dogecoin (DOGE) khởi đầu như một trò đùa chế giễu thị trường crypto nhưng chính sự hài hước này lại được chấp nhận và nhanh chóng lan tỏa. Cùng với độ tăng trưởng điên rồ và nhiều tên tuổi lớn ủng hộ DOGE đã trở thành biểu tượng của memecoin.
Chưa dừng lại ở đó, bằng sự ủng hộ hết nấc của Elon Musk a.k.a Dogefather, Dogecoin đã vươn tầm quốc gia khi cái tên DOGE được tổng thống Donald Trump phê duyệt trở thành một bộ của nước Mỹ - Department of Government Efficiency (DOGE).
Lưu ý, Bộ hiệu quả Chính phủ (DOGE) sẽ dừng hoạt động vào ngày 4 tháng 7 năm 2026 nếu không có thêm sắc lệnh thay đổi nào khác.
Nếu có một đồng memecoin nào đó được phê duyệt ETF thì đầu tiên nên là Dogecoin. Trong một supercycle mà đến cả Tổng thống Mỹ cũng phát hành memecoin thì ngày có memecoin ETF hẳn sẽ không còn xa.
Danh sách các quỹ ETF crypto đã gửi đơn đăng ký lên SEC. Nguồn: Bloomberg (22/01/2025)
Bên cạnh tính đầu cơ, từ trước đến nay Dogecoin còn được sử dụng như một phương tiện thanh toán. Nhiều tin đồn cho rằng Elon Musk sẽ cho phép sử dụng đồng Doge làm phương tiện thanh toán trên X bên cạnh Tesla và SpaceX. Nhìn chung, 2025 sẽ là một năm rất đáng chú ý cho Dogecoin.
8. Pepe (PEPE)
Pepe (PEPE) là đồng memecoin thuộc nhóm thế hệ mới, ra mắt vào tháng 4/2023. Pepe châm ngòi cho làn sóng memecoin trên Ethereum suốt nhiều tháng liền giữa lúc thị trường ảm đạm.
Lấy cảm hứng từ chú ếch xanh Pepe The Frog, biểu trưng cho sự tăng trưởng nhảy vọt vốn là meme phổ biến từ rất lâu trong thị trường tài chính. Không mất nhiều thời gian để PEPE chạm mốc tỷ đô vốn hoá, đặc biệt là sau khi được niêm yết trên sàn giao dịch Binance. Ngoài việc nhiều lần “shill”, còn có nhiều câu chuyện bên lề giữa Pepe và Elon Musk, đặc biệt là bộ số 420 69, nó là những con số thường xuyên được nhắc tới bởi Elon Musk và cũng là tổng cung của PEPE. Câu chuyện này lan truyền tới mức sau này hầu như các dự án memecoin đều lựa chọn total supply bắt đầu bằng 42069.

Ngày nay, Pepe đã trở thành một meme phổ biến nhất thị trường crypto, sự sùng bái của cộng đồng đã đạt tới mức tín ngưỡng chứ không chỉ là yêu thích thông thường, bất cứ nơi nào có meme nơi đó có Pepe.
Trong khi Doge là leader của nhóm OG memecoin thì Pepe là leader của nhóm new generation memecoin. Khi thị trường tăng giá chưa kết thúc, khi memecoin supercycle vẫn còn thì khả năng cao nhóm leader sẽ tiếp tục tăng trường.
Bên cạnh Pepe, trong memecoin supercycle này chúng ta được chứng kiến thêm nhiều đồng coin mới khá ấn tượng.
Đầu tiên phải kể đến SPX6900, được tạo ra ở phong trào meme hoá chứng khoán hồi giữa năm 2023. SPX6900 ban đầu meme hoá chỉ số S&P500 nhưng sau đó đã có sự thể hiện nhiều hơn là một meme chứng khoán. Với vibe y2k, câu chuyện crypto flip stocks dự án đã xây dựng được một bộ phận cộng đồng trung thành. Điểm bứt phá của nó là sau khi được KOL Murad shill tại sự kiện Token2049, từ đó đến nay, SPX6900 vẫn duy trì hiệu suất hết sức ấn tượng.

Kekius Maximus (KEKIUS) cũng là một memecoin đáng chú ý khi đây là cái tên đầu tiên được Elon Musk đổi tên trang cá nhân X. Mặc dù sau này Elon Musk thay đổi tên khá nhiều lần nhưng cú hích đối với KEKIUS là vượt trội hơn hẳn. Có lẽ do đồng coin này được lấy hình ảnh giống Pepe và là sự bất ngờ đầu tiên nên giành được nhiều chú ý. Thêm vào đó phong cách của Kekius được lấy cảm hứng từ Đế chế La mã cổ đại, là một nền văn minh rất được Elon Musk yêu thích.
Sau khi qua cơn hype, hiện tại KEKIUS đang gặp phải sóng điều chỉnh lớn, hy vọng năm 2025 hoặc xa hơn đồng coin này sẽ giữ vững văn hoá, tái thiết cộng đồng để bước vào một đợt tăng trưởng mới.
Memecoin đáng chú ý cuối cùng mình muốn đề cập không ai khác chính là TRUMP. Được phát hành bởi chính chủ Tổng thống Mỹ lần thứ 47 ngay trước thềm nhậm chức. TRUMP đã nhanh chóng nhận được sự chú ý, giai đoạn đỉnh điểm token TRUMP được giao dịch ở mức vốn hoá 14.5 tỷ với FDV 72 tỷ USD, những điều này đạt ở ngày giao dịch thứ 2 sau niêm yết, điều mà chưa có memecoin nào làm được.
Đây là đồng coin nằm trong danh sách đáng chú ý vì nó được phát hành bởi ông Trump mà nhiệm kỳ 4 năm của ông mới chỉ bắt đầu. Tuy nhiên bạn cũng cần biết rằng từ sau tháng thứ 3, 80% nguồn cung còn lại sẽ được mở khoá dần theo thời gian, đây là phần airdrop cho người sở hữu các bộ sưu tập NFT Trump card.
Lịch mở khoá token TRUMP
TRUMP cần thời gian để tích luỹ và hấp thụ hết nguồn cung khổng lồ chuẩn bị mở khoá, thời gian tích lũy có thể là cả nhiệm kỳ của ông.
9. Uniswap (UNI)
Mô hình Automated Market Maker (AMM) có thể coi là kỳ quan của lĩnh vực cryptocurrency, Uniswap (UNI) là dự án đầu tiên và thành công nhất trong việc ứng dụng AMM mở ra kỷ nguyên của DeFi.
Thị phần khối lượng giao dịch của các sàn DEX. Nguồn: Dune (12/02/2025)
Chiếm lĩnh gần 68% thị phần khối lượng giao dịch toàn thị trường tài chính phi tập trung, Uniswap từ khi hoạt động tới nay luôn là trụ cột thanh khoản của DeFi. Điều này có được nhờ vào sự liên tục cải tiến của đội ngũ phát triển. AMM, CLMM, TWAMM, UniswapX, … mỗi bản cập nhật đều trở thành tiêu chuẩn của thị trường. Những năm qua, các sàn Dex khác hầu như không phải làm gì nhiều, chỉ cần đợi Uniswap triển khai tính năng mới rồi fork.
Gần đây, Uniswap mới phát triển thêm sản phẩm mới là layer 2 Unichain, nó được xây dựng trên bộ công cụ OP Stack tập trung vào các ứng dụng DeFi. Token UNI sẽ đóng vai trò quan trọng trong quá trình xác thực giao dịch của Unichain.
Tuy nhiên điểm đáng chú ý nhất trong năm 2025 của Uniswap lại là câu chuyện chia sẻ doanh thu cho UNI holder. Như chúng ta đều biết, nước Mỹ và thế giới đang bước vào thời kỳ ủng hộ crypto, tới đây khi các hành lang pháp lý được rõ ràng cũng là lúc các dự án thoải mái hợp thức hoá vấn đề chia sẻ doanh thu mà không sợ kiện cáo. Khi đó việc nắm giữ token UNI như nắm giữ cổ phần của sàn giao dịch phi tập trung lớn nhất thế giới.
Cũng cần phải nói thêm rằng, hiện tại UNI vẫn đang trong tình trạng lạm phát, đồng thời hệ sinh thái EVM đang liên tục bị đánh chiếm thị phần từ nhóm khác như SVM, MoveVM, luôn cần đề phòng tới những viễn cảnh không tươi đẹp xảy ra.
10. Ethena (ENA)
Ethena (ENA) là dự án có tính đột phá trong nhóm stablecoin, thay vì phát hành theo tiêu chuẩn thông thường như USDT, USDC thì dự án mang đến một cách tiếp cận hoàn toàn mới để tạo ra các stablecoin có khả năng sinh lời (yield-bearing stablecoin). Cơ chế này không chỉ giúp giữ giá trị ổn định mà còn cho phép người dùng tích lũy lợi nhuận một cách thụ động.
Điểm cốt lõi trong mô hình hoạt động của Ethena nằm ở chiến lược delta neutral. Theo đó stablecoin được phát hành bằng cách thế chấp các tài sản phi tập trung nằm trong danh mục cho phép bao gồm BTC, ETH, ETH LST, SOL và stablecoin. Người dùng sẽ nhận lại token USDe tương đương với số tiền deposit. Số tài sản này sau đó được sử dụng để mở một vị thế short không đòn bẩy trên các sàn giao dịch đối tác. Chiến lược này nhằm giữ cho tổng giá trị tài sản + vị thế short luôn bằng 0, nó được gọi là delta neutral.
Vị thế của Ethena tại các sàn giao dịch (12/02/2025)
Người sở hữu USDe sẽ nhận được một nguồn yield từ các tài sản đã thế chấp bao gồm: liquid staking yield và funding rate (trong trường hợp dương).
Sau một năm hoạt động đầy thanh công, Ethena đang có những bước đi táo bạo để mở rộng sang thị trường truyền thống. iUSDe dự kiến sẽ được ra mắt trong Q1/2025 với các tùy chỉnh phù hợp với thị trường tài chính truyền thống, cùng với đó là các hoạt động hợp tác với các đối tác như quỹ đầu tư, quỹ tín dụng tư nhân, và nhà môi giới để phổ biến iUSDe, thúc đẩy sự hội tụ giữa DeFi, CeFi và TradFi. Dự án cũng có kế hoạch mở rộng hệ sinh thái với Ethereal - sàn giao dịch spot và phái sinh, Derive - giao thức quyền chọn.
Ngoài ra, token ENA cũng nằm trong danh mục đầu tư của dự án World Liberty Finance thuộc nhà tổng thống Mỹ Donald Trump.
Lịch mở khóa token của ENA. Nguồn: CryptoRank
Điểm hạn chế của dự án nằm ở tokenomics, ENA là một trong những token có tỷ lệ Market Cap/FDV thấp nhất, hay còn gọi là low float high FDV. Ban đầu dự án chỉ mở khoá 9% tổng cung, thời điểm hiện tại khoảng 21%, trong những năm tới lượng lạm phát token là rất lớn.
11. Hyperliquid (HYPER)
Hyperliquid (HYPER) là dự án gây tiếng vang lớn giai đoạn lớn cuối năm 2024 bởi số tiền airdrop khổng lồ. Có 31% tổng nguồn cung HYPE được phân bổ cho cộng đồng ngay tại thời điểm niêm yết, nếu tính theo giá trị hiện tại số tiền phân bổ lên tới 8,2 tỷ USD, vì lẽ vì điều này mà cộng đồng tôn cho Hyperliquid cái danh “Phật sống”, kèo đổi đời của nhiều airdrop farmer.
Bên cạnh đó dự án cũng rất nhạy bén trong việc nắm bắt tình hình thị trường, giữa bối cảnh “VC coin” bị xa lánh thì Hyperliquid quyết định lựa chọn chiến lược không VC (hoặc không công bố) từ đó khiến dự án có thêm thiện cảm từ người dùng.
Thời điểm hiện tại, Hyperliquid đang ở vị trí số 1 mảng giao dịch phái sinh phi tập trung với hơn 57% thị phần khối lượng giao dịch hàng ngày, tổng khối lượng tích lũy trên 900 tỷ USD. Con số đáng mơ ước cho một sàn giao dịch mới.
Thị phần khối lượng giao dịch của các sàn giao dịch phái sinh phi tập trung. Nguồn: DefiLlama (15/02/2025)
Năm xưa Lưu Bị từng nói “có được lòng người là có được thiên hạ”, ông đã dùng nhân nghĩa để giành một phần ba thiên hạ, nay Hyperliquid dùng airdrop lấy lòng cộng đồng để chiếm lĩnh vị trí top 1 Perp Dex.
Nói vui là vậy, sự thực là bên cạnh chiến lược cộng đồng tốt, Hyperliquid còn có một bộ sản phẩm xuất sắc hậu thuẫn phía sau. Bởi vì việc thu hút người dùng tốt mà đi kèm với sản phẩm tồi sẽ chỉ làm phản tác dụng.
Hyperliquid định vị mình là một hệ sinh thái DeFi với tầm nhìn mass adoption. Hai sản phẩm chủ đạo là blockchain layer 1 và sàn giao dịch phái sinh phi tập trung.
Hyperliquid layer 1 được tối ưu mã nguồn để hoạt động với hiệu suất cao phục vụ cho khoảng 100 nghìn giao dịch mỗi giây, dự án cũng đề cập rằng đang tiếp tục xử lý một vài nút thắt để mở rộng thông lượng lên tới hàng triệu giao dịch.
Nhờ tốc độ này mà sàn Perp Dex của Hyperliquid mang lại trải nghiệm như Cex, các lệnh mua bán, thanh lý được khớp gần như ngay lập tức. Bên cạnh đó, việc tích hợp account abstraction giúp tăng trải nghiệm người dùng khiến nó càng trở nên thân thiện cho người dùng phổ thông.
Giao diện sử dụng của Hyperliquid
Nhìn chung, ở chu kỳ tăng trưởng này chúng ta thấy các dự án hướng phục vụ nhóm người dùng phổ thông thường có được sự thành công nhất định. Đã qua rồi cái thời mà blockchain chỉ dành cho chuyên gia, bây giờ bên cạnh một chất lượng sản phẩm tốt thì cần nâng cao trải nghiệm người dùng.
Không chỉ 2025 mà nhiều năm tới xu hướng dịch chuyển từ Cex về Dex sẽ tiếp tục được mở rộng quy mô. Nếu như Dex mang lại trải nghiệm tốt thì người dùng cần gì phải sử dụng các sàn giao dịch tập trung (Cex) với nhiều thủ tục KYC lằng nhằng và đặc biệt là không được nắm giữ tài sản của mình.
Các dự án đi sau có thể fork Hyperliquid nhưng không thể fork được “lòng người” và càng không thể fork được lượng thanh khoản khổng lồ mà nó đang sở hữu. Năm 2025 tới đây, có thể sẽ tiếp tục là một năm ăn nên làm ra của Hyperliquid nếu thị trường còn tươi đẹp.
12. Ondo (ONDO)
Token hoá tài sản thực đang là chủ đề ngày càng nóng dần cùng với hành lang pháp lý. Trong nhiều năm qua chúng ta mới được thấy sự phát triển chủ yếu của các nhóm token hoá trái phiếu chính phủ, vốn chỉ là một phần rất nhỏ của Real World Asset. Bất động sản, chứng khoán, tín dụng tư nhân, hàng hoá và rất nhiều nhóm sản phẩm khác đang được chờ để được token hoá.
Ondo Finance (ONDO) là một trong những dự án top đầu về lĩnh vực token hoá trái phiếu chính phủ và là đối tác của nhiều tập đoàn truyền thống lớn như BlackRock, Franklin Templeton, Wellington Management. Tổng giá trị tài sản được token hoá của Ondo luôn ở top đầu với giá trị hiện tại khoảng khoảng 678 triệu USD.
Giá trị tài sản token hoá của các giao thức. Nguồn RWA.xyz (16/02/2025)
Bên cạnh bộ sản phẩm liên quan tới token trái phiếu chính phủ, mới đây Ondo đã công bố lộ trình phát triển 2 sản phẩm chiến lược khác là Ondo Global Markets và Ondo Chain.
Trong khi Ondo Global Markets là nền tảng cho phép giao dịch 24/7 các tài sản token hoá như trái phiếu, cổ phiếu, ETF trên quy mô toàn cầu thì Ondo Chain là mạng lưới layer 1 được thiết kế để tối ưu hoá cho quản lý các loại tài sản này. Ngoài mang lại trải nghiệm liền mạch, Ondo Chain còn thiết kế cơ chế “public permissioned” cung cấp cho tổ chức khả năng kiểm soát, bảo mật cấp cao nhằm tuân thủ các quy định pháp lý.
Một bộ sản phẩm tốt cùng quy trình làm việc chặt chẽ, tuân thủ pháp luật và mạng lưới đối tác lớn sẽ mang lại động lực phát triển cho Ondo Finance trong năm 2025 và tương lai sau này.
Lịch mở khóa token của Ondo Finance. Nguồn CryptoRank (16/02/2025)
Một điểm khác cần chú ý là hiện tại token ONDO mới chỉ mở khoá 33,9%, từ nay đến 2029 còn rất nhiều đợt mở khoá lớn.
Bên cạnh Ondo Finance, mảng RWA cũng còn nhiều cái tên đáng chú ý khác như: Mantra (OM), Realio Network (RIO), Centrifuge (CFG), Goldfinch (GFI), Maple (MPL), Backed Finance.
13. Virtuals (VIRTUAL)
Virtuals Protocol (VIRTUAL) là cơ sở hạ tầng và nền tảng launchpad cho AI Agent. Suốt từ cuối năm 2024 đến đầu 2025 Virtuals đã nghị lực tăng trưởng để dẫn dắt toàn bộ sóng Agent, giai đoạn đỉnh điểm token VIRTUAL được giao dịch ở mức vốn hoá lên tới 4,6 tỷ USD.
Bên cạnh Ordinals/Inscription và memecoin, AI Agent là một trong những xu hướng lớn nhất của thị trường. Mặc dù đã trải qua giai đoạn tăng trưởng nóng và đảo chiều nhưng AI nói chung và AI Agent vẫn cho thấy tiềm năng ứng dụng to lớn của chúng.
Tháng 12 là giai đoạn bùng nổ về số lượng Agent triển khai trên Virtuals. Nguồn: Dune (17/02/2025)
Không thể phủ nhận rằng, bên cạnh robot, blockchain, AI chính là một trong số công nghệ thay đổi thế giới. AI thay đổi hoàn toàn cách chúng ta tiếp cận với lớp ứng dụng, thậm chí là cách vận hành cuộc sống hàng ngày.
Sau quãng thời gian làm mưa làm gió trên mạng lưới Base, mới đây Virtuals đã chính thức mở rộng sang hệ sinh thái Solana. Đồng thời với đó 1% phí giao dịch sẽ được chuyển đổi thành token SOL cho quỹ dự trữ chiến lược dài hạn.
Đây có thể coi là một nước đi chiến lược của Virtuals khi khi dự án có thể tiếp cận vùng đất nhiều thanh khoản nhất thị trường hiện tại. Theo phỏng đoán, nếu Virtuals triển khai trên Solana ngay từ ngày đầu tiên thì có lẽ thành tựu đạt được phải gấp nhiều lần hiện tại.
Bên cạnh Virtuals Protocol, còn một số cái tên khác đáng chú ý trong mảng này.
Ai16z (AI16Z) là dự án đầu tiên triển khai trên nền tảng dao.fun, được hậu thuẫn bởi nhà sáng lập quỹ đầu tư a16z là Marc Andreessen. Ban đầu là một dự án sử dụng AI cho quản lý đầu tư, nhưng sau đó đã phát triển thành cơ sở hạ tầng AI có tên Eliza. Nó đã trở thành agent framework phổ biến nhất trong thị trường crypto hiện tại. Giai đoạn 2025 này, dự án công bố ra mắt tính năng launchpad và sau đó là blockchain layer 1 dành cho AGI (Artificial General Intelligence).

Griffain (GRIFFAIN) là một dự án khác hoạt động trên mạng lưới Solana, Griffain cung cấp các giải pháp tương tác on chain thông qua AI. Nếu như trước đây người dùng phải thông qua các giao diện khô khan để thực hiện lệnh mua bán, thì Griffain giúp biến chúng thành ngôn ngữ tự nhiên, chỉ cần ra lệnh và AI thực hiện, đây là mô hình DeFAI đang được rất nhiều tổ chức ủng hộ.
Nhìn chung, AI sẽ là một xu hướng đáng chú ý trong năm 2025 và dài hạn, nhưng có thể nó sẽ cần nhiều, rất nhiều thời gian để tích luỹ lại sau sóng thoái trào vừa rồi.
14. World (WLD)
Chúng ta vẫn đang ca tụng về những lợi ích của AI hàng ngày mà quên đi mặt tối của nó. AI càng phát triển, ranh rới giữa con người và máy móc càng trở nên mong manh.
Bạn có nghĩ rằng viễn cảnh một ngày nào đó chúng ta không thể phân biệt đâu là người đâu là robot sử dụng trí tuệ nhân tạo hay không, hoặc xa hơn là thế giới bị thống trị bởi robot. Bạn cũng không cần phải tưởng tượng đâu, vì tận 41 năm trước đạo diễn James Cameron đã thể hiện rất chi tiết và sống động trong bộ phim Terminator (Kẻ Hủy Diệt). Terminator kể về cuộc chiến giữa con người và Skynet - một trí tuệ nhân tạo siêu việt đã tự ý thức.
Poster bộ phim Terminator 1984
Sam Altman là người tạo ra OpenAI - trí tuệ nhân tạo mạnh mẽ và phổ biến nhất hiện tại, hơn ai hết Sam là người hiểu rõ sự nguy hiểm và khó lường của AI vì vậy cũng chính anh là người đã tạo ra công cụ “anti-AI” mang tên World.
World (WLD) (trước đây là Worldcoin) là dự án xác minh danh tính thông qua công nghệ sinh trắc học (biometric verification) cụ thể là quét mống mắt (iris scan). Trong các phương pháp xác thực sinh trắc học phổ biến hiện nay như vân tay, khuôn mặt thì mống mắt có lẽ mang lại độ tin cậy cao nhất và khó bị nhầm lẫn hoặc fake với AI nhất, bên cạnh đó việc cần quét bởi thiết bị chuyên dụng là Orb càng giúp nâng cao độ an toàn.
Tình hình hoạt động của World (17/02/2025)
Tuy gặp phải nhiều sự phản đối về quyền riêng tư tại nhiều quốc gia nhưng hệ thống DID (Decentralized Identity) của World vẫn đang liên tục phát triển. Mỗi tuần có khoảng hơn 200 nghìn tài khoản đăng ký, tổng số người hoàn thành quét võng mạc ở thời điểm hiện tại vào khoảng 11 triệu người trên 160 quốc gia. Một con số khá khiêm tốn so với tổng dân số 8 tỷ toàn thế giới, không gian cho sự phát triển của World là còn rất nhiều.
Bên cạnh hệ thống xác thực danh tính World ID, ứng dụng truy cập hệ sinh thái World App thì World còn 2 sản phẩm khác là Worldcoin và World Chain.
Worldcoin (WLD) đóng vai trò là đồng tiền chính của hệ sinh thái, sử dụng cho hoạt động thu hút người dùng mới bằng cách trả thưởng sau khi xác thực, WLD cũng còn là phương tiện thanh toán và quản trị mạng lưới.
World Chain là mạng lưới blockchain layer 2 được xây dựng dựa trên OP Stack của Optimism với mục tiêu nâng cao tốc độ và hiệu suất xác thực danh tính. Mặc dù vậy, thời điểm tin tức này ra mắt cộng đồng lại phản ứng theo chiều hướng ngược lại, có lẽ họ mong muốn với vị thế của World thì nên phát triển mạng lưới layer 1 dành riêng cho “human” hơn là layer 2.
Tổng kết lại, proof-of-human là thứ tối quan trọng trong viễn cảnh AI mass-adoption và World đang là dự án top 1 của lĩnh vực này, tương lai cho sự phát triển của dự án là vô cùng thênh thang rộng lớn.
Xét về tính ứng dụng và tiềm năng phát triển là như vậy, tuy nhiên nếu nói đến khía cạnh đầu tư, “kèo WLD” của World lại mang đến nhiều nỗi niềm. WLD là xứng danh là “tổ nghề” của low cap, high FDV. Thời điểm ban đầu, dự án chỉ unlock 5,22% tổng nguồn cung khiến có thời điểm FDV của dự án được đẩy lên tận 119 tỷ USD. Hiện tại, WLD đã mở khoá khoảng 27% tổng nguồn cung, số lượng còn lại sẽ được mở khoá dần đến hết 2038.
Lịch mở khoá token WLD. Nguồn CryptoRank (17/02/2025)
15. Optimism (OP)
Optimism (OP), hay còn được gọi với cái tên OP Mainnet, là dự án mở rộng mạng lưới Ethereum theo giải pháp Optimistic Rollup. Mô hình này mang lại tốc cao, chi phí thấp và quan trọng là tương thích hoàn toàn với hệ thốngi EVM hiện tại. Các nhà phát triển không mất nhiều thời gian để chuyển ứng dụng của họ lên layer 2, chính vì điểm tiện lợi này mà Optimism Rollup là lựa chọn phổ biến của các dự án.
Giữa bối cảnh hệ sinh thái Ethereum bị phân mảnh do quá nhiều layer 2, Optimism đã có nước đi chiến lược để thống nhất khối Superchain. Tiêu chuẩn SuperchainERC20 được phát hành mang lại trải nghiệm liền mạch giữa tất cả chain trong hệ sinh thái.

SuperchainERC20 là tiêu chuẩn token cho phép thực hiện các giao dịch cross-chain nhanh chóng, an toàn mà không cần đến wrapped token hoặc tạo nhiều pool thanh ở nhiều chain, giúp tối ưu hóa hiệu quả và tiết kiệm chi phí.
Ở một điểm khác, Made in USA cũng là một lợi thế nho nhỏ cho Optimism, các tổ chức lớn xuất xứ Mỹ như Base, World, Kraken hay Uniswap đều lựa chọn OP Stack làm bộ công cụ cho sản phẩm của họ.
Trong hệ sinh thái Superchain, bên cạnh các dự án nổi bật lâu nay như đã liệt kê bên trên, chúng ta đang được thấy sự phát triển nhanh chóng của một số cái tên khác. Một trong số đó phải kể đến Ancient8 - layer 2 dành cho gaming đang có sự tăng trưởng khá ấn tượng.
Ancient8 (A8) là layer 2 xây dựng trên bộ công cụ OP Stack của Optimism, mạng lưới được thiết kế để tối ưu hoá cho các ứng dụng gaming. Không chỉ là phần hạ tầng kỹ thuật, dự án bao gồm hệ sinh thái hỗ trợ các gaming studio từ khâu phát sản phẩm triển tới go-to-market.
Số lượng tài khoản và giao dịch tăng trưởng đều đặn trên Ancient8 (17/02/2025)
Bên cạnh hàng loạt game chất lượng đang rục rịch triển khai như Stellar Forger, Zone Nine, Onchain Clash, hệ sinh thái cũng đã xuất hiện các mảnh ghép khác như Very.Fun (nền tảng launch meme tương tự pump.fun nhưng với tiêu chuẩn SuperchainERC20), Kaori Intelligence (dự án đầu tiên làm về AI platform thuộc Superchain).
Ngoài ra, cuối năm vừa rồi Ancient8 cũng đã nhận được khoản tài trợ trị giá 500.000 token OP từ chương trình OP Grant của Optimism, hứa hẹn 2025 sẽ là một năm đầy triển vọng cho dự án và hệ sinh thái Ancient8 nói chung.
16. Bio Protocol (BIO)
DeSci (khoa học phi tập trung) là từ khoá khá mới mẻ đối với thị trường crypto, xuất hiện từ đầu năm 2023 nhưng mãi đến gần đây mới gây được sự chú ý.
DeSci - Khoa học phi tập trung là mô hình ứng dụng công nghệ blockchain để giải quyết các vấn đề cố hữu trong nghiên cứu khoa học truyền thống như quyền sở hữu trí tuệ, chia sẻ dữ liệu, công bằng và minh bạch trong tài trợ. DeSci khuyến khích sự tham gia từ cộng đồng, tạo điều kiện để người dùng có thể trực tiếp đóng góp, tài trợ và đồng thời hưởng lợi từ các phát kiến khoa học.
Xu hướng này mang nhiều ý nghĩa cho sự phát triển của xã hội, nó đang nhận được sự ủng hộ của nhiều tên tuổi lớn của ngành trong đó có Changpeng Zhao (CZ - nhà sáng lập Binance), Brian Armstrong (CEO Coinbase) hay Vitalik Buterin (co-founder Ethereum).
Bio Protocol là dự án tiên phong trong lĩnh vực khoa học phi tập trung, Bio Protocol tập trung vào công nghệ sinh học. Không chỉ dừng lại ở một nền tảng gây quỹ, Bio Protocol hướng tới là hệ sinh thái toàn diện từ ươm mầm dự án, quản lý, hỗ trợ phát triển đến cung cấp các tài nguyên, công cụ để dự án tiến vào không gian phi tập trung. Bio Protocol cũng là dự án DeSci đầu tiên được đầu tư bởi Binance Labs và CZ.

Mặc dù vẫn đang trong giai đoạn phát triển nhưng tiềm năng của nhóm DeSci trong việc chuyển đổi mô hình nghiên cứu và chia sẻ kiến thức là rất lớn. Với sự tham gia ngày càng tăng của cộng đồng, các nhà khoa học và nhà đầu tư, DeSci hứa hẹn sẽ mở ra một kỷ nguyên khoa học mới, nơi tri thức và sáng tạo được chia sẻ.
Nhìn chung, nếu xu hướng DeSci bùng nổ trong tương lai gần, những dự án đi đầu như Bio sẽ được hưởng lợi. Token của dự án là BIO sau khi ra mắt trên nhiều sàn giao dịch lớn hiện vẫn đang “dò đáy”, đồng thời lượng lạm phát trong những năm tới là rất lớn, bạn cần cân nhắc trước khi đưa ra các quyết định đầu tư.
Trong nhóm DeSci này còn một số cái tên đáng chú ý khác như Research Hub (RSC), Pump.Science.
17. Story Protocol (IP)
Trong thế giới hiện đại ngày nay, bên cạnh các loại tài sản phổ biến thường thấy như tiền tệ, vàng bạc, bất động sản thì còn một danh mục tài sản vô cùng lớn nhưng ít được nhắc tới là tài sản trí tuệ.
Trên thực tế, trong một báo cáo của Văn phòng sáng chế và thương hiệu Hoa Kỳ (USPTO - United States Patent and Trademark Office), các ngành công nghiệp dựa trên IP chiếm đến 41% hoạt động kinh tế trong nước, tương đương 7,8 nghìn tỷ USD, đồng thời chúng cũng cung cấp 44% tổng số việc làm của Hoa Kỳ năm 2019.
Lớp tài sản trí tuệ luôn hiện hữu xung quanh chúng ta
Tuy giá trị thị trường là lớn như vậy, nhưng nhóm này vẫn chỉ dừng lại chủ yếu ở lớp doanh nghiệp bởi nhiều điểm hạn chế như tính pháp lý, sự phức tạp trong việc đăng ký và triển khai. Những nhà sáng lập của Story Protocol đã nhanh chóng nhìn ra vấn đề và bắt đầu phát triển một hệ thống cơ sở hạ tầng cho tài sản trí tuệ dựa trên blockchain nhằm giải quyết vấn đề này.
Story Protocol (IP) là mạng lưới blockchain layer 1 được tối ưu hoá cấu trúc cho tài sản trí tuệ, mục tiêu của nó là module hóa các tài sản trí tuệ, giúp chúng có khả năng lập trình, cấp phép và tái sử dụng, đồng thời giúp những người sở hữu thu được tiền phí bản quyền từ những tài sản trí tuệ của họ. Ngoài ra việc token hoá tách biệt quyền sở hữu, quyền thương mại giúp mở ra nền kinh tế IPfi cho các tài sản trí tuệ.
Các vòng gọi vốn của Story Protocol. Nguồn CryptoRank (18/02/2025)
Story Protocol cũng là một trong số các dự án gọi được rất nhiều vốn trong năm 2024, tổng số tiền qua các vòng lên tới 134 triệu USD với sự tham gia của nhiều quỹ có tiếng như a16z, Polychain, Hashed.
Tài sản trí tuệ không phải là chủ đề mới trong ngành blockchain nhưng để đưa những tài sản này luân chuyển trong nền kinh tế crypto thì chưa từng có giải pháp nào hoàn chỉnh. Story Protocol là người tiên phong giải quyết vấn đề này. Mặc dù mạng lưới đã đi vào hoạt động, token IP đã được niêm yết nhưng để được cộng đồng chấp nhận và sử dụng rộng rãi, chứng minh tính ứng dụng của nó thì cần một thời gian dài nữa. Hy vọng rằng với những chiến lược mở rộng trong năm 2025 của mình, chúng ta sẽ được thấy một nền kinh tế IPfi năng động bởi Story Protocol.
18. Ethervista (VISTA)
Ethervista (VISTA) là sàn giao dịch phi tập trung (DEX) kết hợp nền tảng phát hành memecoin trên Ethereum.

Ethervista đã tạo ra làn sóng đáng chú ý hồi cuối năm 2024 khi khiến giá gas tăng cao bất ngờ nhờ vào sự sôi động của các meme coin trên nền tảng này, tuy nhiên sau đó cùng với đà sụt giảm của token VISTA toàn hệ sinh thái cũng dần hạ nhiệt.
Là một Dex sinh sau đẻ muộn, Ethervista hiểu rằng dự án sẽ không thể cạnh tranh với những người tiền nhiệm khổng lồ như Uniswap nếu không tạo ra sự khác biệt. Do vậy dự án đã cải cách sản phẩm và cho ra mắt một mô hình AMM hoàn toàn mới.
Dự án lý luận rằng, các AMM truyền thống đang gặp phải một thách thức lớn là thiếu cơ chế tạo ra sự khuyến khích lâu dài cho các dự án crypto. Các dự án thường có xu hướng tập trung vào đường giá, từ đó dẫn tới việc xả token trong lén lút hoặc rút thanh khoản nhanh chóng. Đối với các Liquidity Provider cũng tương tự, cơ chế khuyến khích không đủ giữ chân họ cung cấp thanh khoản lâu dài.
Từ đó, Ethervista giới thiệu một mô hình AMM mới, hay nói đúng hơn là một cơ chế thu và phân bổ phí giao dịch mới nhằm ổn định quyền lợi cho dự án và nhà cung cấp thanh khoản. Thay vì thu phí giao dịch dựa trên cặp thanh khoản token A/B thì Ethervista thu phí cố định tính bằng ETH. Người dùng phải trả một khoản phí bằng ETH trên đầu mỗi giao dịch, khoản phí này sau đó được phân phối lại cho đội ngũ dự án và người cung cấp thanh khoản.
Cơ chế này giúp ổn định nguồn doanh thu và cũng thúc đẩy phía dự án tạo ra nhiều khối lượng giao dịch hơn để thu được nhiều phí hơn. Dự án sống càng lâu, càng nhiều giao dịch được thực hiện thì phí thu được càng nhiều.
Sản phẩm thứ hai mà Ethervista đang cung cấp là nền tảng phát hành meme coin Etherfun, cơ chế hoạt động của nó cũng tương tự pump.fun nhưng chỉ khác là các cặp giao dịch sau đó được giao dịch trên Ethervista chứ không phải Uniswap.
Ý tưởng là tốt nhưng có điều gas fee cao ngất ngưởng là thứ không ủng hộ những nền tảng “spam meme coin” trên Ethereum. Nếu như người dùng có thể tạo ra một đồng meme coin với chi phí gần như bằng 0 ở Solana, BNB hay các mạng lưới layer 2 thì gas fee trên Ethereum không cho phép họ làm điều đó. Những khi mạng lưới bận rộn, người dùng có thể phải trả cả trăm đô cho mỗi giao dịch, rào cản này khiến meme coin trên Ethereum không dành cho những “tay mơ”, đây là sân khấu của các đội ngũ chuyên nghiệp.
Về mặt lý thuyết là như vậy, nhưng thị trường crypto vốn dĩ điên rồ, chỉ cần có những đồng meme coin trên đây tăng hàng nghìn lần, chỉ cần narrative nổ ra, chắc hẳn mọi người lại đổ xô vào phong trào.
Mới đây, Ethervista đã công bố hợp tác cùng Ambient AGI để biến Etherfun thành nền tảng launchpad cho các AI Agent trên Ethereum. Đây là nước đi khá ổn khi AI Agent là thứ hấp dẫn và cũng là thứ không phải muốn spam là spam, vậy nên nếu thu hút được các nhà phát triển Etherfun có thể làm cho hệ sinh thái này sôi động trở lại trong thời gian tới. Điểm hạn chế của nó dự án triển khai quá muộn, bởi trend AI Agent đã bị thoái trào so với thời điểm cách đây vài tháng.
Tokenomics là một lợi thế lớn của dự án. Khác với đa phần các tech-coin trên thị trường, Ethervista chọn cách fair launch toàn bộ token VISTA, bên cạnh đó nguồn phí thu được từ giao dịch được sử dụng để buy back & burn VISTA khiến token chỉ có một chiều hướng duy nhất là giảm phát. Tính đến thời điểm 16/01/2025, có 3,87% tổng cung đã được đốt.
Tiến độ đốt token VISTA. Nguồn Dune (18/02/2025)
19. Meteora
Sẽ thật thiếu sót nếu không đưa Meteora vào danh sách các dự án đáng chú ý năm 2025. Cùng với sự bùng nổ của hệ sinh thái Solana, Meteora luôn là dự án nằm trong top các giao thức tạo ra nhiều doanh thu nhất.
Trung bình mỗi tuần dự án thu về khoảng 50-100 triệu USD phí giao dịch, tổng khối lượng trên nền tảng này đạt hơn 150 tỷ USD mang về 870 triệu USD tiền phí. Đã có những thời điểm phí giao dịch hàng tuần trên Meteora vượt mặt giao thức stablecoin USDT.
Bảng xếp hạng phí giao dịch tháng qua. Nguồn: DefiLlama (19/02/2025)
Raydium là nơi pump.fun thêm thanh khoản sau khi một đồng coin tốt nghiệp, nhưng Meteora lại mới là địa chỉ kiếm được nhiều phí giao dịch cho Liquidity Provider, ngay cả tổng thống Mỹ Donald Trump cũng lựa chọn Meteora làm nơi cung cấp thanh khoản cho meme TRUMP, tại sao lại vậy, chúng ta sẽ tìm hiểu nhanh về cơ chế hoạt động của nó.
Meteora (tiền thân là Mercurial) là nền tảng cung cấp giải pháp thanh khoản trên hệ sinh thái Solana, đội ngũ phát triển của dự án cũng là đội ngũ đứng sau sàn giao dịch Jupiter nổi tiếng.
Sản phẩm tạo nên sự khác biệt lớn nhất cho Meteora là Dynamic Liquidity Market Maker (DLMM). Khác với các Dex trên thị trường sử dụng mô hình đường cong x*y=k cho cơ chế giá, Meteora sử dụng hệ thống bin (thùng chứa). Mỗi bin đại diện cho một khoảng giá và được lấp đầy bằng cặp thanh khoản hoạt động theo công thức x+y=k.
So sánh giữa DLMM và CLMM. Nguồn: Meteora
Nhưng sau đây mới là điều thú vị của mô hình bin này, đối với các AMM thông thường cặp token X/Y sẽ được phân bổ trong một vùng giá (đối với CLMM) hoặc toàn bộ đường cong với mô hình truyền thống nhưng với DLMM thì cặp X/Y chỉ luôn nằm gói gọn trong một thùng chứa (bin) duy nhất. Các bin phía bên trái của bin đang giao dịch (active bin) sẽ chỉ chứa token Y (tức nhu cầu bán) và các bin bên phải sẽ chỉ chứa token X (tức nhu cầu mua).
Phân bổ token trong các bins của DLMM
Bằng cách này, Meteora giúp thanh khoản được phân phối cực sâu vào active bin (vùng giá đang hoạt động), từ đó giảm thiểu tối đa trượt giá cho người dùng. Theo công bố từ dự án độ sâu thanh khoản đạt được còn lớn hơn mô hình CLMM của Uniswap.
Bên cạnh đó, một cơ chế về phí động được thêm vào để tăng cường độ ổn định giá, bảo vệ nhà cung cấp thanh khoản khỏi impermanent loss và arbitrage. Phí giao dịch trên Meteora bao gồm một khoản phí cố định được thiết lập bởi LP và một khoản phí động dựa trên mức độ biến động thị trường. Khi giá biến động mạnh mức phí này sẽ tăng lên và giảm xuống khi thị trường ổn định.
Meteora còn nhiều sản phẩm khác phục vụ đầy đủ nhu cầu người dùng như Dynamic AMM Pools, Dynamic Vaults, Multitoken Stable Pool.
Nhìn chung, Meteora là hệ sinh thái DeFi có nhiều cải tiến công nghệ và đã chứng minh được tính ứng dụng cao. Meteora là dự án đáng chú ý trong thời gian tới cả hiệu suất hoạt động, lịch trình ra mắt token và cả về những drama xung quanh.
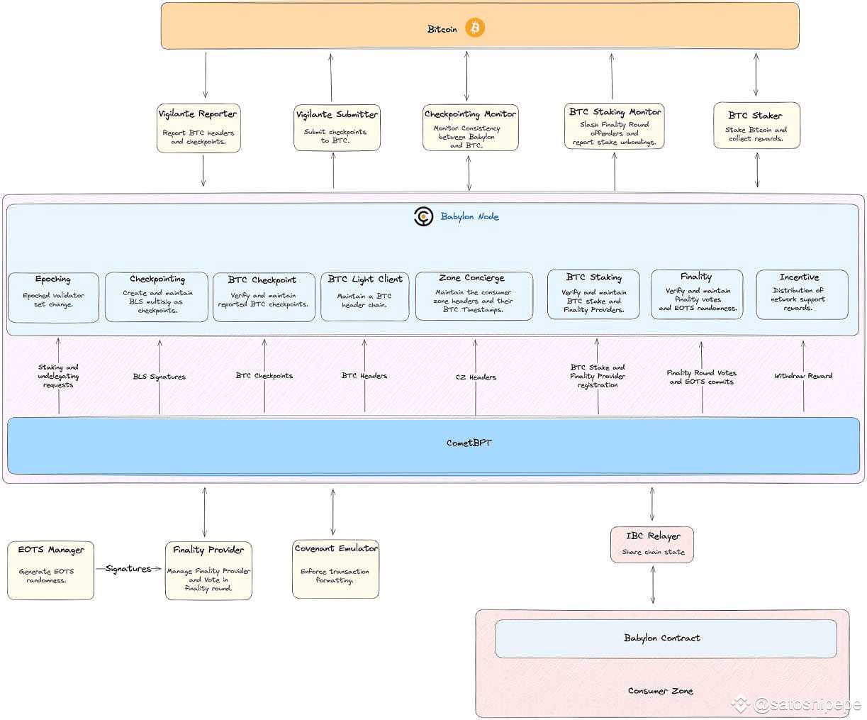
20. Babylon
Như chúng ta đã biết Bitcoin là đồng tiền mã hoá phi tập trung và an toàn nhất, mô hình proof-of-work sử dụng sức mạnh tính toán cũng bộ mã nguồn hết sức đơn giản đã giúp loại bỏ đi hầu hết hình thức tấn công mạng lưới.
Nhận thấy những tiềm năng từ sự bảo mật tối thượng này, đội ngũ phát triển tại Babylon đã tạo ra một lớp phòng thủ cho các mạng lưới blockchain khác dựa trên Bitcoin.
Đầu tiên, Babylon là blockchain layer 1 được xây dựng dựa trên CosmosSDK, mục tiêu của nó là tạo nên lớp xác thực cho các blockchain kết nối. Hai thành phần chính của Babylon là:
Bitcoin timestamping: giúp các chuỗi khác tạo ra các checking point trên Bitcoin và kiểm tra chúng.
Bitcoin staking: giúp người nắm giữ Bitcoin tham gia vào quá trình bảo mật và kiếm lời cho các mạng lưới khác bằng cách stake BTC.
Mô hình hoạt động của Babylon
Nói một cách ngắn gọn về cơ chế hoạt động, Babylon là lớp đứng giữa Bitcoin và các blockchain thứ 3 cần nhận bảo mật.
Bitcoin timestamping của Babylon giúp các blockchain thứ 3 tạo ra các điểm kiểm tra (checking point), các checking point này sau đó được lưu trữ xuống mạng lưới Bitcoin để thừa hưởng tính bất biến, khi cần xác thực Babylon gọi các điểm checking point này trả lại cho bên thứ 3 để đối chiếu.
Những người nắm giữ Bitcoin đóng vai trò là validator, họ stake Bitcoin vào Babylon để kiếm lợi nhuận từ hoạt động xác thực. Số Bitcoin đã stake đóng vai trò như tài sản bảo đảm, nếu validator có hành vi độc lại họ sẽ bị phạt. Cơ chế này gọi là sử dụng động cơ kinh tế để tăng cường bảo mật.
Bitcoin Secured Networks của Babylon đã mainnet và nhận được hơn 55.823 BTC stake tương đương 5,34 tỷ USD.
Trong bối cảnh khối tài sản trên mạng lưới Bitcoin gần như bất động và không thể sinh lời một cách an toàn ngoài việc nằm chờ tăng giá thì Babylon là một cứu cánh xuất hiện đúng thời điểm. Bên cạnh trở thành lớp bảo mật cho các mạng lưới blockchain khác, dự án còn mang đến nguồn thu nhập thụ động cho những người nắm giữ BTC.
Babylon cũng là một trong số những dự án gọi được rất nhiều vốn năm vừa rồi, tổng số tiền lên tới 96 triệu USD, trong danh sách xuất hiện nhiều tên tuổi lớn như Paradigm, YZi Labs (Binance Labs trước đây).
Nhìn chung, mình rất bullish cho Babylon nhưng hy vọng dự án không bị định giá quá cao giai đoạn niêm yết sắp tới.
Bên cạnh Babylon, trong hệ sinh thái Bitcoin còn một số cái tên đáng chú ý khác như: Stacks (STX), Fractal Bitcoin (FB), RSK Infrastructure Framework (RIF), BOB.
21. Monad
Parallel Execution là thứ mà các blockchain thế hệ mới ngày nay đều hướng tới. Trong bối cảnh lượng người dùng gia nhập thị trường ngày càng đông thì tốc độ và khả năng mở rộng là một trong những yếu tố then chốt giúp mạng lưới trụ vững.
Mô hình xử lý tuần tự như các blockchain thế hệ cũ đã cho thấy những khiếm khuyết khi không thể đáp ứng lượng lớn truy cập, do vậy thực thi song song đang trở thành giải pháp được nhiều bên theo đuổi.
Sẽ dễ dàng hơn nếu các dự án lựa chọn xây dựng một blockchain mới hoàn toàn, nhưng để xây dựng một hệ thống xử lý giao dịch song song mà vẫn tương thích EVM thì là điều tương đối khó khăn do bản chất máy ảo EVM xử tuần tự. Do vậy mà nhiều năm qua không nhiều dự án thành công với Parallel EVM. Monad là một trong những dự án tiên phong bên cạnh Sie.

Monad sử dụng kỹ thuật Pipelining, chia nhỏ các tác vụ thành các bước liên tiếp cho phép xử lý song song nhiều gói tác vụ một lúc. Tài liệu của Monad có lấy ví dụ rằng, tương tự như hoạt động giặt quần áo bao gồm giặt, sấy, gấp và cất mẻ quần áo đầu tiên trước khi bắt đầu mẻ thứ hai thì có thể thực hiện bằng cách tiếp tục xử lý mẻ thứ hai ngay khi đưa mẻ đầu tiên vào máy sấy.
Cơ chế hoạt động của Monad
Ngoài ra kết hợp với nhiều tinh chỉnh khác như cơ chế động thuận MonadBFT, MonadDb, Shared Mempool, Deferred Execution giúp Monad đạt được kết quả xử lý song song với tốc độ lên tới 10.000 TPS.
Monad đã huy động được 244 triệu USD từ nhiều quỹ đầu tư lớn trong thị trường, đây là một trong những dự án blockchain được rót vốn lớn nhất năm 2024.
Dự án đã triển khai testnet vào ngày 19/02 vừa rồi, các bạn có thể tham gia trải nghiệm và tìm kiếm cơ hội nhận airdrop. Parallel EVM và Monad đều là những từ khoá thứ rất đáng chú ý trong năm 2025 này.
22. Particle Network
Trong chuỗi bài viết này nhiều lần mình đã nhắc tới vấn đề phân mảnh thanh khoản và phân mảnh người dùng đồng thời cũng nhấn mạnh rằng trải nghiệm người dùng là điều bắt buộc đạt được để đưa blockchain và crypto tiến tới phổ cập.
Trong tất cả các giải pháp đang diễn ra thì Chain Abstraction có thể coi là “end game” đối với vấn đề này. Chain Abstraction là khái niệm ám chỉ việc đơn giản hóa tương tác của người dùng với nhiều blockchain khác nhau, mang lại trải nghiệm “không blockchain”. Thay vì phải thực hiện các thao tác phức tạp như chuyển đổi tài sản giữa các chuỗi, quản lý nhiều loại token gas hoặc chuyển đổi mạng lưới, Chain Abstraction giúp người dùng tương tác với các ứng dụng phi tập trung thông qua một giao diện duy nhất mà không cần kiến thức kỹ thuật sâu rộng. Điều này làm cho trải nghiệm Web3 trở nên dễ tiếp cận và thuận tiện hơn.
Vấn đề phân mảnh của Web3
Tương tự như việc bạn sử dụng các ứng dụng ngân hàng hoặc ví điện tử phổ biến, liệu bạn có biết chúng được lưu trữ ở server AWS, Google Cloud hay data central riêng, hay bạn có cần quan tâm đến việc đang kết nối với app thông qua mạng Viettel hay FPT. Nói một cách ngắn gọn, Chain Abstraction giúp người dùng chỉ cần quan tâm tới tính năng của ứng dụng mà không cần/không muốn biết tới lớp hạ tầng của chúng.
Particle Network là giải pháp dẫn đầu trong lĩnh vực này, dự án cung cấp bộ công cụ giúp các nhà phát triển ứng dụng thoát khỏi cảnh bị phụ thuộc vào một chuỗi. Như vậy, các nhà phát triển chỉ cần tập trung vào xây dựng tính năng sản phẩm, còn người dùng có thể sử dụng ứng dụng đó với bất cứ số dư hay kết nối từ chain nào.
Mô hình Modular Chain Abstraction của Particle Network
Hiện tại, Particle Network đã hoàn thiện sản phẩm Universal Account và sàn giao dịch UniversalX, sắp tới là Particle Chain. Dự án cũng đang triển khai chương trình điểm thưởng với cơ hội airdrop, các bạn có thể tạo tài khoản và trải nghiệm tại đây.
Vừa là một mảnh ghép quan trọng của thị trường crypto, vừa được sự hẫu thuẫn từ nhiều đơn vị lớn như YZi Labs (Binance Labs), Animoca Brands, The Spartan Group, năm 2025 tới đây sẽ là một năm quan trọng và đáng chú ý của Particle Network.
23. pump.fun
Không quá lời khi nói pump.fun đóng góp hơn 50% cho mùa uptrend của hệ sinh thái Solana. Có tổng cộng 7,8 triệu token được tạo thông qua nền tảng này, khối lượng giao dịch hàng tuần từ 1-2 tỷ USD mang về tổng cộng 561 triệu USD doanh thu cho đến thời điểm hiện tại.


Điều đáng chú ý là gần đây nhiều nguồn tin cho biết pump.fun sẽ ra mắt token riêng của họ, nhiều khả năng là trong năm 2025 này. Theo đó, pump.fun sẽ tiến hành một đợt mở bán công khai với hình thức đấu giá Hà Lan. Dự án được cho là đang liên hệ với các sàn giao dịch để đàm phán hợp tác thực hiện.
Với vị thế là nền tảng ăn nên làm ra top 10 thị trường, những người dùng pumpfun rất có thể sẽ nhận được cơn mưa airdrop. Nhìn chung, sự kiện niêm yết sẽ là một cột mốc đáng mong chờ cho pumpfun và cả người dùng Solana trong năm 2025.
24. OpenSea
Trong nhóm các gã khổng lồ thị trường crypto được mong chờ ra mắt token như Metamask, OpenSea, Phantom thì OpenSea là dự án bước đi đầu tiên.
Từng là NFT marketplace hàng đầu thị trường, độc chiếm lĩnh vực giao dịch NFT suốt nhiều năm trước khi bị đánh chiếm thị phần. Chợ NFT non trẻ Blur đã cho người đàn anh biết thế nào là sức mạnh của token.
Bằng một sản phẩm có phần hiện đại và chiến lược “cày point”, khối lượng giao dịch trên Blur đã vượt xa OpenSea kể từ đầu năm 2023. Mặc dù nỗ lực cải tiến với OpenSea Pro nhưng như vậy là chưa đủ.
Khối lượng giao dịch của các nền tảng. Nguồn DefiLlama (18/02/2025)
Sau này, ngoài Blur, dự án lại tiếp tục bị đánh chiếm thị phần bởi Magic Eden, vốn là sàn giao dịch tập trung vào hệ sinh thái Solana. Đã có thời điểm CEO của OpenSea lên tiếng sẵn sàng mở cửa để nhận đề nghị mua lại.
Sau quãng thời gian dài im lặng, tối ngày 13/02/2025 OpenSea đã cho ra mắt OS2, đây là một phiên bản cải tiến hoàn toàn so với trước đây. OS2 sẽ hỗ trợ giao dịch đa chuỗi trên 14 blockchain, bao gồm Flow, ApeChain, Soneium và Berachain. Ngoài ra, nền tảng mới cũng giảm phí giao dịch xuống 0,5% và miễn phí hoán đổi trong thời gian ra mắt. Và tin tức quan trọng là chuẩn bị ra mắt token SEA.
Phiên bản OS2 đi kèm một cơ chế tích lũy điểm XP dựa trên các giao dịch của người dùng, và tương tự như Blur, người dùng đang đổ xô đi farm điểm để tăng số lượng airdrop. Hiện tại hệ thống này đang tạm dừng vì gặp phải nhiều chỉ trích từ người dùng vì vấn nạn wash trading.
Ra mắt token là một sự kiện đáng chú ý của gã khổng lồ OpenSea, liệu sau chặng này, OpenSea có lấy lại và giữ vững được vị thế sàn giao dịch NFT số 1, chúng ta sẽ cùng theo dõi trong năm 2025.
25. Polymarket
Polymarket là một nền tảng Prediction Market (thị trường dự đoán) phi tập trung hoạt động trên Polygon, nơi người dùng có thể đặt cược vào kết quả của các sự kiện trong tương lai thuộc nhiều lĩnh vực khác nhau. Nếu dự đoán chính xác, người tham gia sẽ kiếm được lợi nhuận, ngược lại họ sẽ mất số tiền đã cược nếu dự đoán sai.
Polymarket được mệnh danh là sản phẩm có “product-market fit” nhất thị trường crypto, bởi lẽ sự thành công của Polymarket đến hoàn toàn từ nhu cầu thực tế của người dùng chứ không phải là quá trình bơm thổi giá hay các chiến lược truyền thông tốn kém.

TVL và khối lượng giao dịch của Polymarket. Nguồn DefiLlama (18/02/2025)
Tổng tài sản khoá trên Polymarket có thời điểm lên tới hơn 500 triệu USD, với khối lượng giao dịch hàng ngày trung bình 30-50 triệu.
Sau khi huy động được 74 triệu USD từ nhiều quỹ lớn như Polychain, Dragonfly và cả Vitalik Buterin dự án bày tỏ muốn huy động thêm 50 triệu USD kèm úp mở ra mắt token riêng.
Thông điệp xuất hiện trên website Polymarket, ẩn ý về khả năng airdrop trong tương lai
Mặc dù còn vướng phải nhiều rắc rối pháp lý sau cuộc bầu cử tổng thống Mỹ vừa rồi, nhưng Polymarket vẫn là một dự án rất đáng quan tâm. Nhu cầu dự đoán và cá cược luôn tồn tại hàng nghìn năm nay, việc ứng dụng công nghệ blockchain vào mảnh ghép này sẽ khiến mọi thứ trở nên minh bạch, tự chủ.
Polymarket và token của dự án sẽ là những thông tin đáng được dành sự chú ý trong năm 2025 này.
Bổ sung: Pi Network
Dự án cuối cùng và nằm ngoài danh sách này mình muốn đề cập là Pi Network, đây có lẽ là dự án gây tranh cãi nhất động đồng crypto không chỉ thời gian này mà là suốt nhiều năm qua.
Không thể phủ nhận rằng, bằng một cách thần kỳ nào đó Pi Network sở hữu một cộng đồng trung thành và cuồng tín hơn cả XRP, Cardano.
Cơ chế khai thác hay nói cách khác là lối chơi của Pi khá vô tri, người dùng chỉ cần tải ứng dụng về và định kỳ vào ấn vào biểu tượng “tia sét”. Nhưng có lẽ cách đào đơn giản đến nỗi các cụ già cũng có thể làm được này lại giúp Pi dễ dàng tiếp cận số đông. Lâu dần thành thói quen và đồng thời họ không muốn vứt bỏ công sức nhiều năm tháng nên vẫn vào điểm danh tia sét chờ ngày đổi đời, và vì dù sao thì cũng không mất gì.
Pi Network cũng là top đầu dự án có cộng đồng hoạt động tích cực nhất ngoài đời thực, các hoạt động đội nhóm tập thể, tiệc tùng, roadshow thậm chí là cả những bài hát được sáng tác dành riêng cho Pi để thể hiện mức độ cuồng tín.

Hình ảnh được cắt từ video âm nhạc: Pi Network tình yêu của tôi
Nhưng có một sự thật là hầu hết fan của Pi không nhiều người am hiểu blockchain và những người càng am hiểu blockchain thì lại càng không sở hữu Pi nào. Điều này gây ra nhiều tranh cãi trong quá khứ giữa hai phe, nhưng Pi đã chứng minh cho các giáo sư crypto thấy, công nghệ không phải là tất cả, cộng đồng mới là thứ quan trọng nhất.
Sau nhiều năm ấn “tia sét” cuối cùng những người hâm mộ Pi đã tiến gần đến giai đoạn hưởng thành quả. Các nhà phát triển Pi Network đã hoàn thành việc xây dựng Pi blockchain, một phiên bản dựa trên Stellar. Ngày 20/02 này token PI sẽ được niêm yết trên nhiều sàn giao dịch như OKX, Gate và thậm chí là cả Binance nếu như sự ủng hộ từ cộng đồng đủ mạnh mẽ.
Nếu như phong trào tap-to-earn vô tri của telegram với cả triệu con bot có thể khuấy động thị trường với nhiều dự án tỷ đô thì không có lý do gì một dự án hàng chục triệu người dùng sẵn sàng KYC không gây được sự chú ý. Pi Network sẽ là cái tên đáng để theo dõi trong giai đoạn đầu năm 2025 này.
Lời kết
Vậy là chúng ta đã đi qua 25 dự án đáng chú ý trong năm 2025 này, mặc dù còn nhiều khó khăn thử thách nhưng lịch sử đã chứng minh càng nhiều thăng trầm thị trường càng trở nên khoẻ mạnh và tiếp tục đạp đổ các cột mốc thành tựu.
Ngoài ra, còn rất nhiều dự án đáng ý chú khác mà mình chưa biết đến hoặc không đưa vào, các bạn có thể thảo luận thêm trong phần bình luận.
Một lần nữa lưu ý lại rằng, các dự án được đề cập trong bài viết chỉ nhằm mục đích cung cấp thông tin chứ không phải lời khuyên đầu tư. Hy vọng bài viết giúp ích cho bạn trong quá trình nghiên cứu.


