他是在资本市场摸爬滚打十来年的老韭菜,不靠内幕,只靠自己的认知,一步步从10万本金做到1亿资产。
他将自己从韭菜到大佬的全部心得分享出来,非常值得我们借鉴,
大家之所以喜欢他,还因为他:
1️⃣逆境翻身的励志故事
他从普通散户做起,多次经历大幅回撤但又重回高峰,这种“跌倒再爬起”的经历让股民感同身受。
2️⃣操作风格贴近散户
炒股养家以做短线、打板、跟踪资金流向为主,他的风格不像一些机构或大V那样高冷,散户易学易用。
3️⃣分享精神
在早期,他在微博上无偿分享了很多#短线交易实战心得、交易体系和案例,这让不少散户在其中受益。
4️⃣人设低调、真实
不同于很多炫富、卖课的所谓股神,他一直保持低调,从不推销课程、不建收费群。
他就是“#炒股养家”,股市非常出名的散户。
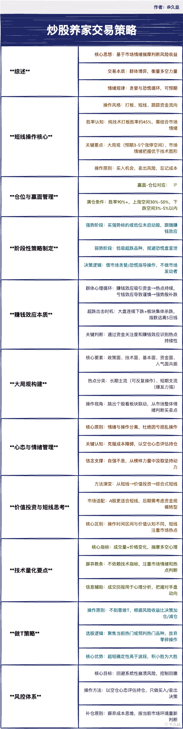
投资一门,一通百通,我整理了他主要的#交易策略,供大家参考。
本文主要提纲:
1️⃣综述
2️⃣短线如何炒
3️⃣关于仓位和赢面
4️⃣如何制定阶段性策略
5️⃣什么叫赚钱效应
6️⃣如何看待大局观
7️⃣心态和情绪
8️⃣价值投资和短线的思考
9️⃣量化技术
1️⃣0️⃣如何做T
1️⃣1️⃣如何做好风控

以下是原文:
养家心法更多的是关于炒股理念的东西,也就是武林里面说的武功心法属于内功方面的,深厚的内功当然是行走江湖必不可少的东西,请大家慢慢品味。当然文章里也说了,凌厉的招式当然得向ASKING和职业抄手学习。
本人炒股以来一直致力于交易模式的优化,经历十余年,有幸一朝顿悟。博弈的本身就是在动态的变化过程中,时刻寻求最优化的策略。
养家心法能将股市心法融会贯通并用作实战绝非一朝一夕之功。
1.本人理论体系的核心思想是基于对市场情绪的揣摩,进而判断风险和收益的比较,并指导实际操作,故暂名曰心法。
2.高手买入龙头,超级高手卖出龙头。
3.别人贪婪时我更贪婪,别人恐慌时我更恐慌。
4.敢于大盘低位空仓,敢于大盘高位满仓。心中无顶底,操作自随心。
5.永不止损,永不止盈。只有进场,出局。买入机会,卖出不确定。出局就是出局,不管止损止盈。
6.得散户心者得天下。人气所向,牛股所在。
交易的本质是群体博弈,追根溯源的话,就是随时衡量,场外的潜在买入者的钱的数量和买入倾向,与场内筹码的数量和卖出倾向,当前者大于后者就买入,当后者大于前者就卖出。
买入倾向的推理,大多来自赚钱效应,卖出倾向的推理,大多来自亏钱效应。然后再结合大盘,主流热点这些,进行瞬间的操作判断,操作是瞬间的,判断是动态的。
股票走势本质是持币者与持筹者的博弈产生,应该多揣摩两者之心,让自己站在主动的这一方即可。
酝酿,开展,逐步蔓延,场内筹码的情绪部分从下跌空间有限转向失望离场。这个过程同时也是场外资金逐步累积的一个过程,当市场情绪逆转那一刻来临的时候,资金又会蜂拥而入,如此不断往复。
如果说股市有什么规律的话,这种情绪转变的过程就是规律,而且可以预期的一千年内,这种规律亦不会有大的改变。
关于短线
对于入市不长的短线爱好者先泼些冷水,纯k线技术的打板,统计胜率约在45%左右,简单所谓的追龙头模式,胜率也大抵如此,大致于澳门赌场,如此反复只会吞噬你的本金。
板上买票的操作基本占了本人操作的一半,统计的胜率低只是针对纯技术的行为,但是不能否定,这种方法仍然是短线切实有效的方法之一。
要有大局观,特别重仓买入的一刹那要有后市还有3到5个涨停空间的判断。
技术图形相对次要,对于市场情绪的把握才是重点,但是这个没有图表,很难量化,却可以揣摩。
短线操作需要较强的综合素质,包括冷静理智的心理,良好的大局观,完善的交易系统,一些具体操作方法。
短线炒股,要么追求上亿,要么什么都没有。
1.短线是一种综合技能,很多人花了大量的时间研究技术或者政策面或者基本面等等,结果都不得其门而入,天道酬勤,但也应懂得如何综合使用。
2.善于做短线的人,应该清楚自身的特点,寻找出适合自己的方法。
3.当时机不成熟或者市场对自己不利时,理性地面对风险,当机会来临时,全力拼取。这句话理解不难,做到却不易,很多人往往因为亏钱就想着急于扳回,一再对抗风险,机会来临时却又麻木于自己深套中的个股。
4.当市场的发展和自己的判断不一致时,要重新审视,越是关键时刻,越要冷静处理,平稳的心态是做短线的根本。
5.信念,曾经很长的时间迷茫过,所以懂得信念的重要,自强不息,百折不回。
短线好手仓位的高低通常会与市场整体交易量呈现一定的正相关性。机会多时多操作,机会少时少操作。
关于仓位与赢面
出击仓位和赢面的关系大致如下;
赢面60%以下观望
赢面60%-70%小仓出击
赢面70%-80%中仓出击
赢面80%-90%大仓出击
赢面90%以上满仓
这个赢面包括胜率和涨跌空间比
譬如满仓出击时,对我来说必须满足以下两个条件才会做这样的决策,一方面是胜率要求90%以上,另一方面是上涨的空间和下跌的空间比率,上涨的空间至少要看到30%-50%以上,而下跌的空间应该在3%-5%以内。
尽力把握好操作,胜负的事情交给概率,不管结果如何坦然面对,冷静处理。
买入机会,卖出风险,只做对的交易,胜负交给概率,多一份淡定,少一分胜负心。
制定阶段性策略
市场很多人讨论的是如何克服贪婪和恐慌,虽然不错,但是着眼点在仅在自身,难免局限。高手进出,买卖的一刻力求淡定,借助市场的贪婪和恐慌反过来指导决策,着眼点在整个市场,境界自然高了一层。
掌握市场之心,胜利接踵而至;心被市场掌握,失败连绵不绝。
买卖那一刻的淡定自如,亦是自身境界的提升。
各种现象,并不一定都能得到解释,但是有些是有普遍规律性的,例如左侧交易的好时机是连续一段下挫后的集体大幅下挫,连续上涨一段后的集体涨停要特别小心。
联动说明市场资金的关注度高,但是赚钱效应才是激发资金不断进场的最大动力。
强势阶段,一种直接买强势标的,另一种买低位未启动的。
强势阶段,买股的逻辑是因为赚钱效应下的资金不断进入,那么强的标的被后来资金选中的概率大,所以选强。
弱势阶段,买股的逻辑是因为市场亏钱效应的扩散导致恐慌盘的不断宣泄,那么宣泄殆尽的,只要少量买盘就可以推动上涨,所以低吸。
以史为鉴,可以知兴替。股市也一样,掌握了以往热点轮动规律后,自然预期的准确性会提高。
绝不是引导市场,而是跟随的更紧一点,也许有人可以引导市场,但是我的模式是坚决反对这么做的。
我不是一个人在战斗,因为我在市场之内,我做跟随者,不做发动者。
我就是一个人在战斗,买卖交易,我的地盘我做主。
价值投资者认为,短期的市场是不确定的。但作为短线选手,我认为短期的市场情绪是有规律可循的,长期是无法预料的,于是就演变出不同的操作。
忘记你的成本很重要。忘记成本后,再考虑,假设你现在空仓,你会怎么办,如果你还会买持仓股,那就拿着,如果会买别的股,那就换股,如果选择空仓观望,那就卖出。
市场热点明确,资金进入的上涨段,能够把握热点赚取盈利固然好,但是在热点退散、资金退散的下跌段的交易才是短线好手与普通选手的区别。
短线选手几乎不会出现季度性亏损,盈利从杜绝亏损开始。
大盘下跌的不同阶段,不同的资金级别,策略也完全不同。
小资金阶段,下跌初期仍可以积极进攻,随着资金的增大,犯错的成本也随之加大,在确认下跌后,倾向于防守。
市场弱势时自然机会就少,市场强势时,60%以上赢面的机会较多,接近每天交易。
重仓出击相对少些,平均一年10几次左右,其中4-5次10%以上的获利包括1-2次20%以上,亏损10%控制在1次或杜绝。没有具体统计过,感觉大致如此,反应在收益率曲线上,就是平时稳攀升为主,偶尔跳跃式上扬,极少大幅回落。
1.有赚钱效应的情况下,做热点为主。有恐慌效应的情况下,做超跌为主。
2.关于超跌度的把握,大盘的角度,连续下跌一段后,再出现大阴线,指数远离5日线;板块的角度,超跌的板块在连续下跌一段后,再次出现集体性的大幅杀跌,当两者结合的时候,便是超跌的出击时刻。
3.根据市场的赚钱效应和恐慌效应来判断大势。
4.超跌的品种稳住了,强势的个股机会就大些,超跌的品种继续创新低,强势的个股补跌在即。
何为赚钱效应
我是做短线的,所指的赚钱效应,以短为主,大致展开如下:
1、这个市场上有大量的短线选手,很多人其实对市场理解的不够,但是他们在阶段也会赚钱,这种赚钱会阶段增加自信,进而快速的投入到下一个品种上,当这种行为产生群体效应时,这种背景下热点就容易有持续性。
2、相反的,如果短线追涨的那些,接二连三的失手,导致资金大幅回落,他们就会进入反思,从而减少操作,当这种行为产生群体效应时,一些强势股没有后继者,就容易形成补跌。
3、这两种心理变化过程,不断循环往复,踏准了节奏,就能分辨出机会的大小,进而决定进出的仓位。
知易行难,我有个朋友也做短线,追龙头为主,刚开始大家都是几十万,行情好的时候,他主动和我比收益率,经常超过我,行情不好的时候就听不到他的声音,现在他还是几十万。
所谓的龙头理论实际并不科学,虽然很多做短线对此笃信不疑,这也是导致长期迷茫和不能稳定获利的本源。
在我看来没有永远的龙头,虽然买龙头是一种方法,但是想办法卖出龙头才是更高的境界。
有时买龙头不是因为胆子大,而是根据板块整体动能,龙头有相应溢价,而股价尚未反应溢价时介入;有时买跟风,不是因为胆子小,是因为龙头赚钱效应十足,而部分跟风品种尚处低位,有随时受龙头激发而具备向上潜力(职业炒手正是此路好手)。
关于市场大局
我有个关于主流,支流,次主流之类的划分,这个应该归于大局观的范畴。
关于热点,有长期的主流,也有短期的支流,长期的主流能持续,可以反复做,短期的支流,爆发力强,都有可操作性。
预期也是动态的变化过程,要结合大盘和整个市场状况。
止损,不看好了就卖出,管它是不是止损。
因为简单,所以果断,最忌自己都不看好了,只是因为套了几个点,还在犹豫。
我喜欢用更大的局来看待合力。单个个股走势本身有不确定性,不好做出判断,把整个板块一起看就更容易理解。
这个局,是个综合因素,政策面、技术面、基本面、资金面、人气面。。。等集合于一身时形成的共振。
大局观,这是道的范畴,尽量培养自己站在更高的高度看整个市场。
重要的不在于错过了什么,在于当下应该把握什么。
股票买卖,很多人的一个误区,认为跟着大户买有赢面,那么大户又是跟着谁买呢,asking这样的,他的选股思路却是大众情人,这才是短线的交易之道。
每个人有心中有各自不同的第一股,真正的第一股始终是市场决定的,而市场本身又也是不断动态变化的。
我们操作的本身就是追求在这个动态变化的过程中使自己的筹码尽量在相对有利的方向上。
茫然本身也是市场情绪的一部分,想办法跳出自身情绪,在更高的高度俯看市场情绪,你会发现这些情绪变化本身就是规律的一部分了,就像历史轮回。
个人觉得炒股应有大局观,站在更高的角度来审视市场,选择机会大于风险的股票进行操作,而不要拘泥于止损止盈。看好买入,不看好卖出或者换股,操作越简单越好。
心态与情绪
心态问题,我只能说,情绪是情绪,操作是操作,获利兑现和恐惧亏损是人的天性,但是作为职业投资应该克服,迫切也好恐惧也好,操作该怎么还是怎么,如果让情绪影响了操作,便不该了,你说的这两种到还好些,我觉得其中最大的忌讳就是亏钱了就急于翻本,乱操作一气,容易错上加错,后果严重。
关于价投与短线
最早我是做短线的,后来又搞价值投资,后来又搞回短线,不是反对其它方法,只是目前我们的市场比较适合短线。
连续低迷的四五年阶段,我基本以学习为主,早期有缘在营业部会面唐能通和童牧野,练习短线之后反复不得其门而入,而后大量研习巴菲特,包括后来的彼得林奇,坚定价值投资路线,有缘路过闽发,知会了asking等人的神奇经历。。。
在指数高位迷恋价值投资,越跌越买,结果遭遇暴跌,最后损失惨重。
在短线初级阶段迷恋技术,经常买突破新高的股,结果赚么赚点小钱,碰到几个假突破就亏大了。
摆脱教条主义的束缚,实践才是检验真理的唯一标准,多思考和总结自己成功例子的共性和失败例子的共性,成功的例子里面再思考能不能更早一点下手,未必要等突破以后。
突破买入虽然也不失为一种不错的方法,但是还处在见招拆招的阶段,如果你能看到更大的局,应该追求未出招已应招的境界。
在辞掉工作以后,又面临08年的大熊市,上有老下有小,股市资金不断缩水,同时还要从股市中不断提出生活费,心理上背负着压力时信念受到挑战,说服自己要坚持信念的正是asking,炒手等榜样的力量,但是我挺过来了,所以我也希望自己能给同样经历着的人信念。
历经了迷茫与痛苦,背负着生活的压力,是信念让我走到了今天,所以我非常看重这两个字。
怀着坦诚和感恩的心,用科学的方法不断地研究,你的机会就会比别人多。
技巧性的东西,asking和炒手基本都说了,我能反复强调的就是信念二字。
理念的东西,简单说就是把握市场热点,实际操作中,预判、试错、确认、加仓等。
赚该你赚的那部分就可以了,不必过于拘泥。
万事俱备的时候,东风一吹,才是行动的时刻。
有些人早上起床要闹铃,有些人不需要,因为已经成为习惯。我的理解价值投资=短线投机区别只是在于操作的时间区间和对价值的认知
我从k线技术短线到巴菲特价值投资再到趋势短线再到中国式价值投资再到融合价值与投机的综合式短线。
感谢asking和炒手,他们让我在研究了10年价值投资后,才知道原来中国股市要这样炒的,不然的话,现在可能还在迷茫中。
国内a股投资者,若有较高的目标,较好的策略是先让自己快速成长为短线高手,然后用10年左右时间完成上亿的积累。
短线投机者在初始阶段有较高的效率,高手十万到亿,可以在10年内达成,但在后期资金规模会大大影响到收益率,十亿之后若不及时转型,收益率将大为迟滞。
应该感谢,庆幸自己生在这个国家,这个时代。确实,在可以预见的10年内,短线仍然有此收益,未来随着市场的成熟,机会肯定会逐渐降低。
技术的量化
操作应简单化,想的太多临盘难免犹豫,不要有太重的成本障碍。多操作,多思考,概率会告诉你以后应该怎么做。如果不能克服心理障碍,再多的失败也不能转化为经验。
具体技术的东西,个人不怎么注重。大方向的问题,或许就是asking说的一张纸的意思,懂了就懂了,不懂的多说也无用,用我的话说,就是虽然做的是短线,但是看的是更大的局。
更大的局,简单说,就是一个股票10元买的时候,看的应该是15或者20元甚至更高,实际操作中,可能赚了三五个点就走了,或者割肉走了。具体技术的东西我不太关心。
低成交量不支持蓝筹行情,但是可以制造局部热点,是不是一日游,就看是什么样的局。
看我的实盘不会对你有多大帮助,因为你不知道我在操作的那一刻的想法。
功夫未到时,你即使看了全部实盘,也不能了解,功夫到了,只言片语便知。
做短线,热点的判断是最重要的,关键的是有没有赚钱效应。
往大了说是综合素质,什么都要知道点,但是实际上到后来,什么技术啊,基本面的都不重要,到了那个阶段,k线看一眼,就决定操作了。
以前我也不信asking是亿万身家的,后来领会了他的只言片语,恍然大悟,只恨看到的太晚。
实盘突破200W之后;
1.今天很高兴参加实盘大赛的帐户踏上了200万整数关,自从职业炒股2年以来,扣除生活开销,这200万全部是从股市中赚来。
2.非常感谢职业炒手、asking等短线高手,从闽发到淘股吧,本人一直默默的潜水,不断的向前辈们学习,但是从他们身上得到最多的是对于短线操作的信念,因为有了信念,才会全身心的投入。
3.关于经验和技巧,其实说来也挺惭愧,虽然炒股有十多年了,但是前面的十来年基本一直在迷茫和困惑中,所以经历也不像心如止兄这般跌宕起伏,因为有了信念,职业炒股后,全身心的投入短线操作的研究,有了一个渐悟到顿悟的过程。把闽发和淘股吧里的好手的手法都进行了一番学习,集百家之所长。具体的操作技巧大部分还是靠自己去领悟的,从牛市到熊市,从战术到战略,力求全面。
有时候感觉是像做梦,难道股市赚钱的秘密就是这样,如果是个梦的话,还要继续,因为目标还很远。
追求技术的量化,曾经让我大量的时间钻这个牛角尖,还是有太多的人执迷于此,炒股若是这样可行的话,那些基金经理们应该比炒手们更有优势了。
除了成交量,基本什么指标都不看。
成交量,主要是看成交量的变化。
追板,主要看市场环境、热点。
成交量再结合价格的变化,揣摩场内和场外人心的变化。
知己知彼,百战百胜,成交回报是股市资讯的一部分,有助于心理分析,你对对手的心理足够的了解,操作上就更容易把握主动。
判断日内高低,非本人强项,另asking、炒手、just999等实盘高手在股指期货中不乏亏损,说明即便无法判断日内高低点,亦可把股市作提款机。
大盘弱势,更须坚定短线炒股的信念。
衡量一个职业选手最重要的指标就是盈利的稳定性。
如何做T
做t,我会做,但是我不是为了做而做,当中的加仓和减仓,是依据我对市场变化后,受益风险重新衡量后的决策。也许为此错失了很多大牛股,但也规避很多风险。
做t本身也是买卖操作的一部分,只是机会大的时候买入,风险大的时候卖出,而恰巧这种情况出现在同一天同一个个股上时就变成的所谓的做t,不要刻意为了做T而做。
我是做短线的,现在放弃了很多零碎操作,选股而言,要么是当前的热门,要么是预判会成为热门的品种。
波段不确定性很大超短才是相对确定的。
亏钱不是做短线的错,刚开始学习,水平不够,交点学费也是应该的,最可怕的是失去了信念。
学会一套完善的系统,才能做永远的赢家,我没法知道明天大盘是涨是跌,但好的操作可以做到的是,如果大盘上涨,我的股票大涨,如果大盘下跌,我的股票不跌或者小跌,如此反复,积小胜为大胜。
是赢是亏有时候不重要,重要的是做对,盈亏的事情交给概率。
用全新的眼光来审视这个市场,而不是拘泥于自己套牢的股票。
关于风控
控制回撤,最重要的就是回避系统性崩溃风险,事实上绝大部分崩溃都有前兆,从赚钱和亏钱效应的演变过程可以进行推断,不过为此可能也会放弃很多机会。
看看天气,如果觉得要下雨了,就早点回家,不要贪玩,天气好了再出来,说简单点就这样。
关于补仓以及止损这样的问题,我的回答是,你还有补仓或者止损的想法,就说明你的心理还有成本这个障碍,好的操作,应该是最简单的,只有买入或者卖出。
以个人而言,尽管一再控制风险,难免也有重仓失手的时候,此时情绪有所波动是人之常情,对此我的方法就是问自己,如何我现在是空仓的话,我会怎么办?
1、如果我是空仓我就什么也不买,那么就卖出手上的个股。
2、如果我是空仓我会买其他的股,那么就换股。
3、如果我是空仓我还是会买自己手上的股,那么就不要卖了。
当然以上问题只是方向性的问题,还有个量化的要求,比如如果空仓也只是考虑少量买自己手上的股的话,那么至少现在是重仓的话也要减仓。
最艰苦的是第一个百万,10多年的迷茫与摸索,如果早几年有人发类似的帖子,让我坚定信念,现在应该已经走得更远,可惜时间已经不能倒流,我的经验很多也是亏出来的。
目前的短线情况
现在股市的短线,好比80年代的下海,当时很多人对于下海也不置可否,结果很多人成为万元户,当然也可能被淹死,能不能成功,是很多因素共同构成的。
我觉得现在的职业炒股,同样面临这样的问题,肯定会有很多人成就千万、亿万身家,当然也可能失败,能不能成功,也是诸多因素。就个人而言,当时决定辞职也是有较大风险的,因为以现在的角度看,好比跳下水的时候还没有学好游泳,但是在呛水的过程中,通过不断的学习,也学会了一些适合自己的方法。
1.对于新手而言,没有捷径,只有经历过才能理解,至少完整地经历过一轮牛熊,最好两轮或以上,然后自行归纳总结。
2.对于个股,不应拘泥于自己手中所持品种,而应最大限度的观察各板块走势,要对各个周期的领涨和领跌品种进行重点关注。
3.对于操作,不要一味地追求个别技术指标,或者短期的所谓资金流进流出,主力庄家这些。
4.对于大盘,不要过多依赖于预测什么点数顶底这些,而应多关注哪些在涨,哪些在跌,那些先前涨的或者跌的后来又怎么走了。
5.大局观是一种感觉,或许有时候不明白,但是尽量多尝试让自己站在更高的高度来看待整个市场,一旦明白了,将受益无穷。
这是一场赌博,没有人能告诉你是不是一定会成功,就看你自己觉得是不是值得。
