“斩杀”从未如此贴近每个人的现实。大洋彼岸的社会焦虑与链上世界的残酷清算,正在不同维度上演着同样的生存危机。
“斩杀线”——这个源自游戏世界的术语,在2025年末的中文网络突然爆火。最初,它只是描述游戏角色血量降至临界点后,一套连招便能完成秒杀的技术概念。而今,这个词被赋予了更残酷的现实意义。
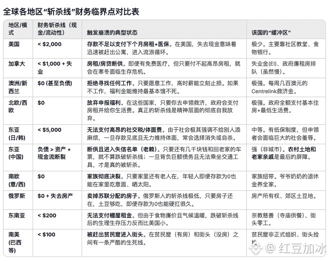
它被用于描绘一种财务崩盘机制:当储蓄、收入或信用跌破某个临界点,一个人的经济系统便会触发连锁崩塌,迅速滑向债务深渊、无家可归甚至更糟。这个概念之所以能引发广泛共鸣,是因为它精准击中了当下社会普遍存在的财务脆弱性。

01 美国梦碎的财务困境
在中美生活对比帖的传播中,越来越多的人开始意识到美国高薪背后的现实困境。数据显示,37%的美国人拿不出400美元应急,月光族们生活在财务悬崖边缘。
这种脆弱性源于结构性失衡。虽然美国人平均收入较高,但医疗、教育和住房这“三座大山”吞噬了大部分可支配收入。美国的医疗系统被形容为“温和的杀手”,一场急诊就足以让中产家庭陷入财务危机。
学生贷款则是另一条缓慢收紧的绞索,全美学生贷款总额已超过1.7万亿美元,平均每位借款人负债超过3.7万美元。许多人毕业后需要数十年才能还清贷款。
房租在美国大城市尤其惊人。纽约、旧金山等地的租金占收入比例往往超过30%,一些低收入群体甚至要支付一半以上的收入用于住房。这种结构性问题使得许多美国人尽管拥有体面收入,却始终无法积累安全缓冲。
02 加密世界的闪电斩杀
如果说美国社会的财务困境是一种慢性消耗,那么加密货币市场的风险则更像一场闪电战。在这个24小时不间断运转的市场中,“斩杀”可以在几分钟甚至几秒钟内完成。
2025年10月10日的闪崩事件成为最典型的案例。当天凌晨,美国总统特朗普突然宣布将对中国商品征收100%关税,市场恐慌情绪瞬间引爆。在流动性脆弱的加密市场,超过160万人被瞬间“斩杀”,193亿美元资金爆仓。
比特币价格单日下跌13%,以太坊跌幅高达17%,山寨币更是普遍下跌85%以上,多个小币种几乎归零。这种市场清洗的残酷程度,让传统金融市场的波动相形见绌。
加密市场的“斩杀”不仅来自市场波动,还有技术风险和欺诈行为。2025年全年,加密盗窃总额超过34亿美元,创下历史新高。其中朝鲜黑客组织贡献了20多亿美元,Bybit交易所单次被盗15亿美元成为年度最大案件。

03 两种斩杀机制的对比
美国社会的“斩杀”与加密市场的“斩杀”虽然表现形式不同,但本质上都是系统对个体的无情淘汰。它们的差异体现在时间尺度、可预测性和社会缓冲等多个维度。
在美国社会,财务崩盘通常是渐进式过程。医疗账单、失业、债务违约等事件像多米诺骨牌一样依次倒下,整个过程可能持续数月甚至数年。这种“慢性斩杀”给了受害者一定反应时间,但往往也为时已晚。
相比之下,加密市场的斩杀是瞬间完成的。杠杆交易、流动性枯竭、黑客攻击等风险因素在极短时间内触发连锁反应。一旦爆仓,资产可能瞬间归零,几乎没有挽回余地。这种闪电战式的屠杀让参与者连反应的时间都没有。
社会缓冲机制也存在显著差异。美国虽然社会福利有限,但仍有失业救济、食物券、医疗补助等安全网。而在加密世界,一旦出现问题,几乎没有外部支持,只有冷冰冰的链上记录作为证据。

04 散户的心理与行为陷阱
无论在美国社会还是加密市场,散户都最容易成为“斩杀”的目标。他们的行为模式和心理特征常常将自己置于危险境地。
FOMO情绪是散户的最大敌人。在加密市场尤其明显,当某种资产价格飙升时,大量散户会因为害怕错过机会而盲目追高。这种情绪驱动下,他们常常忽视风险,全仓甚至加杠杆进场。
认知偏差也加剧了散户的脆弱性。许多人过度自信,认为自己能够准确预测市场走势或及时离场。当市场转向时,他们往往选择坚守而非止损,导致亏损扩大。
信息不对称是另一个关键问题。在加密市场,内幕消息、市场操纵和虚假宣传屡见不鲜。散户往往在信息链的末端,成为最后一波接盘者。当真相大白时,他们的资产早已大幅缩水。

05 风险管理的对比分析
面对不同维度的“斩杀线”,个人需要采取不同的风险管理策略。关键在于识别自身风险承受能力,并建立相应的防御体系。
在传统财务规划中,建立应急基金是最基本也是最重要的防御措施。金融专家普遍建议个人储备3-6个月的生活费用作为缓冲。这笔资金应存放在流动性高、风险低的账户中,专用于应对突发事件。
债务管理同样至关重要。保持健康的负债比例,避免过度依赖消费信贷,可以有效防止债务螺旋。对于学生贷款等高额债务,应制定明确的还款计划,避免利息累积。
在加密投资领域,仓位管理和风险分散是生存的关键。不应将所有资金投入同一资产或策略,而应建立多元化的投资组合。杠杆使用需极度谨慎,高杠杆往往是快速“斩杀”的直接原因。
技术安全也不容忽视。使用硬件钱包、启用双重验证、定期更换密码等基本措施能显著降低被盗风险。对于智能合约和DeFi协议,应仔细审计代码或依赖可靠第三方评估。
06 系统层面的反思与应对
“斩杀线”现象的流行,不仅仅是个人财务困境的反映,更是对现有经济系统和金融结构的质疑。在宏观层面,需要系统性的反思与改革。
在美国社会,社会保障体系的不足是导致财务脆弱性的重要原因。与其他发达国家相比,美国的公共医疗、教育和住房支持明显不足,使个人承担了过多风险。改革可能需要从这些基础领域开始。
在加密市场,监管缺失和标准不统一加剧了风险。虽然去中心化是核心理念,但适度的投资者保护措施仍然必要。明确项目信息披露标准、建立行业自律组织、完善争议解决机制,都有助于降低系统性风险。
金融教育同样重要。无论是传统金融还是加密金融,都需要提高公众的金融素养。理解基本概念如复利、风险分散、通货膨胀,能帮助人们做出更明智的财务决策。
技术创新也应服务于风险管理。区块链技术的透明度特性,实际上为提高市场效率和降低欺诈风险提供了可能。智能合约可以用于创建更安全的金融产品,降低交易对手风险。
“斩杀线”成为流行概念,反映了当代社会普遍存在的不安全感和对未来不确定性的担忧。在财富日益集中的背景下,无论是美国中产阶级还是加密市场散户,都感受到了来自系统的压力。
真正的风险往往在于对风险的忽视。在这场全球范围的财务生存挑战中,谨慎的规划、持续的学习和清醒的认知,可能是普通人在“线上”保持平衡的唯一方式。