我一度不知道该如何总结我的 2025。
直到这一年走到尾声,我才真正意识到——过去近 10 年的从业积累,终于在这一年全部兑现了价值。
如果一定要总结,我不想重复市场上任何人都能做到的事。
我只说一句话——我所完成的,是全世界几乎没有第二个人做到过的事情。
2025 年,我走的是币圈最难的一条路——预测市场。
不是单边喊多,也不是情绪表态,而是在市场最极端、价格最疯狂的时刻,以全球第一中立视角给出客观判断,事后被反复验证。
1、年度最经典预判
10 月 7 日,在 BTC、ETH 处于历史最高点时,明确指出 BTC 124300、ETH 4700 将出现史诗回撤,劝所有人现货、合约全面收手,结果全部兑现;但遗憾的是仍有许多人的命运因此改变。
2、ETH 全年四次大波段(附图)
最低 1450 抄底,最高 4700–4900 止盈。
对应文章时间点:4 月 9 日抄、6 月 11 日逃、6 月 22 日抄、8 月 2 日抄、8 月 14 日逃、8 月 18 日抄、8 月 25 日逃,全部精确到天。
3、山寨整体判断
2 月 27 日抄底;5 月 22 日、7 月 23 日两次明确劝退山寨,正好是全年唯二高点。
4、黄金
3 月 18 日明确建议去深圳水贝买实物黄金。
5、BNB
3 月 27 日在市场最悲观时,预判 BNB破1000。
6、美联储降息
7 月 31 日(概率 45%)预判 9 月降息;
11 月 17 日(概率 40%)再次坚定判断降息方向,从未出现误判。
7、个币判断
DOGE:年初至年尾一直提醒马斯克已经放弃;
8 月 6 日抄底 WLD,9 月 9 日翻倍止盈,当天即为全年最高点;
9 月 1 日劝退 SUI、ENA;8 月 29 日清仓 PYTH;
7 月 21 日提醒远离恶庄币 CFX、DIA、OM、EPIC、CKB。
上述代币均再次暴跌 3–5 倍。
8、美股
5 月 30 日建议开盘买入 Circle(CRCL),一个多月 60→300。
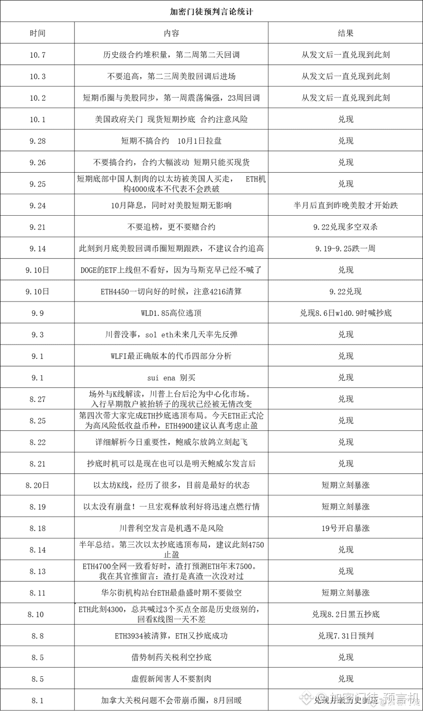
9、全年110余次行情预判全部落地
12 月:鲍威尔讲话前反弹、讲话后做空诈尸币、第三周黄金坑抄底。
11 月 22 日 BTC 84000,全网最早发现贝莱德护盘并提醒抄底;
10 月初看反弹,7 日重磅劝退。
再加上之前的详细统计表(附图)。
10、什么叫真正的行业建设?
累计发文 405 篇,共计 27 万字。
所有内容均基于全球中立视角,不站队、不迎合,只做可量化、可复盘、可被市场验证的客观分析与行情预判。
截至今日,所有公开预判结果,均已被市场验证。
不是情绪判断,而是可以被计算的结果。
我此刻在币安广场做到的事情,过去没人做到,将来也不会有。
因为所有判断,精确到“天”。
而这种精度,只有真正理解周期、资金结构与控盘逻辑的人,才能做到。
给所有知道我名字的人一句话:
2026,直播见—— 加密门徒🫡


