到年底,人就开始思索往事:这些年我们送走了门头沟的法胖,熬过了312的熔断,也见证了CZ的隐退。
但最近有一件事,关于那个爆炸头——SBF,以及他亲手埋葬的 #FTX 帝国的“幽灵”。
抛开情绪看数据,不得不承认一个荒诞的事实:SBF 这个疯子,当年离“统治世界”,真的只差一步。
如果 #FTX 没有因为挪用资金暴雷,如果它只是作为一个正常的商业机构活到了今天。它可能已经不仅仅是“超越币安”了,它会是一个让华尔街和硅谷都颤抖的怪物。
一、 那个价值千亿的“幽灵”
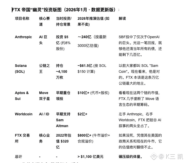
就在最近,人工智能巨头 Anthropic 传出正在洽谈新一轮融资,估值高达 3000 亿美元,并计划在 2026 年 IPO。
这跟 FTX 有什么关系?。
当年 SBF 像买彩票一样,随手投了 Anthropic 5 亿美金。
如果不破产,这笔股权留到今天,价值几何?再加上他手里那把通往加密世界的钥匙——4100 万枚 #Solana。我重新算了一笔账,结果让我头皮发麻。
CZ 🔶 BNB 及 另外 1 个人
二、 为什么说它会“降维打击”币安?
在这个平行宇宙里,FTX 的总估值轻松突破 1100 亿美金。币安(#Binance)确实强,强在它的流量、运营和极其敏锐的 Crypto 嗅觉。币安是“加密世界的亚马逊”。
但如果 FTX 活着,它是什么?它是 “高盛 + #OpenAI 早期股东 + 纳斯达克” 的缝合怪。
1 资本维度的碾压:
币安至今还在跟全球监管猫捉老鼠,很难上市。而 FTX 手里握着 Anthropic 的巨额股份(马上要 IPO),这能让它在华尔街获得无限的流动性和信用背书。它不需要靠手续费赚钱,光靠资本运作就能买下半个赛道。
2 跨界统治力(AI x Crypto):
这是最可怕的。本轮周期最大的叙事就是 AI 与 Crypto 的结合。
币安只能在二级市场上线 AI 代币。
而 FTX?它是 AI 巨头的大股东。
它完全可以让 Anthropic 的 AI Agent 在 Solana 上跑,用 FTX 发行的稳定币结算。
这是一个完美的、闭环的生态系统。
3 币安赢在了“现在的流量”,但 FTX(如果没死)早就买下了“未来的技术”。
三、 天才与疯子的悲剧
SBF 这个人,他在战略眼光上,几乎是全知全能的。
他赌对了 Solana 会翻身;
他赌对了 Move 系公链的崛起;
他甚至赌对了 AI 会成为人类历史上最大的泡沫(Anthropic)。
哪怕他当年什么都不做,老老实实守着这些投资睡觉。熬过 2023 年,到了今天,他就是当之无愧的“世界之王”,是连接 Web2 和 Web3 的唯一桥梁。
现在的市场,Solana 依旧在狂奔,Anthropic 正在冲击 3000 亿估值,所有的预言都实现了。
除了那个拥有预言水晶球的人,只能在监狱的铁窗后,看着这一切发生。