Blockchain adoption has struggled with one core issue: usability. Many networks focus on speed or narratives, but few design systems meant to operate continuously for real users. Vanar Chain takes a different approach prioritizing predictable economics, structured data, and community-aligned incentives.
Rather than positioning itself as “another L1,” Vanar is building infrastructure aimed at gaming, AI workflows, and consumer-facing digital economies.
Token Supply and Distribution Model
Vanar’s tokenomics are structured to support long-term network sustainability rather than short-term speculation.
Total token supply: 2.4 billion
Genesis supply: 1.2 billion tokens
These genesis tokens represent the migrated supply, where TVK holders were able to swap to VANRY at a 1:1 ratio
The remaining 1.2 billion tokens are distributed with a clear utility focus:
83% allocated to validator rewards
13% reserved for development incentives
4% dedicated to airdrops and community programs
No team token allocation
This structure limits insider concentration and places the majority of emissions toward validators and ecosystem growth.
Validator Incentives and Block Reward Distribution
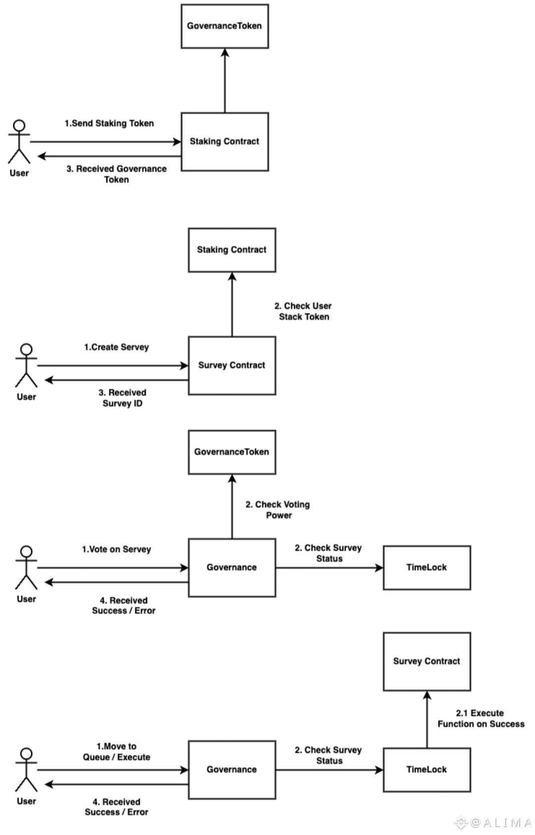
Block rewards on Vanar are managed through a dedicated on-chain rewards contract. This contract automates reward distribution and removes discretionary control from centralized parties.
The process works as follows:
Community members stake VANRY tokens
Stakers vote to select validators
Validators secure the network and produce blocks
Rewards are distributed automatically to validators and participating stakers
This system directly links governance participation with economic returns. Those who contribute to validator selection are rewarded proportionally, reinforcing active involvement rather than passive holding.

Consensus Design: Authority with Reputation
Vanar employs a hybrid consensus model combining Proof of Authority (PoA) with Proof of Reputation (PoR).
Initially, validator nodes are operated by the Vanar Foundation
Over time, external validators can join through reputation-based eligibility
Community voting determines validator inclusion
The Proof of Reputation layer emphasizes trust, consistency, and long-term contribution. Validators are selected not only for technical capability but also for their standing within the ecosystem.
This approach balances early network stability with progressive decentralization.
VANRY as Gas and Governance Asset
VANRY functions as the native gas token for:
Transaction fees
Smart contract execution
Staking and governance participation
Staking VANRY grants voting rights and access to validator rewards. This creates a feedback loop where network usage, governance, and economic incentives reinforce each other.
ERC20 Compatibility and Cross-Chain Access
To support interoperability, Vanar introduced an ERC20-wrapped version of VANRY.
Key benefits include:
Compatibility with Ethereum-based dApps
Integration with ERC20-native platforms like decentralized exchanges
Secure bridging between Vanar, Ethereum, and other EVM-compatible chains
This design allows VANRY to function beyond its native chain while maintaining its role within Vanar’s core infrastructure.
Data, AI and Usable Applications
Vanar’s broader architecture focuses on making on-chain data usable rather than static. Features like compressed data “seeds,” persistent AI memory layers, and automated workflows are designed to support:
Gaming ecosystems
Virtual worlds
AI-driven applications
Consumer-facing digital platforms
Instead of optimizing for hype cycles, Vanar is positioning itself as an execution layer for systems that run continuously in the background.
Closing Perspective
Vanar Chain emphasizes predictable economics, transparent governance, and real utility. Its token distribution favors validators and builders, its consensus model balances security with decentralization, and its infrastructure targets actual usage rather than speculation.
If adoption follows execution, VANRY functions less like a trend asset and more like an infrastructure token underpinning a growing digital economy.
