Wichtige Erkenntnisse
Durch die Merge-Upgrades wurde Ethereum von einer Proof-of-Work- zu einer Proof-of-Stake-Blockchain umgestellt.
Die Surge-Upgrades zielen darauf ab, die Transaktionen pro Sekunde (TPS) von Ethereum auf 100.000 zu erhöhen.
Die Scourge-Upgrades konzentrieren sich auf die Verbesserung der Dezentralisierung innerhalb des Netzwerks.
Die Verge-Upgrades führen neue Technologien ein, um den Knotenbetrieb zu vereinfachen.
Die Purge-Upgrades zielen darauf ab, veraltete Blockchain-Daten zu entfernen, um die Effizienz zu verbessern.
Die Splurge-Upgrades umfassen verschiedene Verbesserungen, die in den vorherigen Upgrades nicht kategorisiert waren.

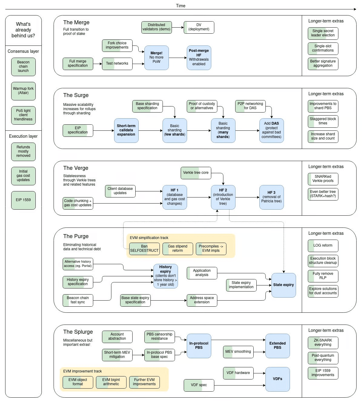
Ethereum-Upgrade-Roadmap
Die Fusion
Am 15. September 2022 wurde Ethereum durch das Merge-Upgrade erfolgreich von einer Proof-of-Work-Blockchain in eine Proof-of-Stake-Blockchain umgewandelt, was zu einer Reduzierung des Energieverbrauchs um 99,9 % führte.

Zusammenführung mit Ethereum
Äther
Aufgrund der Komplexität, die mit der Umstellung des gesamten Mainnets in einem Schritt verbunden war, setzte Ethereum einen strategischen Plan um, der die Erstellung einer Nebenkette beinhaltete. Die Miner des Mainnets migrierten zu dieser Nebenkette, die als „Beacon Chain“ bekannt ist, wo sie durch das Staking von 32 ETH zu Validierern wurden. Die beiden Ketten fusionierten schließlich und positionierten Ethereum als energieeffiziente Blockchain.
Der Anstieg
Die nachfolgenden Surge-Upgrades konzentrierten sich auf eine deutliche Erhöhung der Transaktionsgeschwindigkeit von Ethereum von 15 TPS auf über 100.000 TPS.
Dencun-Upgrade
Das erste und einzige Upgrade dieser Reihe, bekannt als Dencun Upgrade oder Proto-Dank Sharding, wurde am 13. März 2024 implementiert. Es führte eine Funktion namens „Blob“ ein, die die Kosten für Layer-2-Lösungen und Massentransaktionsgeneratoren zum Hinzufügen von Transaktionen zur Ethereum-Blockchain senkte. Infolgedessen sanken die Ethereum-Gaspreise um 99 %. Diese Senkung der Gaspreise korreliert mit dem Netzwerk-TPS, was darauf hindeutet, dass Ethereum einen TPS von ungefähr 1.500 Transaktionen erreichte.
Sharding
Blob-Transaktionen sind temporär und behalten ihre Daten nur für ein paar Monate. Das Sharding-Upgrade soll dieses Problem lösen und wird den ultimativen Fortschritt bei Ethereums Skalierungsbemühungen darstellen, mit dem Ziel, TPS von über 100.000 zu erreichen. Bei diesem Upgrade wird Ethereums aktuelles Validator-Netzwerk (etwa 1 Million Validatoren) in kleinere Gruppen, sogenannte „Shards“, aufgeteilt, von denen es Berichten zufolge insgesamt 64 gibt. Diese Shards werden unabhängig voneinander arbeiten und können Blöcke zur Ethereum-Blockchain hinzufügen.
Um dies effektiv umzusetzen, benötigt jeder Shard aus Sicherheitsgründen eine ausreichende Anzahl an Validatoren. Vitalik Buterin, der Gründer von Ethereum, hat vorgeschlagen, die Validator-Einsatzanforderung von 32 ETH auf 1 ETH zu senken.
Das Pectra-Upgrade
Die Pectra-Upgrades, zu denen die Prag- und Electra-Erweiterungen gehören, ermöglichen es Ethereum-Benutzern, Gasgebühren mit anderen Kryptowährungen als ETH zu bezahlen, beispielsweise USDT oder DAI. Diese Verbesserungen werden auch die Effizienz der Interaktionen zwischen Layer-1- und Layer-2-Netzwerken verbessern. Die Pectra-Upgrades sollen von 2025 bis 2026 in zwei Phasen umgesetzt werden.
EIP 7781
Ben Adams, Gründer von Ilyriad Games, hat EIP 7781 vorgeschlagen, um die Block-Slot-Zeit von den derzeit 12 Sekunden auf 8 Sekunden zu reduzieren, was die Blockgeschwindigkeit von Ethereum um 50 % steigern könnte. Vitalik Buterin unterstützt diesen Vorschlag, der auch die für die Blockfinalisierung erforderliche Zeit von 2-3 Epochen auf nur 1 Epoche reduzieren würde. Eine Epoche misst die Zeit, die zum Abschließen eines Prozesses benötigt wird und variiert je nach System.
Die Geißel
Die Scourge-Upgrade-Reihe zielt darauf ab, die Dezentralisierung innerhalb des Ethereum-Netzwerks zu verbessern. Eine kürzlich von Vitalik Buterin durchgeführte Umfrage ergab, dass 44 % der Personen aufgrund der erforderlichen 32 ETH-Anteile (ca. 83.200 USD) keine Validierer werden können.

Ethereum zitiert eine Umfrage, um hervorzuheben, dass der 32-Eth-Anteil von Ethereum zu groß ist
Vitalik Buterin
Als Reaktion darauf kündigte Buterin am 14. Oktober 2024 an, dass Ethereum plant, den Validator-Einsatz von 32 ETH auf 1 ETH zu reduzieren, um mehr Solo-Validatoren den Beitritt zum Netzwerk zu ermöglichen. Darüber hinaus wurde die Komplexität des Betriebs eines Validator-Knotens als Hindernis identifiziert. Um dieses Problem zu lösen, schlug Buterin zuvor vor, einen leichten Ethereum-Client zu entwickeln, der auf mobilen Geräten laufen könnte, obwohl dieses Ziel derzeit noch in weiter Ferne zu liegen scheint.
Der Rand
Die Verge-Upgrades werden Verkle Trees einführen, vektorgesteuerte Merkle-Bäume. Diese Bäume vereinfachen den Knotenbetrieb und reduzieren die Hardwareanforderungen. Darüber hinaus ermöglichen Verkle Trees Zero-Knowledge-Lösungen die Übermittlung kleinerer, effizienterer Zustandsnachweise zur Überprüfung und Finalisierung von Layer-2-Transaktionen.
Die Säuberung
Die Purge-Reihe konzentriert sich auf das Entfernen älterer Blöcke aus der Blockchain, um die Geschwindigkeit und Zugänglichkeit für Knoten zu verbessern. Legacy-Daten sind im Allgemeinen unnötig, es sei denn, es wird ein Hard Fork in Ethereum ausgeführt, der die Kette um 7 oder 8 Jahre zurückversetzen würde – ein unerwünschtes und nahezu unmögliches Szenario. Diese Daten sind jedoch weiterhin außerhalb der Kette über ein Portal oder als Aufrufdaten für einige veraltete Blöcke zugänglich.
Der Luxus
Die Verschwendung besteht aus verschiedenen Upgrades, die gleichzeitig mit anderen Upgrades erfolgen.
Kontoabstraktion
Ein wichtiger Aspekt der Splurge-Upgrades ist die Kontoabstraktion, die es ETH-Wallet-Inhabern ermöglicht, ihre Wallets wiederherzustellen, selbst wenn sie ihre privaten Schlüssel vergessen. Darüber hinaus ermöglicht diese Funktion den Benutzern, Gasgebühren mit derselben Kryptowährung zu bezahlen, die sie im Ethereum-Netzwerk besitzen, wie etwa USDT oder USDC, wodurch die Notwendigkeit entfällt, ETH für Transaktionen zu erwerben.
Stichworte:#Ethereum #Crypto #cryptocurrecy

