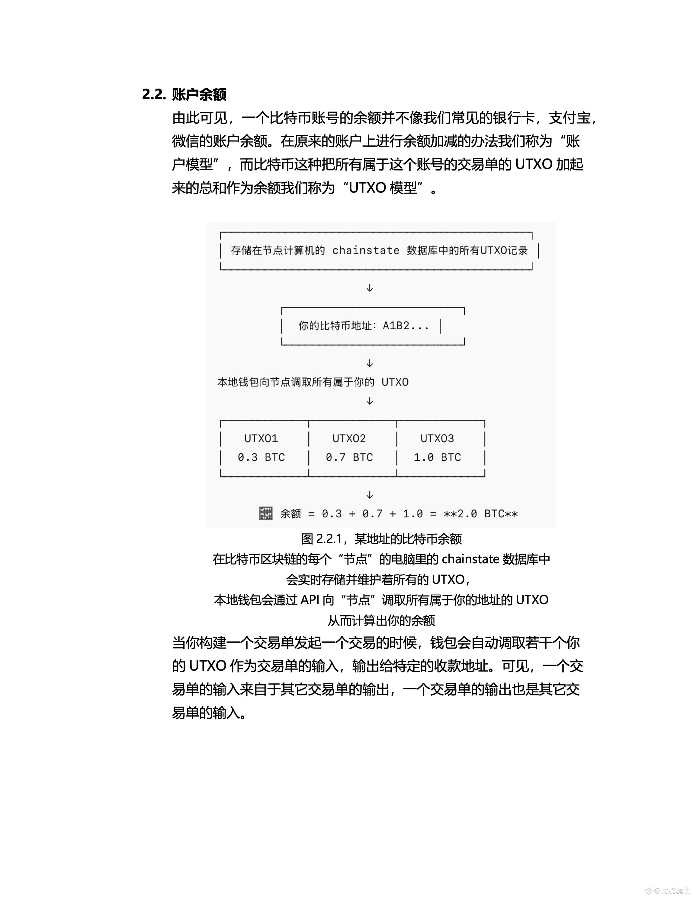
接下来我们将有学习比特币的内核干货 - 交易

#比特币 #UTXO