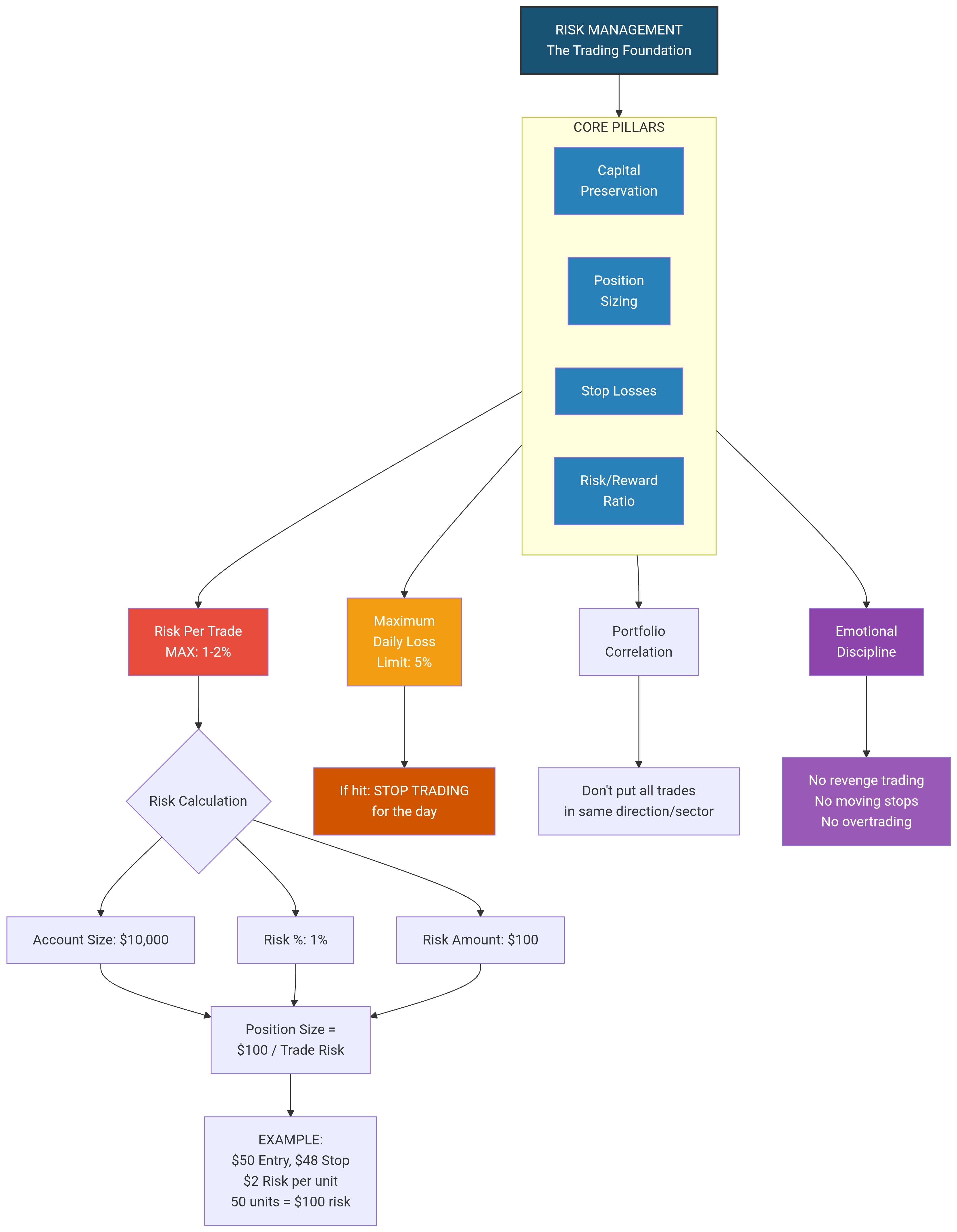
Kernprinzipien des Risikomanagements:
• Riskiere niemals mehr als 1-2% deines Kapitals bei einem einzelnen Handel
• Berechne die Positionsgröße:
Positionsgröße = (Kontorisiko %) / (Einstiegspreis - Stop-Loss)
• Setze immer Stop-Loss vor dem Eintreten in einen Handel
• Verwende Trailing Stops, um Gewinne zu sichern
• Das minimale Risiko-Ertrags-Verhältnis sollte 1:2 betragen
👉 Zum Beispiel: Risiko $100, um $200+ zu machen
Vermeide Trades, bei denen die potenzielle Belohnung das Risiko nicht rechtfertigt
Handelsausführungsprozess:
1. Einstieg: Nur eintreten, wenn alle Bedingungen erfüllt sind
2. Stop-Loss: Sofortige Platzierung der Stop-Order
3. Gewinnmitnahme: Setze mindestens ein 1:2 R:R Verhältnis
4. Verwalten: Nur den Stop-Loss anpassen (um Gewinne zu sichern)
Häufige Fehler, die zu vermeiden sind
❌ Überhandel - Qualität vor Quantität
❌ Stopps weiter weg verschieben - Akzeptiere, wenn du falsch liegst
❌ Durchschnittliche Verluste - Das ist kein Investieren
❌ Handel ohne klaren Plan - "Einfach so" scheitert
❌ Emotionen die Entscheidungen treiben lassen - Halte dich an deine Regeln
🎯 Das Wichtigste
Handelserfolg hängt nicht davon ab, immer recht zu haben - es geht darum, das Risiko zu managen, damit du deine verlierenden Trades überlebst und deine gewinnenden vervielfältigst.
#riskmanagement #cryptomarket #btc #BitcoinGoogleSearchesSurge



