In a digital age where transparency often means exposure, Dusk Network offers a third path: privacy that empowers compliance, not contradicts it.
Imagine a world where you can prove you are a legitimate investor without revealing your entire financial history. A world where a billion-dollar bond issuance happens on-chain, visible to regulators for compliance but shielded from competitors and the public. This is not a distant future ideal; it is the practical privacy being engineered today by Dusk Network. As we move into 2026—hailed by many as the “Year of Asset Tokenization”—a fundamental paradox has stalled progress: institutions demand blockchain’s efficiency but cannot accept its radical transparency. Dusk is resolving this by building a new foundation for finance where privacy and regulation are allies, not enemies.
The Privacy Paradox: Why Full Transparency Fails Finance
The core issue with public ledgers for high finance is simple yet profound. While you wouldn’t want your personal bank statement broadcasted, traditional DeFi exposes every transaction detail by default. For institutional activities—trading securities, settling bonds, managing private equity—this is a non-starter. It leaks sensitive market strategy, exposes client positions, and creates front-running risks.
Furthermore, compliance isn’t optional. Regulations like MiCA in the EU require institutions to know their customers and prevent illicit activity. The current system forces a bad choice: sacrifice privacy for compliance on a public chain, or abandon blockchain’s benefits for private, siloed databases.
Dusk’s founders, including privacy advocate Ryan King, articulate a crucial mantra: “Privacy is not about hiding, it’s about freedom”. For Dusk, it’s about restoring the balanced, need-to-know privacy that the traditional financial world operates on, and bringing it on-chain.
How Dusk Works: A Layered Approach to “Private Transparency”
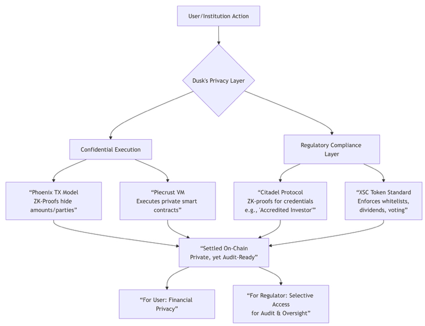
Dusk is not a simple mixing protocol. It is a full-stack, Layer-1 blockchain built from the ground up with regulated assets in mind. Its architecture can be visualized as a dual-layer system ensuring both confidential execution and verifiable compliance.

Core Innovation 1: Confidential, Yet Compliant, Transactions
At the heart of Dusk is the Phoenix transaction model. It uses advanced zero-knowledge proofs (ZK-proofs) to encrypt transaction amounts and participant identities on the public ledger. However, unlike pure anonymity coins, this system is designed for "selective disclosure." Authorized regulators, when necessary, can be granted access to view specific data, satisfying audit requirements without exposing information to the world.
Core Innovation 2: Identity Without Exposure
This is where Citadel, Dusk’s Self-Sovereign Identity (SSI) protocol, becomes revolutionary. It solves a classic compliance headache. As Ryan King explains, proving you are not from a sanctioned country typically requires proving you are from somewhere else, revealing excessive personal data.
With Citadel, a user can generate a ZK-proof that verifies a credential—like “accredited investor” or “over 18”—without revealing the underlying document or exact details. You prove the validity of your claim, not the data itself. This streamlines KYC and unlocks complex, regulated financial activities on-chain.
Core Innovation 3: Smart Assets for the Real World
The Confidential Security Token (XSC) standard is Dusk’s tool for tokenizing everything from stocks to real estate. It’s more than a token; it’s a smart contract that automates the lifecycle of a regulated asset. It can enforce trading whitelists, distribute dividends automatically, and manage shareholder voting—all while keeping holdings and transaction values private between parties.
Real-World Scenarios: Privacy in Action
Let’s move from theory to tangible impact:
The Corporate Bond Issuance: A European bank wants to issue a €500 million digital bond. Using Dusk, it tokenizes the bond via an XSC contract. Pre-vetted institutional investors trade these tokens privately. Competitors cannot see the flow or pricing, protecting market strategy. The German financial regulator, BaFin, holds a key to view activity for MiCA compliance. Settlement, powered by Dusk’s Succinct Attestation consensus, is final in seconds, not days.
Fractionalizing a Landmark Building: A property firm tokenizes a commercial skyscraper in Amsterdam on Dusk. It sells fractional tokens to hundreds of global investors. Each investor’s holding is private. The XSC contract automatically distributes monthly rental yields as dividends. Citadel verifies each investor meets jurisdictional requirements without collecting their passports. Liquidity is created for an otherwise stagnant asset.
The Road Ahead: Building the Networked Future of Private Finance
Dusk’s approach is gaining structural momentum. Its partnership with NPEX, a licensed Multilateral Trading Facility in the Netherlands, provides a direct bridge to compliant securities trading. The recent collaboration with Chainlink aims to connect its private RWA ecosystem with cross-chain data and liquidity, a critical step for scale.
Furthermore, as a founding member of the Leading Privacy Alliance (LPA), Dusk is advocating for a broader ecosystem shift where privacy is a default, foundational right in Web3, not an add-on feature.
The market is voting. Despite broader crypto volatility, on-chain data shows significant accumulation by large addresses, signaling long-term conviction in the protocol's unique value proposition.
A Final Thought to Ponder:
We’ve witnessed blockchain evolve from a cypherpunk experiment to DeFi’s transparent ledger. The next evolution is toward a mature, institutional-grade infrastructure where the rights to privacy and the necessities of regulation coexist seamlessly. Dusk Network is not just building a blockchain; it is architecting the legal and technical framework for this next phase.
The critical question for the community is no longer if asset tokenization will happen, but on which foundations will it be built? Will we choose platforms that force a compromise, or those like Dusk that engineer a synthesis? What real-world asset class do you believe will be most transformed by this kind of compliant privacy technology, and why?
