Die meisten Datenschutzprojekte in der Kryptowährung beginnen mit demselben Traum und enden mit derselben Mauer. Sie bauen zuerst Anonymität auf und tun dann so, als würde die Regulierung es später magisch akzeptieren. Das ist immer wieder gescheitert. Dusk fühlt sich anders an, weil es nicht damit begonnen hat, alles zu verstecken, sondern damit, wie regulierte Finanzen tatsächlich funktionieren.
Diese Wahl filtert bereits, wer dieses Projekt verstehen wird und wer nicht. Wenn Sie anonymes Chaos wollen, ist das nicht der Fall. Wenn Sie Privatsphäre wollen, die Prüfungen durch Anwälte und Institutionen übersteht, dann beginnt Dusk mehr Sinn zu machen.

Lizenzierter Stack statt rebellischer Stack
Dusk tut nicht so, als wäre es außerhalb des Systems. Es ist als lizenzierter regulatorischer Stack aufgebaut. Dieser Satz allein erschreckt die Hälfte von Krypto-Twitter, zieht aber die andere Hälfte an, die tatsächlich Kapital kontrolliert.
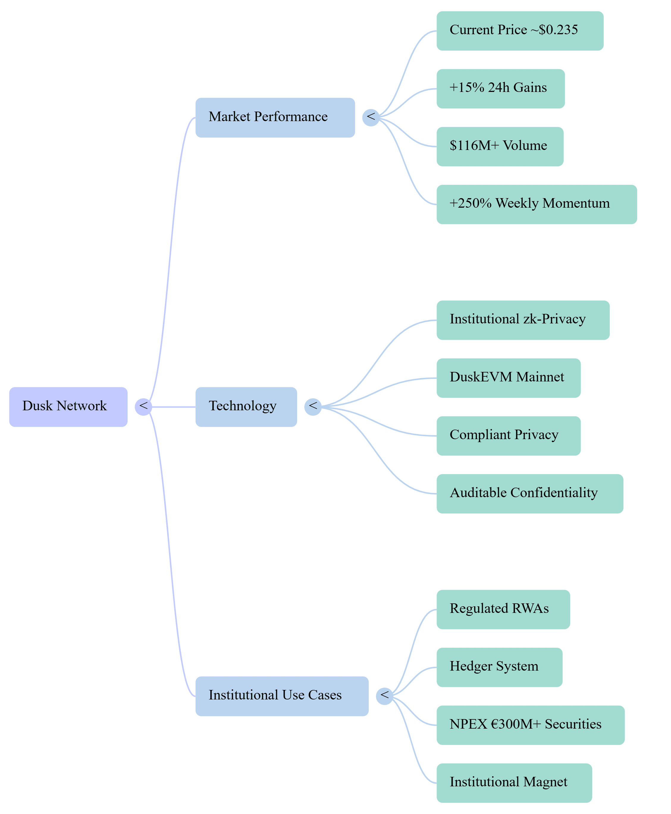
Durch die NPEX-Lizenzierung unterstützt Dusk regulierten Handel mit MTF ECSP und Broker. Das bedeutet, dass RWAs, die auf Dusk ausgegeben und abgewickelt werden, nicht so tun, als wären sie legal, sie sind es tatsächlich. Das ist wichtig, weil Institutionen keine Grauzonen anfassen, egal wie gut die Technologie aussieht.
Viele Chains versuchen, Compliance später nachzurüsten. Dusk hat es früh eingebaut und den Preis in Hype-Zyklen bezahlt.

Null Wissen ohne Null Verantwortung
ZK-Nachweise sind jetzt überall, aber die meisten Menschen verstehen nicht, wofür sie verwendet werden. Auf Dusk sind sie nicht dazu da, alles zu verbergen, sondern um Rechte nachzuweisen, ohne Daten zu leaken. Das ist ein großer Unterschied.
Du kannst beweisen, dass du berechtigt bist, zu handeln. Du kannst beweisen, dass du die Kriterien erfüllst. Du kannst die Einhaltung nachweisen, ohne die Rohinformationen in einem öffentlichen Ledger zu zeigen. Dieses Gleichgewicht ist schwierig, und Dusk geht darauf ein, anstatt es zu vermeiden.
Privatsphäre hier ist selektiv, nicht absolut, und genau deshalb funktioniert es in der Finanzwelt.
ZK-ID und das KYC-Problem, das jeder hasst
KYC wird in Krypto gehasst, hauptsächlich weil es Daten überall ausspült. Der ZK-ID-Ansatz von Dusk ermöglicht es Nutzern, KYC- und AML-Prüfungen zu bestehen, ohne persönliche Daten öffentlich offenzulegen. Das klingt langweilig, löst aber einen Albtraum, dem Regulierungsbehörden und Institutionen täglich gegenüberstehen.
Es geht hier nicht um Bequemlichkeit, es geht um Überlebensfähigkeit. Wenn Identität falsch gehandhabt wird, bricht das gesamte System zusammen. Dusk behandelt Identität wie ein kryptografisches Problem, nicht wie einen Formular-Upload.
Vollständig homomorphe Verschlüsselung ist hier kein Schlagwort
FHE ist schwer, teuer und komplex, und genau deshalb vermeiden die meisten Chains es. Dusk nutzt es, weil einige Dinge nicht günstig gelöst werden können. Obfuskierte Orderbücher, vertrauliche Strategien und prüfbare Privatsphäre erfordern dieses Technikniveau.
Institutionen wollen Privatsphäre, aber Regulierungsbehörden wollen Sichtbarkeit. FHE ermöglicht beides, ohne auf Zwischenhändler vertrauen zu müssen. Das ist selten, zerbrechlich und leicht zu vermasseln. Dusk hat sich entschieden, mit der Komplexität umzugehen, anstatt so zu tun, als würde sie nicht existieren.

Vermögensverwaltung, die keine Verwahrungsregeln bricht
Ein unterschätzter Teil von Dusk ist die Selbstverwaltung mit Compliance. Nutzer können institutionelle Vermögenswerte wie tokenisierte Aktien halten, während die Infrastruktur die legale Bewegung gewährleistet. Das ist nicht üblich.
Die meisten Systeme zwingen entweder die Verwalter oder brechen Regeln. Dusk versucht, den Nutzern die Souveränität zu lassen und gleichzeitig das Gesetz zu respektieren. Das ist schwer zu erklären und noch schwerer zu bauen.
Deterministische Endgültigkeit durch Kadcast-Konsens ermöglicht sofortige Abwicklung, die Händler erwarten. Finanzen warten nicht auf probabilistische Ergebnisse.
Cross-Chain, ohne Compliance zu verlieren
Das Bewegen regulierter Vermögenswerte über Chains zerstört normalerweise die Compliance. Dusk integriert Chainlink CCIP, um die Compliance auch beim Übertragen von Vermögenswerten über Chains aufrechtzuerhalten. Das ist wichtig, denn Liquidität lebt nicht mehr auf einer einzigen Chain.
Über fünfundsechzig unterstützte Blockchains bedeuten, dass RWAs nicht gefangen sind. Sie können sich bewegen, während sie regulatorische Garantien beibehalten. Das ist nicht trivial und die meisten Projekte vermeiden es vollständig.
Warum dieser Stack für Krypto unangenehm ist
Dusk befindet sich in einer unangenehmen Mitte. Zu reguliert für Anarchisten. Zu Krypto für traditionelle Finanzen. Dort wird normalerweise echte Infrastruktur gebaut.
Privatsphäre wie ein Schweizer Bankschließfach, aber Geschwindigkeit wie Ethereum ist ein schöner Satz, aber die Arbeit darunter ist schwer, langsam und unsexy. Deshalb ignorieren die meisten Menschen es, bis es zu funktionieren beginnt.
Der ehrliche Teil
Dusk wird niemals von jedem geliebt werden. Es ist zu streng, zu vorsichtig, zu legal. Aber genau das könnte der Grund sein, warum es vielleicht Bestand hat. In regulierten Finanzen geht es bei der Privatsphäre nicht ums Verstecken, sondern um Kontrolle und Offenlegung, wenn es erforderlich ist.

meine Meinung
Ich denke, Dusk macht die harte Version der Privatsphäre, für die zunächst niemand jubelt. Das ist keine rebellische Privatsphäre, das ist professionelle Privatsphäre. Die Art, die Institutionen tatsächlich brauchen.
Wenn Krypto jemals reale Vermögenswerte im großen Maßstab will, wird dieser Ansatz gewinnen. Nicht schnell. Nicht laut. Aber legal und dauerhaft.


