Dusk Network feel strange at first glance and i mean that in a good confusing way. It does not scream speed wars or meme integrations or flashy dashboards. It feels layered heavy and intentional. And that is because Dusk was never built to entertain retail traders scrolling charts at 2am. It was built to survive regulated finance where mistakes are not forgiven and systems must actually work.


What makes Dusk different is its three layer modular stack. This is not complexity for fun. It is separation of responsibility. Each layer does one job and does it properly without pretending it can do everything.


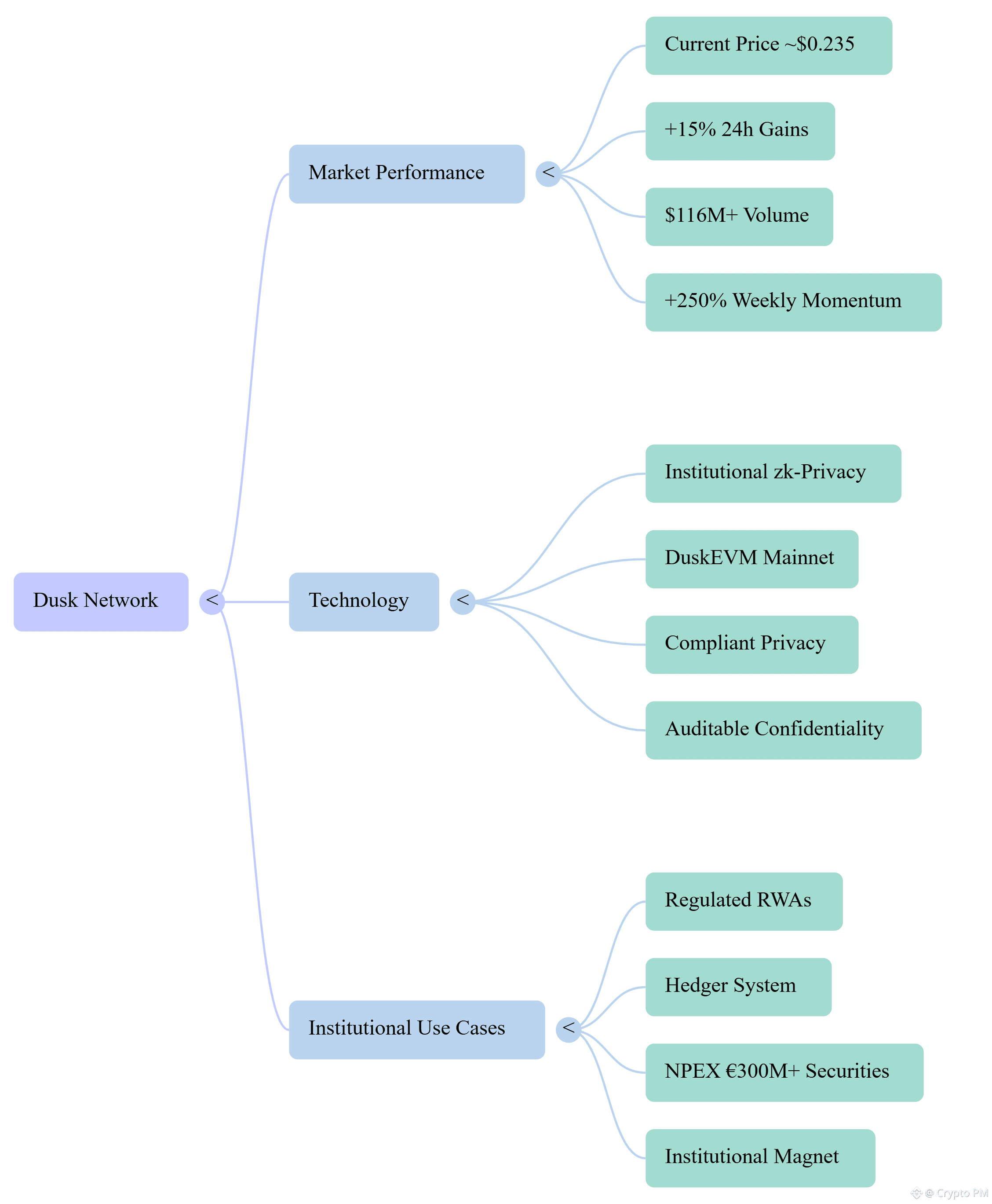
FULL MINDMAP OF DUSK LAYERS

DuskDS Where Settlement Actually Ends


The base layer called DuskDS is where consensus and settlement live. This is the part most people never see but should care about the most. It runs on a hybrid Proof of Stake and Zero Knowledge Proof design which already sounds heavy and yes it is.


Kadcast consensus gives deterministic finality which means once something settles it is done. No probabilistic maybe later maybe not. Finance does not like maybe. Traders and institutions need certainty and DuskDS gives that.


Privacy is also handled here using ZK proofs. Transactions can be confidential without breaking the ledger integrity. That balance is hard. Many chains choose speed and break privacy or choose privacy and break usability. Dusk tries to not break either.


This layer is boring but boring is good when billions are involved.


@Dusk #dusk $DUSK

DUSK
DUSKUSDT
0.18132
-16.81%

DuskEVM Where Developers Stop Complaining


Above that sits DuskEVM and this layer exists for one simple reason reduce friction. Developers do not want to relearn everything. Institutions do not want year long integrations.


DuskEVM is fully EVM compatible which means tools like Hardhat and MetaMask just work. That alone cuts months of work down to days. This is not theoretical it is practical and very unsexy.


Existing Ethereum dapps can migrate without rewriting logic and suddenly gain privacy and compliance features they never had before. That is powerful even if nobody tweets about it.


DuskEVM is where most activity will happen and most users will never know they are interacting with a regulated privacy focused chain. That invisibility is intentional.


DuskVM The Layer Everyone Is Waiting For


Then there is DuskVM which is not fully live yet and that is important to say honestly. This is the privacy application layer and it is where things get serious and complicated.


DuskVM is designed to handle heavy cryptography like Fully Homomorphic Encryption. This allows computations on encrypted data. Meaning you can have obfuscated orderbooks private strategies and still be auditable when required.


This is not retail DeFi stuff. This is institutional grade complexity. It is slow hard and expensive to build which is why most projects never attempt it.


DuskVM also ties into ZK ID rollout which allows compliant KYC and AML without leaking user data. Identity handled as cryptography not paperwork.


Many experts see this layer as the real catalyst for Dusk long term especially if tokenized asset markets actually reach trillions. Without this layer Dusk is good. With it Dusk becomes unavoidable.


Why Separation Matters More Than Speed


Most chains bundle everything together and then wonder why upgrades break stuff. Dusk separates settlement execution and privacy into different layers so they can evolve independently.


If regulation changes DuskDS adapts. If developer needs change DuskEVM adapts. If privacy tech evolves DuskVM adapts. This modularity is slow to design but fast to survive.


People underestimate how important this is until something goes wrong.


This Stack Is Not For Everyone And That Is Fine


Dusk is not trying to onboard every meme project or farming strategy. It is aiming at regulated assets professional trading and institutional workflows. That is a smaller audience but much heavier capital.


If you are looking for fun this stack will feel cold. If you are looking for something that might still matter in ten years this starts to look different.


The Part People Will Miss Early


Most people will not understand Dusk until DuskVM is live and used. By then narratives will already shift. Infrastructure always gets valued late not early.


The three layer design looks complex now but later it will look obvious in hindsight like all good architecture.


my take


I think Dusk is doing the slow hard version of blockchain design that almost nobody wants to fund emotionally. This stack is not built for hype cycles it is built for regulation audits and long term use.


I do not expect Dusk to move fast in price or attention. I expect it to keep building quietly until one day people realize most other chains cannot support what Dusk supports.


By then it will not need to explain itself.