Most blockchains are engineered for developers first and users second. Vanar Chain flips this logic. Instead of asking users to “learn crypto,” Vanar focuses on making blockchain feel invisible, especially for gaming, entertainment, and immersive digital platforms.
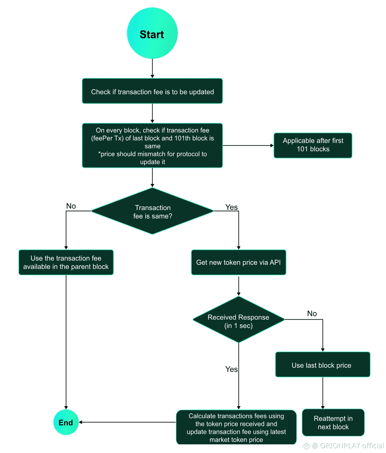
A core innovation behind this vision is fee predictability. On Vanar Chain, transaction costs are fixed in dollar terms rather than fluctuating with token price. This means a game studio or entertainment app can forecast costs with confidence, even during high market volatility. Everyday actions such as NFT minting, in-game item transfers, or micro-payments remain extremely affordable, starting around $0.0005 per transaction .


🎯 Designed for scale, not hype
Vanar’s architecture is optimized to handle massive user activity. With a fast block time of roughly 3 seconds and a high gas limit per block, the network can support large volumes of real-time interactions. This is essential for multiplayer games, live digital events, and metaverse environments where speed directly impacts user engagement .
🧩 EVM compatibility with a purpose
Vanar is fully EVM compatible, allowing existing Ethereum-based smart contracts to run with little or no modification. This is not just a technical checkbox. It enables studios, brands, and Web3 projects to expand into Vanar’s ecosystem without rebuilding their entire stack, accelerating adoption and ecosystem growth .
🔐 Security with controlled decentralization
Vanar combines Proof of Authority with Proof of Reputation, balancing performance and trust. Validators are selected based on reputation and community involvement, helping maintain network security while still allowing community participation through staking and voting mechanisms .
💠 VANRY as the network backbone
$VANRY acts as the native gas token, staking asset, and incentive layer for validators and community members. Its issuance model is designed for long-term sustainability, aligning network security with gradual token distribution rather than short-term inflation .
Vanar Chain is quietly building infrastructure where entertainment and blockchain can finally coexist without friction. The goal is simple: let users enjoy games and digital experiences, while Vanar handles the complexity behind the scenes.
Keep tracking updates from @Vanarchain understand the role of $VANRY , and watch how this Layer 1 evolves for real-world adoption.
#Vanar


