@Vanarchain | #vanar | $VANRY
Vanar Chain is a Layer-1 blockchain created with a single long-term objective: to make Web3 practical for everyday users, creators, and global enterprises. While many networks still struggle with high fees, congestion, and environmental criticism, Vanar was engineered from the ground up to deliver fast execution, ultra-low costs, and sustainable operation. This combination positions it as infrastructure suited not for experiments, but for large-scale consumer applications.
The network is designed around industries that depend on constant interaction and real-time performance. Gaming ecosystems, immersive entertainment platforms, AI-driven services, and digital marketplaces all require blockchains that can process thousands of transactions smoothly without disrupting user experience. Traditional chains often buckle under such demand, but Vanar’s architecture is optimized to handle heavy workloads while keeping transactions quick and inexpensive.
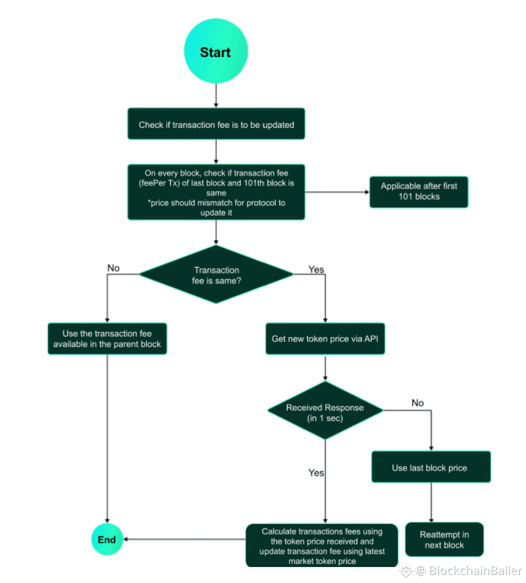
One of Vanar’s most important features is its microscopic fee structure. Gas costs have long been one of the greatest obstacles to blockchain adoption, discouraging frequent activity and limiting creativity. Vanar removes this friction by maintaining consistently low fees, allowing developers to build applications based on micro-transactions and continuous engagement rather than sporadic on-chain actions. For users, this means interacting freely without worrying about unexpected costs.
Performance is paired with environmental responsibility. As corporations face increasing ESG requirements, energy-intensive blockchains become difficult to justify for mainstream deployment. Vanar integrates carbon-efficient design principles into its consensus and infrastructure, making it attractive to enterprises seeking sustainable blockchain solutions. This eco-conscious approach strengthens Vanar’s role as a long-term foundation for Web3 rather than a short-lived experiment.

Vanar also places strong emphasis on developer accessibility. Building decentralized applications often involves steep learning curves and unpredictable execution environments. Vanar works to reduce these barriers by supporting familiar development frameworks, predictable transaction behavior, and streamlined deployment processes. This enables independent creators and large organizations alike to innovate on the same platform, encouraging a diverse and competitive ecosystem.
The project’s evolution from the Virtua ecosystem reflects its broader ambition. Originally connected to metaverse-focused initiatives, Vanar has matured into a fully independent Layer-1 blockchain with its own network and economic system. This transition marks a shift from niche virtual environments toward becoming core infrastructure for consumer Web3 applications across multiple industries.
At the heart of the ecosystem lies VANRY, Vanar Chain’s native utility token. VANRY is used to power transactions, execute smart contracts, and coordinate network incentives while supporting governance. As application usage grows and mainnet activity increases, demand for VANRY becomes closely tied to real economic activity on the network, reinforcing a utility-driven model rather than purely speculative valuation.

Vanar differentiates itself in a crowded blockchain landscape by prioritizing delivery over hype. Its value proposition is straightforward: high throughput, ultra-low fees, sustainable operation, and enterprise-ready infrastructure. This practical focus makes it easier to onboard mainstream users who care more about smooth experiences than technical complexity.
Artificial intelligence represents another key frontier for the Vanar ecosystem. AI-powered platforms and automated systems require constant execution and predictable operating costs—conditions that Vanar’s performance-focused architecture is built to support. This positions the network at the intersection of AI, entertainment, and decentralized technology, a convergence likely to define the next phase of digital innovation.

What ultimately sets Vanar Chain apart is its long-term vision. Instead of chasing short-term narratives, the network is being built around sectors that will dominate the digital economy for decades. Gaming, digital media, AI, and interactive entertainment are structural shifts in how people create and consume content, and Vanar’s infrastructure is designed to support these transformations through many market cycles.
Vanar Chain represents a broader movement within Web3 toward practical, adoption-ready systems. By combining performance, affordability, sustainability, and developer-friendly tooling, it addresses the barriers that have historically slowed blockchain adoption. With VANRY acting as the economic engine, Vanar positions itself as a gateway for mainstream users entering the decentralized internet and a foundation for the next generation of digital experiences.

