The first time decentralized storage really clicked for me wasn’t during a protocol announcement or a token launch. It was while trying to move something boring but real: a few gigabytes of files for a small project images, PDFs, versioned datasets. Nothing “crypto native.” Just the kind of messy data every real product creates. And that’s when you notice the uncomfortable truth behind most onchain narratives: blockchains are good at settlement and ownership, but they’re terrible at holding the actual substance of the digital world.

That gap is where Walrus starts to matter, because it isn’t pitching decentralized storage as a philosophical alternative to AWS. It’s trying to turn storage into something closer to infrastructure predictable, programmable, resilient, and usable at scale. It’s the difference between “storage as an idea” and storage you can build a real business on.
Walrus was introduced publicly by Mysten Labs in mid 2024 as a decentralized storage and data availability protocol built around “blob” storage, with Sui used as the control layer. The idea is important: instead of inventing a whole new blockchain for storage coordination, Walrus leans on Sui for lifecycle management, incentives, and governance, and focuses engineering effort on the storage network itself. Mysten’s announcement framed it as storage designed for large binary files, not tiny onchain records.
From a trader/investor perspective, the biggest signal wasn’t branding. It was timing and delivery. Walrus published a technical whitepaper in September 2024 explaining its architecture and efficiency approach, and later formalized research on arXiv in 2025. Then the real milestone arrived: Walrus launched on mainnet on March 27, 2025, moving from experimental storage claims into a live system where storage and retrieval are actually happening in production conditions.
So what exactly is different here?
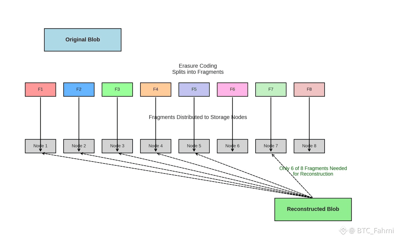
Most people understand decentralized storage in one of two mental models: replication (store copies everywhere, high cost), or “cheap but uncertain” networks that can be hard to reason about operationally. Walrus takes a more infrastructure style approach, using erasure coding to split data into fragments across many storage nodes. If some nodes go offline or even behave maliciously the network can still reconstruct the original blob as long as enough fragments remain available. The whitepaper describes this as an attempt to reach high resilience with lower overhead than full replication, and to do it efficiently at a scale of hundreds of storage nodes.
This sounds academic until you translate it into what matters for real usage: uptime, durability, and cost curves.
If you’re building anything that serves users NFT media, game assets, AI datasets, legal documents, financial records, social content you need confidence that files won’t disappear, links won’t rot, and costs won’t randomly spike. If a storage network needs excessive replication to be safe, it becomes expensive quickly. If it’s too fragile, it becomes unusable for serious apps. Walrus is explicitly engineered around that tradeoff: maintain strong availability assumptions while keeping storage overhead practical enough to be used like real infrastructure.
The other underappreciated part is programmability. Walrus isn’t just a place to “dump files.” It’s building storage that can be referenced, verified, and interacted with in structured ways inside the Sui ecosystem. That matters because the next wave of applications especially AI adjacent apps don’t treat data as static. They treat data as something that has rules, pricing, access patterns, and lifecycle events. Walrus positions itself as enabling “data markets” where reliability and governability are features, not afterthoughts.
Now let’s get uncomfortably practical: can it actually work at scale?
Walrus’s own SDK documentation reveals a real-world detail most marketing pages won’t tell you. Writing and reading blobs can require a lot of requests on the order of ~2200 requests to write a blob and ~335 to read one in a direct node interaction pattern (though an upload relay can reduce write overhead). That doesn’t mean the system is broken it means Walrus is doing real distributed work under the hood: fragmenting, distributing, certifying, reconstructing. But it also reminds investors that decentralized infra has operational complexity, and usability tooling matters just as much as cryptography.

Cost structure also looks like “real infrastructure economics,” not DeFi vibes. On Walrus mainnet, storage involves two cost components: WAL token fees for storage operations plus SUI gas fees for the onchain transactions coordinating lifecycle events. Their docs even provide a cost calculator and note a key reality: small blobs can be disproportionately expensive because fixed per-blob metadata dominates below certain sizes (they mention around 64MB as a relevant threshold in cost behavior). That’s the kind of constraint that shapes real product design and makes the network more investable because it’s transparent.
So why does Walrus matter now in 2026 rather than as another storage experiment?
Because decentralized storage is quietly becoming non-optional. AI apps require datasets and model artifacts. Onchain games require asset permanence. Tokenized finance increasingly relies on document integrity and audit trails. And social apps require resilient media hosting. If these things depend entirely on centralized storage, the “decentralization” claim collapses at the first subpoena, outage, or platform policy change.
Walrus is one of the clearer attempts to solve that as a system, not as a meme. It uses a modern chain (Sui) for coordination rather than reinventing governance. It uses erasure coding rather than naive replication. It has defined costs. It shipped mainnet on March 27, 2025.
My personal takeaway is simple: Walrus isn’t interesting because it’s decentralized. It’s interesting because it’s trying to make decentralized storage boring in the best way reliable enough that builders stop debating the ideology and start treating it like a standard component.
And when infrastructure becomes standard, value doesn’t come from hype cycles. It comes from usage.
That’s the real investment angle: Walrus isn’t competing for narratives. It’s competing for permanence.
