
作者:Kernel Ventures Stanley
审稿:Kernel Ventures Mandy, Kernel Ventures Joshua
TLDR:
本文深入探讨了比特币铭文领域的发展趋势和各个协议的特点。
分析 Ordinals、BRC20、Atomical、RGB、Pipe 等比特币链上的协议与其他 Pow 链,如 Dogechain 和 Litecoin,以及以太坊链 Ethscriptions 和 Evm.ink、Solana 链 SPL20 协议,在费率、可拆分性、可扩展性、用户方面进行对比,尤其突出了 RGB 协议的低费率和高扩展性。
对铭文生态进行市场与产品推演,钱包端的基础设施的完备,比特币链 AMM DEX 的推出,未来可能会出现更多功能比如借贷和衍生品。 UniSat 开放 API 接口,可以产生非常多的工具类项目。
总体而言,本文详实探讨了比特币铭文领域的动态,展望了在生态赋能下的铭文发展情况,为读者提供了全面的了解和展望。
铭文市场背景
市场背景
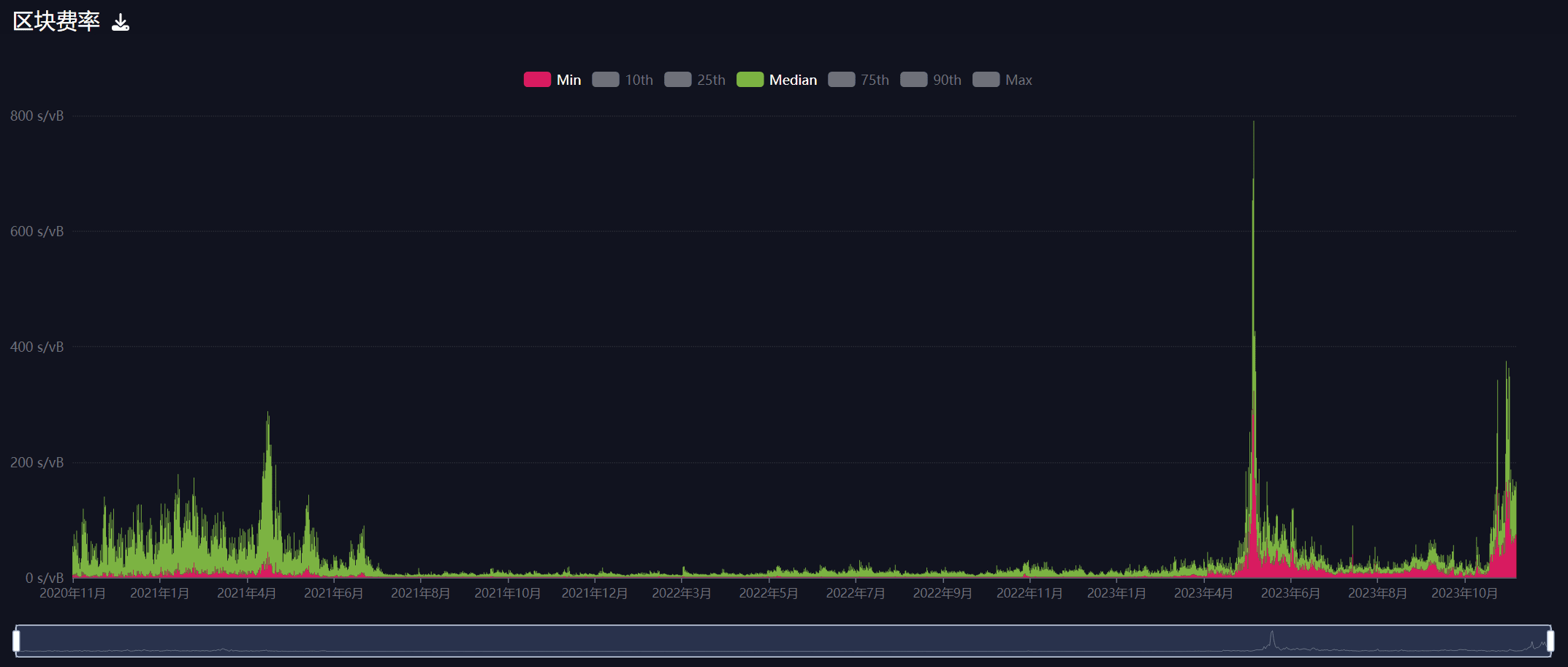
自2023年1月份,比特币 Ordinals 协议出现后,BRC20,Ordinals 资产等在比特币链上掀起一波浪潮,有人称之为“散户的天下”,因为 BRC20 等铭文的 Fair Launch 模式,筹码全部由散户自行铸造,没有机构,没有项目方,也没有老鼠仓。其中 Ordi 铸造成本约为1刀一张,上线 Gate 交易所之后,涨至20000刀一张,夸张的涨幅使得 BRC20 协议热度持续攀升,吸引了众多 Ordinals 玩家涌入 BRC20 之中,也造成比特币链上 Gas 持续走高,最高峰时的最低确认 Gas 甚至达到了400 s/vb,突破三年内的最高 Gas 。
本文将以此为开端,展开对于目前各个链上,各种协议的铭文生态进行探讨,并展望生态赋能下铭文的发展动向。
数据概览
3年期比特币区块费率图可以直观地看出,在今年5-6月和今年11月,费率直线飙升,这也体现了用户对于铭文协议的热情,不光是 BRC20 协议,各种基于比特币网络开发的协议均在此阶段发行,带来了一波 “Bitcoin Summer” 。

近三年比特币费率,图片来源:Mempool.space
从 Inscriptions 的铸造数据来看,铸造数量趋于稳定,保持在较高的数量。

Ordinals 铭文铸造数量,图片来源:Dune @dgtl_asserts
赛道解析
本文将以各条链为分类,对其链上的铭文协议进行分析。
比特币链
Ordinals / BRC20 协议
2023 年 1 月 21 日,比特币开发者 Casey Rodarmor 推出了 Ordinals 协议,该协议可以把元数据铭刻至比特币链上,并赋予其铭文编号。同年3月,推特用户 @domodata 发布 BRC20 协议,该协议把代币的铸造演化为字符串作的上链,11月7日,币安上线 BRC20 龙头 $ORDI ,推动 $ORDI 大幅上涨,单日涨幅接近100%。
作为铭文生态的第一个协议,Ordinals 也存在许多问题:
BRC20 只支持四字代币,局限性较大
铸造名称会被智子攻击,铸造交易容易被抢跑
Ordinals 协议会对比特币网络造成极大冗余数据
举例说明:BRC20 的铸造铭文,在结束铸造之后,可通过转账铭文发送代币,原有铸造铭文则变为无效铭文,极大程度造成数据占用,这也是一些比特币早期极客不希望支持 Ordinals 的原因。
Atomical 原子协议
Atomical 协议的 ARC20 使用一个聪来代表被部署的代币,且取消了四字符的限制,玩法更多样化。独特项目:Realm 领域,Realm 每个注册的都是前缀的文本,最后拥有所有后缀的定价权。在基础功能上,领域可以用作转账收款地址(支付名);在拓展用法上,有构建社区 / DAO、身份验证、社交档案等多种使用场景,也完全契合我们对 DID 的发展构想。
但是,ARC20 和 $ATOM 还非常早期,还需要等待钱包、市场的完善。

Realm铸造数量,图片来源:Dune @sankin
Pipe协议
Ordinals 创始人 Casey 提出过一种专门用于发行 FT 的铭文实现方式即 Rune,可直接在 UTXO 的脚本中写入 Token 数据,这包含了 Token 的 ID、输出与数量。Rune 的实现与 ARC20 非常相似,将 token 转账直接交给 BTC 主网处理。区别在于,Rune 在脚本数据中写入了 Token 数量。
Rune 的想法仅是个构想,#Trac 的创始人基于此编写了第一个可用协议,并发行了 PIPE。由于 Casey 较高的知名度,PIPE承接了 BRC20 延续而来的炒作热情,快速地完成了第一波炒作。Rune 的正统性相较 BRC20 更强,但想要被 BTC 社区接受依然艰难。
RGB协议

闪电网络容量,图片来源:Mempool.space
随着 Ordinals 协议把比特币网络的生态抬高,越来越多的开发者和项目方关注到了闪电网络,因为其极为低廉的手续费和4000万的 TPS 。
RGB 是基于 BTC 和闪电网络的智能合约系统,属于是较为终极的扩容方式,但也因为其复杂程度而进展缓慢。RGB 将一个智能合约的状态转化为一个简短的证明,将证明刻入 BTC UTXO 的输出脚本中。用户可以通过验证这个 UTXO 来检查智能合约的状态。智能合约状态更新,就创建一个新的 UTXO 存储这个状态变更证明。
智能合约所有数据完全在 BTC 链下,由专用 RGB 节点运行,RGB 节点本身记录着智能合约的完整数据,并处理交易的计算量。用户通过扫描整条 BTC 链的 UTXO,来验证合约状态变化的确定性。
可以把 RGB 看作是 BTC 的 L2,这种设计的好处是利用了 BTC 的安全性来担保智能合约,但随着智能合约数量的增加,对 UTXO 封装数据的需求也会增加,最终也会不可避免地给 BTC 区块链造成大量冗余。
2018 年至今 RGB 仍处于开发阶段,没有可炒作的内容,USDT 的发行方泰达公司是 RGB 的重要推动者,他们一直说要把 USDT 重新大量地发行在 BTC RGB 上。
产品方面,目前主流钱包使用 Bitmask,该钱包支持比特币和闪电网络充值,支持 RGB-20、RGB-21 格式的资产,也是目前市面上用户最多的钱包。Bitlight Labs 目前也正在对 RGB 网络进行开发,该项目的目标是自己构建一套钱包体系,且自行编写智能合约,做 DEX 。目前该项目已收购 BitSwap(bitswap-bifi.github.io),准备将其接入 RGB 网络。
RGB 协议的最大优势在于其低廉的手续费以及极高的扩展性。曾几何时,比特币网络的智能合约开发困难,无人问津,但是随着 Ordinals 协议把比特币网络的生态热度抬高,越来越多的开发者会试用 RGB 网络上的智能合约,该智能合约为 Rust 语言编写,并不与以太坊兼容,所以学习成本较高,在技术层面有待后期评测。
关于 RGB 协议在技术层面的更多信息,Kernel Ventures 往期的文章已做过详细介绍,文章链接:https://tokeninsight.com/zh/research/market-analysis/a-brief-overview-on-rgb-can-rgb-replicate-the-ordinals-hype
其他POW链
在比特币链上的铭文大红大紫时,其他 Pow 链因为同源同根,也是基于 UTXO 的转账花费模型,所以 Ordinals 被迁移至一些头部 Pow 公链上,本文以市场接受度,开发完整度较高的 Dogechain 和 Litecoin 为例,进行分析。
Dogechain
Drc-20 协议是狗狗币链上基于 Ordinals 的协议,其功能类似于比特币链,但是由于其低廉的转账费用,以及极强的 meme 属性,受到大家欢迎。
Litecoin
LTC20 协议同理,是莱特币链上基于 Ordinals 的协议。该协议获得莱特币官方以及创始人李启威的转推和关注,可以说是“出身名门”,交易市场 Unilit、Litescribe ;钱包 Litescribe 的开发完成度也较高,且目前第一个代币 $Lite 已上线 Gate 交易所。
但是协议之前无索引,在索引推出之后,出现增发 bug ,目前已修复,值得关注。从图中也可以直观看出,LTC20 协议推出之后,莱特币链上 Gas 费暴涨。

图片来源:推特 李启威@SatoshiLite

近一年莱特币费率,图片来源:Litecoinspace
以太坊链
Ethscriptions
截止目前,Ethscriptions 交易平台 Etch 成交额已达10,500 ETH,首个代币 Eths 地板 4300刀,在 6 月 18 日时的打新成本不到 1U,那些从始至终未离场的人已经有了 6000 倍以上的收益。

Eths成交数据,图片来源:ETCH Market
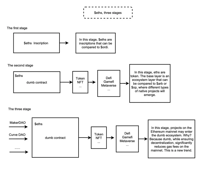
Tom Lehman 在8月8日提出的一种新型以太坊扩容解决方案。采用类 Ordinals 的铭文技术,利用 Calldata 拓展,实现以太坊主网 Gas Fee 的廉价化和生态应用的高维化,这便是 Ethscriptions 。
Eths 的核心是 Ethscriptions Virtual Machine (ESC VM),可以类比 EVM (以太坊虚拟机)。ESC VM 中的智能合约 “Dumb Contracts” 哑巴合约,使 Eths 脱离了铭文作为 NFT 炒作的限制,跨入了功能性和实用性的领域,并正式进入基础层与 L2 解决方案竞争。

Dumb Contracts运行逻辑,图片来源:Ethscriptions ESIP-4提案
“Eths 是以太坊二层的另一个思路,二层是单独的链,而且可以关后门。Eths 在以太坊主网上面交易,Gas 费跟二层一样便宜,主网上面的 Swap,Defi,Gamefi 都可以在 Eths 上面实现。最主要的是他在主网上面运行,是不可以关后门的,比二层更安全更去中心化”,摘自 Eths 社区。
而这个 L2 新叙事其实并不好写,首先代币的拆分仍在进行阶段,目前的铭文仍旧是 NFT,无法拆分为 FT 。
截至发文的最新消息,FacetSwap 官网(https://facetswap.com/)已上线拆分功能,但是体验之后发现目前主流交易市场等并不支持拆分后的铭文,可以等待后期适配。目前拆分后的铭文可以在 Factswap 中进行Swap,Add Liquidity 等等,所有操作均由一虚拟地址(不存在的地址)0x000....Face7 来解析,用户只需把消息内置在 IDM 中,发送该消息的十六进制数据到尾号 Face7 的地址,便可以进行 approve、transfer 等操作,由于较早期,所以有待后期观察其发展动向。
其他EVM链
Evm.ink
Evm.ink 把 Ethscriptions 的协议标准迁移至了其他的 EVM 链上,使得其他链也可以进行铭文的铸造,构建其他 EVM 链的索引。最近较火的 POLS、AVAL 等,都是使用的 Evm.ink 也就是 Ethscriptions 的标准进行索引识别。

POLS铸造数据,图片来源:Dune @satsx

AVAL铸造数据,图片来源:Dune @helium_1990
POLS 和 AVAL 的总量都是2100万张,POLS 持币地址80000+,AVAL 持币地址23000+,铸造进度在2-3天左右,可以看出目前大家对于低成本的二层(Layer2)铭文较有参与兴趣,因为其成本低回报率高,所以BTC、ETH 链的一些长尾用户均会出现外溢。不光光是这两条链,Heco 链,Fantom 链等均出现 Gas 费飙升的情况,均与铭文有关。

EVM 链每日交易笔数,图片来源:Kernel Ventures
Solana链
SPL20
Solana 铭文在11.17日凌晨4点开始,8点完成铸造,总量21000张。与其他网络不同,铭文主体是 NFT ,Index Content 才是铭文。NFT 可以通过任何平台进行创建,索引会通过该图片(文件)的哈希,判断是否收录。第二点是内置文本,只有哈希和内置文本都符合的才会记为有效铭文。图像是链下数据,文本是链上数据,目前主要的代打平台使用的是 IPFS,其他有代打平台使用 AR。
Solana 铭文最大的缺陷和 Eths一样,拆分。无法拆分的话,本质就是 NFT ,无法有代币相当的流动性以及操作便捷度,更不用展望未来 Dex Swap 的愿景。
协议创始人是 Tap 协议上 TapPunk 的创始人。目前最大代打平台 Liberplex(https://www.libreplex.io/)的团队做事非常积极,自推出以来,团队开发进度迅速,已经完成了哈希索引,铭文属性(不可变性)更改功能等操作,且会在官方 Discord 直播写代码,直播答疑。交易市场 Tensor(https://www.tensor.trade/)也已经对接好,目前开发进度飞速。
第一个铭文 $Sols 铸造成本约5刀,二级市场最高价 14SOL ,截至撰文,地板价 7.4SOL ,折合428刀,单日成交量突破 20,000 SOL,折合约120万美金,成交量换手率均活跃。
核心对比
核心协议对比

主流铭文协议对比,图片来源:Kernel Ventures
本图以费率、可拆分、可扩展性、用户人数四个维度,对目前几大主流的铭文协议进行对比。可以从图中直观地看出,RGB 协议的费率最优,基于闪电网络的0费率,使得交易几乎无成本。
在可拆分方面,近期的 Solana 以及 EVM 的协议均无法拆分,等待后续开发。
在可扩展性方面,RGB 协议的智能合约功能为其带来了极大的可扩展性,Solana 目前扩展性有待探讨,但是团队和 Solana Foundation 都表示支持,个人认为扩展性不会太差。
在用户方面,EVM 链由于其天然的低 Gas 属性,用户的试错成本更小,所以用户较多。BRC20 是首个铭文代币,在正统性方面排名第一,所以用户存量也非常多。
协议代币数据对比

协议代币对比,图片来源:Kernel Ventures
从各协议的主流代币分析,可以看出目前主流代币的市值在6亿美金左右,未纳入其他小市值币种。且 Ordi 占总市值的80%,所以其他协议的发展空间巨大,且 RGB 等协议还正在完善中,未发行代币。
从持币人数来看,Pols 和 Ordi 占据主导,其他协议持币人数较少,且 Eths & Solana 铭文并未拆分,所以等待后期发展后的情况再进行持币分析。
创新点与风险分析
目前铭文最大的用途便是 Fair Launch ,用户可以公平地获取项目参与的机会,但是铭文赛道的发展不可能只停滞在公平发射。
近期铭文赛道的发展呈现出显著的活力和创新,这一赛道的成长主要得益于比特币的关键技术进步如 SegWit、Bech32 编码、Taproot 升级和 Schnorr 签名,这些技术不仅提升了比特币网络的交易效率和可扩展性,还增加了其可编程性。
比如说 RGB 协议中的智能合约,如果在比特币的闪电网络上构建智能合约,不仅 TPS 极高(4000万),且背靠比特币这一最大的区块链生态。
在风险方面,需要注意一些 Launchpad ,比如说前阵子 Rug 的 Ordstater,由于 MUBI 和 TURT 的成功,市面上涌现出很多 Launchpad ,一些平台在 IDO 之后,直接 Rug Pull 。参与项目之前请仔细阅读白皮书,研究背景,切勿 fomo 盲目跟随 KOL 冲项目。
铭文生态的未来推演
市场推演
Galaxy Research and Mining 预测,到 2025 年,Ordinals 市场的市值将达到 50 亿美元,当时的铭文数量仅为 26 万个,而现在铭文的数量已经达到 3300 万个,仅仅半年时间,增长了 126 倍,而且 $Ordi 的市值也已经到达 4 亿美金,$Sats 的市值也已经有 3 亿美金。由此可见,对整个铭文市场的预测还是被远远低估了。
产品推演
目前 BRC20 的交易活动主要集中在 OKX 和 UniSat。今年 OKX主推的 Web3 钱包在 BRC20 类资产交易上的良好体验,钱包端基础设施的完备,就进一步平滑和缩短了“大妈系投机者”进场的路径,让他们得以顺利进入这个新市场。随着其他各类协议的涌现,不同协议都纷纷出现了不同的交易市场和自己的交易钱包,比如 Atomicals、Dogechain、Litecoin 等等。但是目前市面上的钱包均是UniSat的改版,在 UniSat 的开源基础上进行修改。我们把比特币(POW)与以太坊进行对比,可以把各种协议比作各种链,其本质的差别只是在于 Chain ID,所以说未来的产品可能是 UniSat 接入不同协议,需要时可以在不同协议之间切换,直接在钱包中操作即可,类似于小狐狸钱包的切换链。

各协议钱包对比,图片来源:Kernel Ventures
赛道推演
随着资金不断地涌入铭文市场,用户不再满足于 meme 的炒作,开始将目光转向基于铭文的应用。UniSat 也为 BRC20 带来创新,通过 BRC20-Swap,用户可以像 AMM DEX 一样轻松交换 BRC20 代币,作为第一个提高 Ordinals 生态流动性的产品,它有望将比特币 DeFi 生态系统的潜力释放出来,未来可能会出现更多功能比如借贷和衍生品。近期 UniSat 还开放了 API 接口,这对于小型开发者来说非常友好,可以调用很多功能,比如自动批量扫单,监控铭文并自动 mint,由此可以产生非常多的工具类项目。
比特币网络的手续费较为昂贵,对于 Stacks、RIF 这一些比特币二层来说,虽然手续费降低了,但是没有用户基数,基础设施不够完备。由此比特币的 EVM 便是一个很好的叙事。
比如 BEVM ,该项目是基于以太坊网络的比特币生态 Layer2 ,链上 Native Token 也是 BTC ,用户可以通过官方跨链桥,把比特币通过主网跨至 BEVM ,BEVM 的 EVM 兼容性,使得其在 EVM 链上应用构建门槛极低,Defi、Swap 等均可以从其他链迁移。
但是比特币的 EVM 需要考虑的问题还有很多,比如说跨链过去的资产是否能保证去中心化、不可增发等等,EVM 链的节点 sequence 共识问题,以及怎么把 Txns 同步至比特币网络(或去中心化存储),因为以太坊二层的门槛较低,所以随之而来安全性也会降低,这应该是目前所有关注比特币 EVM 该考虑的首要问题。

图片来源:BEVM Bridge
总结
本文深入研究了比特币铭文领域的发展趋势和各个协议的特点。通过分析 Ordinals(BRC20)、Atomical、RGB、Pipe 等比特币链上的协议与其他 Pow 链,以及以太坊链 Ethscriptions 和 Evm.ink、Solana 链 SPL20 协议,对比了它们在费率、可拆分性、可扩展性和用户方面的不同之处,得出结论:目前可拆分依旧是瓶颈,其他比特币链上协议中RGB发展较为全面和具有前景。
在铭文市场背景方面,以 Ordinals 协议为开端,BRC20 等铭文协议掀起了一波浪潮,被戏称为“散户的天下”。分析了比特币区块费率图和 Ordinals 铭文铸造数量等数据概览,窥见了铭文生态的发展趋势。
在赛道解析方面,通过对比主流铭文协议的核心要素,如费率、可拆分性、可扩展性和用户人数,展现了它们之间的异同。最后,通过协议代币数据对比和核心协议对比,对各主流协议的市值和用户分布进行了综合分析。总结时提到了创新点与风险分析,强调了铭文领域的活力和创新。
展望未来,铭文领域有望持续见证技术的不断创新,推动更多复杂功能的实际应用。市场的蓬勃发展预计将保持稳健增长,为投资者和参与者提供更多机会。与此同时,预计将涌现更多富有创意的项目和协议,进一步丰富比特币和其他公链的铭文生态系统。矿工的收益也可能随之增长,因为铭文领域为他们提供了崭新的收入契机。
Kernel Ventures是一个由研究和开发社区驱动的加密风险投资基金,拥有超过70个早期投资,专注于基础设施、中间件、dApps,尤其是ZK、Rollup、DEX、模块化区块链,以及将搭载未来数十亿加密用户的垂直领域,如账户抽象、数据可用性、可扩展性等。在过去的七年里,我们一直致力于支持世界各地的核心开发社区和大学区块链协会的发展。
参考资料:
Bitcoin block-fee-rates (3 year):https://mempool.space/zh/graphs/mining/block-fee-rates#3y
ESIP-4: The Ethscriptions Virtual Machine:https://docs.ethscriptions.com/esips/esip-4-the-ethscriptions-virtual-machine
A comprehensive scan of the inscriptions industry:https://www.theblockbeats.info/news/47753?search=1
Litecoin block-fee-rates (1 year):https://litecoinspace.org/zh/graphs/mining/block-fee-rates#1y
