
Author: Kernel Ventures Stanley
Editor(s): Kernel Ventures Rose, Kernel Ventures Mandy, Kernel Ventures Joshua
TLDR:
This article delves into the development trends of Bitcoin inscription and the characteristics of various protocols.
Analyzing protocols on the Bitcoin chain such as Ordinals, BRC20, Atomical, RGB, Pipe, comparing them with other PoW chains like Dogechain and Litecoin, as well as Ethereum chains Ethscriptions and Evm.ink, and Solana chain's SPL20 protocol. The comparison includes aspects such as fees, divisibility, scalability, and user considerations, with particular emphasis on the low fees and high scalability of the RGB protocol.
Examining market and product projection for the inscription ecosystem, highlighting the completeness of infrastructure on the wallet side, the launch of Bitcoin chain AMM DEX, and the potential for additional functionalities in the future, such as lending and derivatives. Unisat's open API interface opens the door to numerous tool projects.
In conclusion, this article provides a comprehensive exploration of the dynamics in the field of Bitcoin inscription, offering insights into the future development of inscription empowered by the ecosystem, providing readers with a thorough understanding and outlook.
Inscription Market Background
Market Overview
Since the introduction of the Bitcoin Ordinals protocol in January 2023, a wave of enthusiasm has swept through the Bitcoin chain with protocols like BRC20 and Ordinals assets, often referred to as the "world of retail investors." This is attributed to the Fair Launch model of scripts like BRC20, where chips are entirely minted by individual retail investors, devoid of institutions, project teams, or insider trading. The minting cost for Ordi is approximately $1 per inscription, but after its listing on the Gate.io exchange, the price surged to $20,000 per inscription. The staggering increase in value fueled the continued popularity of the BRC20 protocol, drawing in numerous Ordinals players and leading to a continuous spike in Gas fees on the Bitcoin chain. At its peak, the minimum confirmation Gas even reached 400 s/vb, surpassing the highest Gas levels in the past three years.
Using this as a starting point, this article will delve into the exploration of the script ecosystem on various chains, discussing the current state of various protocols and anticipating the developmental trends of scripts under the empowerment of the ecosystem.
Data Overview
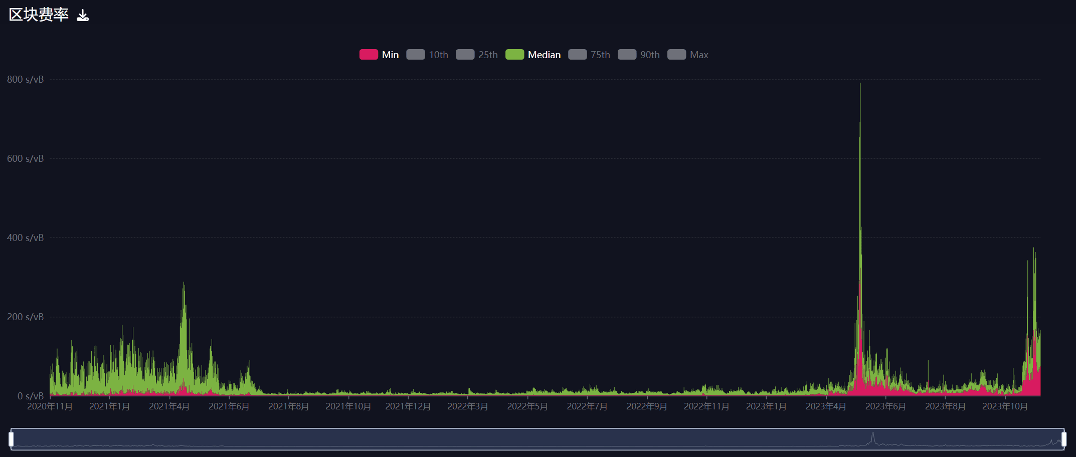
The 3-year Bitcoin block-fee-rate chart vividly illustrates sharp spikes in fees during May-June and November of this year. This surge reflects the fervor of users towards script protocols, not just limited to the BRC20 protocol. Various protocols developed on the Bitcoin network were introduced during this period, sparking a wave known as "Bitcoin Summer."

Bitcoin rate in the past three years, image source: Mempool.space
From the casting data of Inscriptions, it is evident that the casting quantity has stabilized, consistently maintaining high levels.

Ordinals inscription casting quantity, image source: Dune @dgtl_asserts
Track analysis
This article will categorize various chains and analyze the script protocols on each of them.
Bitcoin Chain
Ordinals / BRC20
On January 21, 2023, Bitcoin developer Casey Rodarmor introduced the Ordinals protocol, allowing metadata to be inscribed on the Bitcoin chain and assigned a script number. In March of the same year, Twitter user @domodata released the BRC20 protocol, evolving token minting into on-chain strings. On November 7, Binance listed the BRC20 flagship token $ORDI, triggering a significant surge with a nearly 100% daily increase.
As the first protocol in the inscription ecosystem, Ordinals has encountered several issues:
BRC20 supports only four-letter tokens, imposing significant limitations.
The casting names are susceptible to Sybil attacks, making casting transactions prone to frontrunning.
The Ordinals protocol results in substantial redundant data on the Bitcoin network.
For example, after the BRC20 token minted out, the original inscriptions will become invalid once token transactions are sent. This causes significant data occupation, a reason why some early Bitcoin enthusiasts are reluctant to support Ordinals.
Atomicals
The Atomical protocol's ARC20 utilizes one satoshi to represent the deployed token and eliminates the four-character restriction, allowing for more diverse gameplay. A unique project within this framework is the "Realm", where each registered entity is a prefix text and ultimately holds pricing rights for all suffixes. In terms of basic functionality, the Realm can be used as a transfer and receipt address (payment name), and also it has various use cases such as building communities/DAOs, identity verification, social profiles, aligning seamlessly with our envisioned development of DID.
However, both ARC20 and $ATOM are still in the very early stages, and further development is required, including improvements in wallets and markets.

Realm casting quantity, image source: Dune @sankin
Pipe
Casey, the founder of Ordinals, proposed a specific inscription implementation called Rune designed for issuing FT (fungible tokens). This method allows the direct insertion of token data into the UTXO script, encompassing the token's ID, output, and quantity. Rune's implementation is very similar to ARC20, handing over token transfers directly to the BTC mainnet. The distinction lies in Rune including the token quantity in the script data.
While Rune's concept is still in the ideation stage, the founder of #Trac developed the first functional protocol based on this idea, issuing PIPE tokens. Leveraging Casey's high profile, PIPE quickly gained momentum, capitalizing on the speculative fervor inherited from BRC20. Rune's legitimacy is relatively stronger compared to BRC20, but gaining acceptance within the BTC community remains challenging.
RGB

Lightning Network Capacity, Image Source: Mempool.space
With the Ordinals protocol elevating the ecosystem of the Bitcoin network, an increasing number of developers and projects are turning their attention to the Lightning Network due to its extremely low transaction fees and 40 million TPS (transactions per second).
RGB is an intelligent contract system based on BTC and the Lightning Network, representing a more ultimate scaling solution. However, progress has been slow due to its complexity. RGB transforms the state of a smart contract into a concise proof, engraving this proof into the BTC UTXO output script. Users can verify this UTXO to inspect the state of the smart contract. When the smart contract state is updated, a new UTXO is created to store the proof of this state change.
All smart contract data is entirely on the BTC chain, operated by dedicated RGB nodes that record the complete data of the smart contract and handle the computational workload of transactions. Users verify the deterministic changes in contract status by scanning the entire UTXO of the BTC chain.
RGB can be viewed as BTC's Layer 2. This design leverages BTC's security to guarantee smart contracts. However, as the number of smart contracts increases, the demand for UTXO encapsulation data will also inevitably lead to significant redundancy in the BTC blockchain.
Since 2018, RGB has remained in the development stage without speculative content. Tether's issuing company, Tether Limited, is a significant supporter of RGB, aiming to issue a large amount of USDT on the BTC RGB.
In terms of products, the mainstream wallet currently in use is Bitmask, which supports Bitcoin and Lightning Network deposits, as well as assets of RGB-20 and RGB-21. Bitlight Labs is also developing the RGB network, with plans to build its own wallet system and write smart contracts for DEX (decentralized exchange). The project has acquired BitSwap (bitswap-bifi.github.io) and is preparing to integrate it into the RGB network.
RGB's biggest advantages lie in its low transaction fees and extremely high scalability. There was a time when smart contract development on the Bitcoin network was difficult and received little attention. However, with the Ordinals protocol raising the ecosystem's popularity, more developers are experimenting with smart contracts on the RGB network. These smart contracts are written in the Rust language, incompatible with Ethereum, leading to a higher learning curve and requiring further evaluation in terms of technology.
For more information on the technical aspects of the RGB protocol, Kernel Ventures’ previous articles have introduced it in detail. Article link: https://tokeninsight.com/en/research/market-analysis/a-brief-overview-on-rgb-can-rgb-replicate-the-ordinals-hype
Other POW Chain
During the heyday of inscriptions on the Bitcoin chain, as other PoW chains share the same origin and are also based on the UTXO spending model, Ordinals has been migrated to some leading PoW public chains. In this article, we will analyze the examples of Dogechain and Litecoin, which have high market acceptance and development completeness.
Dogechain:
The Drc-20 protocol on the Dogecoin chain is based on Ordinals and functions similarly to the Bitcoin chain. However, due to its low transaction fees and strong meme appeal, it has gained popularity.
Litecoin:
Similarly, the Ltc-20 protocol on the Litecoin chain is based on Ordinals. This protocol has received retweets and attention from the Litecoin official team and its founder, Charlie Lee. It can be considered as having a "noble pedigree." The trading markets Unilit and Litescribe, along with the wallet Litescribe, show a relatively high level of development completeness. The first token, $Lite, is already listed on the Gate exchange.
However, there were issues with the protocol before the index was introduced. After the index was launched, a bug causing increased issuance emerged, but it has since been fixed and is worth keeping an eye on. From the graph, it is evident that after the introduction of the LTC20 protocol, gas fees on the Litecoin chain surged.

Image source: Twitter @SatoshiLite

Litecoin rate in the past year, image source: Litecoinspace
Ethereum Chain
Ethscriptions
As of now, the trading platform Etch on the Ethscriptions protocol has achieved a transaction volume of 10,500 ETH. The floor price of the first token, Eths, is $4,300. For those who stayed in from the beginning and did not exit, the initial investment cost on June 18th was less than 1U. Those who held on have now gained returns of over 6,000 times their initial investment.

Eths transaction data, image source: ETCH Market
Tom Lehman proposed a novel Ethereum scaling solution on August 8th. Employing a technology similar to Ordinals, leveraging Calldata expansion, this solution aims to achieve cost-effectiveness in Ethereum mainnet gas fees and enhance the dimensionality of ecosystem applications.
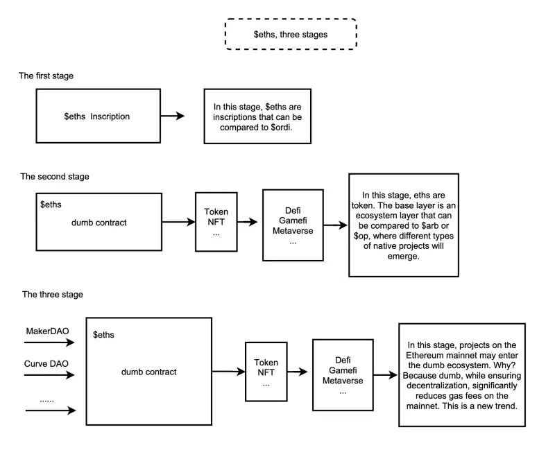
At the core of Eths is the Ethscriptions Virtual Machine (ESC VM), which can be likened to the Ethereum Virtual Machine (EVM). The "Dumb Contracts" within the ESC VM enable Eths to break free from the limitations of inscriptions as NFT speculation, entering the realm of functionality and practicality. Eths has officially entered the competition in the base layer and L2 solutions arena.

Dumb Contracts running logic, picture source: Ethscriptions ESIP-4 proposal
"Eths represents another approach to Ethereum Layer 2. Unlike typical Layer 2 solutions that are separate chains and may have a backdoor, Eths conducts transactions on the Ethereum mainnet with gas fees as affordable as those on Layer 2. It enables various activities such as swapping, DeFi, and GameFi on the Eths platform. The key aspect is that it operates on the mainnet, making it secure and more decentralized than Layer 2," as excerpted from the Eths community.
However, articulating this new Layer 2 narrative is challenging. Firstly, token splitting is still in the developmental stage, and current inscriptions are still non-fungible tokens (NFTs) that can not be split into fungible tokens (FTs).
As of the latest information available, the FacetSwap (https://facetswap.com/) has introduced a splitting feature. However, it was noted that mainstream trading markets do not currently support split inscriptions. Users can wait for future adaptations. Currently, split inscriptions can be used for activities like swapping and adding liquidity on Factswap. All operations are resolved by a virtual address (non-existent address) 0x000...Face7. Users can embed messages in IDM and send the hexadecimal data of the message to the address ending with Face7 to perform operations like approve and transfer. As this is still in the early stages, its development trajectory will be observed in the future.
Other EVM Chain
Evm.ink
Evm.ink has migrated the protocol standards of Ethscriptions to other EVM-compatible chains, enabling these chains to also mint inscriptions and build indexes for other EVM chains. Recently popular projects such as POLS and AVAL use Evm.ink, which is essentially Ethscriptions' standard, for index recognition.

POLS casting data, image source: Dune @satsx

AVAL casting data, image source: Dune @helium_1990
POLS and AVAL both have a total supply of 21 million inscriptions. POLS has over 80,000 holders, while AVAL has more than 23,000 holders. The minting progress for both is around 2-3 days. This indicates a significant interest from the community in low-cost Layer 2 (L2) inscriptions, as they offer a high return on investment. Due to the low cost, users from the long tail of BTC and ETH chains are participating, leading to overflow. This trend is not limited to just these two chains; other chains like Heco and Fantom have also experienced a surge in gas fees, all related to inscriptions.

Number of daily transactions on the EVM chain, image source: Kernel Ventures
Solana
SPL20
Solana inscriptions commenced on November 17th at 4 AM and were completed by 8 AM, with a total supply of 21,000 inscriptions. Unlike other networks, the main body of the inscription is an NFT, and the Index Content is the actual inscription. NFTs can be created through any platform, and the index determines whether it is included based on the hash of the image or file. The second point is the embedded text; only inscriptions with matching hashes and embedded text are considered valid. Images are off-chain data, and text is on-chain data. Currently, major proxy platforms use IPFS, while others use AR.
Solana inscriptions share a significant limitation with Eths – They can not be split. Without the ability to split, they essentially function as NFTs, lacking the liquidity and operational convenience equivalent to tokens, let alone the vision of future Dex Swaps.
The protocol's founder is also the founder of TapPunk on the Tap protocol. The team behind the largest proxy platform, Liberplex (https://www.libreplex.io/), is very proactive. Since its launch, the team has made rapid progress in development, completing operations such as hash indexing and changing inscription attributes (immutability). They also conduct live coding sessions and Q&A sessions on their official Discord. The trading market Tensor (https://www.tensor.trade/) has also been successfully integrated, and the development progress is swift.
The first inscription, $Sols, had a casting cost of approximately $5. In the secondary market, it reached a peak price of 14 SOL, with a floor price of 7.4 SOL, equivalent to $428. The daily trading volume exceeded 20,000 SOL, equivalent to about $1.2 million, with active turnover rates.
Core comparison
Comparison of core protocols

Comparison of mainstream inscription protocols, Image source: Kernel Ventures
This chart compares several major inscription protocols based on four dimensions: fees, divisibility, scalability, and user base.
Fees: RGB protocol stands out with the optimal fee rate, leveraging the Lightning Network for virtually zero-cost transactions.
Divisibility: Both Solana and recent EVM protocols lack the capability for divisibility, with expectations for future development in this aspect.
Scalability: RGB protocol's smart contract functionality provides significant scalability. Solana's scalability is still under discussion, but the team and Solana Foundation express support, suggesting it may not be lacking in scalability.
User Base: EVM chains, with their naturally low gas costs, attract a larger user base due to the lower trial-and-error cost for users. BRC20, being the first inscription token and ranking first in orthodoxy, has accumulated a substantial user base.
Comparison of protocol token data

Protocol Token Comparison, Image source: Kernel Ventures
Analyzing the mainstream tokens from various protocols, it's evident that the current market capitalization of these tokens is around $600 million, excluding smaller-cap currencies. Additionally, Ordi constitutes 80% of the total market capitalization, indicating significant development opportunities for other protocols. Notably, protocols like RGB are still in the process of refinement and haven't issued tokens.
In terms of the number of holders, Pols and Ordi dominate, while other protocols have fewer holders. Eths and Solana inscriptions have not been split, so a comprehensive analysis of holder distribution is pending further developments.
Innovations and risk analysis
Currently, the primary use of inscriptions is Fair Launch, allowing users to fairly access opportunities to participate in projects. However, the development of the inscription space is not limited to fair launches.
Recent developments in the inscription space have shown significant dynamism and innovation. The growth of this sector is largely attributed to key technological advancements in Bitcoin, such as SegWit, Bech32 encoding, Taproot upgrade, and Schnorr signatures. These technologies not only enhance the transaction efficiency and scalability of the Bitcoin network but also increase its programmability.
For instance, in the RGB protocol, smart contracts built on the Lightning Network of Bitcoin exhibit not only extremely high transactions per second (40 million) but also benefit from being part of the largest blockchain ecosystem, Bitcoin.
Regarding risks, caution is advised, particularly with some Launchpads. For example, the recent case of Rug project Ordstater, with the success of MUBI and TURT, has led to a proliferation of Launchpads. Some platforms may execute a Rug Pull directly after the Initial DEX Offering (IDO). Prior to engaging in any project, it is crucial to thoroughly read the whitepaper, research the background, and avoid blindly following KOLs due to FOMO.
Future deduction of inscription ecology
Market Deduction
Galaxy Research and Mining predicts that by 2025, the market value of the Ordinals market will reach $5 billion, with the number of inscriptions at that time estimated to be only 260,000. Currently, the number of inscriptions has already reached 33 million, a growth of 126 times in just six months. The market capitalization of $Ordi has reached $400 million, and $Sats has reached $300 million. This suggests that the predictions for the entire inscription market were significantly underestimated.
Product Deduction
Currently, BRC20 trading activities are primarily concentrated on OKX and Unisat. The Web3 wallet promoted by OKX this year provides a favorable experience for trading BRC20 assets. The completeness of wallet-side infrastructure further smoothens and shortens the entry path for "retail investors," allowing them to smoothly enter this new market. With the emergence of various protocols, different protocols have introduced their own trading markets and wallets, such as Atomicals, Dogechain, Litecoin, and more. However, the wallets currently available in the market are all modifications of Unisat, built upon the open-source foundation of Unisat.
Comparing Bitcoin (POW) with Ethereum, one can analogize various protocols to different chains, with the fundamental difference lying in the Chain ID. Therefore, future products might involve Unisat integrating different protocols, allowing users to switch between protocols within the wallet as needed, similar to the chain-switching functionality in wallets like Metamask.

Comparison of wallets across protocols, Image source: Kernel Ventures
Track deduction
With funds continuously flowing into the inscription market, users are no longer satisfied with meme-driven speculation and are shifting their focus towards applications built on inscriptions. Unisat has brought innovation to BRC20 by introducing BRC20-Swap, allowing users to easily exchange BRC20 tokens similar to AMM DEX. As the first product enhancing liquidity in the Ordinals ecosystem, Unisat is poised to unlock the potential of the Bitcoin DeFi ecosystem, potentially leading to the development of additional features such as lending and derivatives. Recently, Unisat has also opened API interfaces, which is user-friendly for small developers, enabling them to call various functions, such as automated batch order scanning and monitoring inscriptions for automatic minting. This can give rise to numerous utility projects.
While transaction fees on the Bitcoin network are relatively high, for layer2s' like Stacks and RIF, even though fees are lower, they lack a user base and sufficient infrastructure. This makes Bitcoin's EVM a compelling narrative. For example, BEVM is a project based on the Ethereum network, providing a Bitcoin ecosystem Layer2 with on-chain native tokens being BTC. Users can use the official cross-chain bridge to move Bitcoin from the mainnet to BEVM. The EVM compatibility of BEVM makes it easy to build applications on EVM chains, with low entry barriers for DeFi, swap, and more to migrate from other chains.
However, there are several issues to consider with Bitcoin's EVM. Questions include whether the assets crossing over can maintain decentralization and immutability, the consensus problem of EVM chain nodes, and how to synchronize transactions to the Bitcoin network (or decentralized storage). Since the threshold for Ethereum layer 2 is relatively low, security may be compromised, making it a primary concern for anyone interested in Bitcoin EVM at the moment.

Image source: BEVM Bridge
Summary
This article delves into the development trends in the Bitcoin inscription domain and the characteristics of various protocols. By analyzing protocols such as Ordinals (BRC20), Atomical, RGB, Pipe, and others on the Bitcoin chain, as well as comparing them with other Pow chains, Ethereum's Ethscriptions and Evm.ink, and Solana's SPL20 protocol, the differences in terms of fees, divisibility, scalability, and user aspects are explored.
In the context of the inscription market, starting with the Ordinals protocol, a wave of inscription protocols like BRC20 has been referred to as the "world of retail investors." The analysis includes an overview of data such as Bitcoin block fees and the number of inscriptions forged by Ordinals, providing insights into the development trends in the inscription ecosystem.
In the analysis of the racecourse, the core elements of mainstream inscription protocols, such as fees, divisibility, scalability, and user numbers, are compared to showcase their similarities and differences. Finally, through a comparison of protocol token data and core protocol comparisons, a comprehensive analysis of market value and user distribution for various mainstream protocols is provided. The conclusion emphasizes innovation points and risk analysis, highlighting the vitality and innovation within the inscription domain.
Looking ahead, the inscription domain is expected to witness continuous technological innovation, driving the practical application of more complex functionalities. The market's robust development is anticipated to maintain steady growth, providing more opportunities for investors and participants. Meanwhile, it is expected that more creative projects and protocols will emerge, further enriching the inscription ecosystems of Bitcoin and other public chains. Miners' earnings may also increase as the inscription domain offers them new income opportunities.
Reference link
Bitcoin block-fee-rates (3 year):https://mempool.space/zh/graphs/mining/block-fee-rates#3y
ESIP-4: The Ethscriptions Virtual Machine:https://docs.ethscriptions.com/esips/esip-4-the-ethscriptions-virtual-machine
A comprehensive scan of the inscriptions industry:https://www.theblockbeats.info/news/47753?search=1
Litecoin block-fee-rates (1 year):https://litecoinspace.org/zh/graphs/mining/block-fee-rates#1y
