Introduction
Ainsi, une année 2024 pleine d'animation est passée, une multitude d'événements ont joué un rôle clé pour établir la décennie blockchain. Bitcoin, l'ETF spot Ethereum ont été approuvés, M. Donald Trump est devenu Président des États-Unis, accompagné de la nomination d'un grand nombre de personnes soutenant la crypto dans l'appareil gouvernemental. Le président de la SEC, Gary Gensler, a démissionné, mettant fin à une série de jours de répression. Il n'est pas exagéré de dire que 2024 est une année charnière pour la prochaine décennie du marché des cryptomonnaies.
Si 2024 a été une année charnière, 2025 sera celle des premiers résultats concrets des efforts déployés. 2025 équivaut à 2 + 0 + 2 + 5 = 9. En numérologie, le chiffre 9, dernier chiffre de la séquence 0-9, symbolise l'achèvement, les résultats et la fin d'un cycle, annonçant un nouveau départ.
La situation est assez similaire à celle de notre marché, où des années d'efforts ont été déployées pour transformer le Bitcoin et le marché des cryptomonnaies, considérés comme des actifs sans valeur, en une classe d'actifs reconnue par différents pays.
Le point de vue des grandes organisations
Pour lancer cette « année des récoltes » en 2025, nous allons nommer 25 cryptomonnaies remarquables, mais d'abord, examinons les analyses de marché des principales institutions.
La plupart des organisations estiment que la situation macroéconomique en 2025 sera globalement favorable aux marchés financiers. La politique monétaire accommodante de la Fed et le soutien du gouvernement américain contribueront à accroître la liquidité du marché des cryptomonnaies. Les ETF demeurent une destination privilégiée pour les capitaux des investisseurs traditionnels, et des lois sont progressivement adoptées pour encadrer le marché des cryptomonnaies, créant ainsi un environnement propice aux projets de développement.

Objectif de taux d'intérêt prévu par la Fed pour la période 2024-2027. Source : Réserve fédérale.
Outre le Bitcoin, qui a toujours été une destination privilégiée pour les capitaux en tant que réserve de valeur, les institutions estiment également qu'Ethereum continuera de faire face à la concurrence d'autres cryptomonnaies de couche 1 telles que Solana, Sui et TON.
En ce qui concerne les niches de marché, Binance, Coinbase, Messari et a16z s'accordent tous à dire que les stablecoins, les paiements, la tokenisation d'actifs du monde réel (RWA), l'IA et l'amélioration de l'expérience utilisateur sont des domaines qui connaîtront une croissance positive cette année.
Cela paraît relativement logique, car ces éléments sont étroitement liés à des questions juridiques et ont longtemps été soumis à des restrictions ; leur accès sera désormais facilité grâce à un cadre légal plus ouvert. Quant à l’expérience utilisateur, elle constitue un critère quasi indispensable pour populariser la cryptomonnaie et la blockchain.

À la hausse : très optimiste ; À la hausse : optimiste ; – : neutre ou sans opinion
La nouvelle génération d'agents IA, malgré une correction majeure après une période de croissance rapide, reste très prisée et promet de remplacer les générations précédentes de logiciels, la cryptomonnaie jouant le rôle de monnaie de l'IA.

La section suivante présente 25 projets remarquables pour 2025, sélectionnés selon des critères tels que leur pertinence par rapport au contexte du marché et leur importance relative par rapport à des projets similaires. Il est important de noter que le terme « remarquable » souligne les caractéristiques exceptionnelles de ces projets, sans pour autant impliquer nécessairement un potentiel d'appréciation ou des opportunités d'investissement.
1. Bitcoin (BTC)
Le Bitcoin (BTC) est non seulement la première cryptomonnaie, mais aussi un symbole de l'ensemble du marché des cryptomonnaies. Au cours des 16 dernières années, le Bitcoin a été déclaré mort à maintes reprises, et pourtant, sa croissance a été constante, passant d'un actif sans valeur à une réserve stratégique nationale.
Suite à l'approbation de l'ETF Bitcoin au comptant en 2024, nous avons assisté à un afflux massif de capitaux. Fin décembre, la valeur totale du Bitcoin gérée par les ETF américains avait dépassé celle des ETF or, avec un encours sous gestion de 129,25 milliards de dollars.
Valeur des actifs détenus par les ETF or comparée à celle des ETF Bitcoin. Source : K33 Research
L'année 2025, première année du mandat du président Donald Trump, devrait être prometteuse pour le marché des cryptomonnaies. Bien que la Réserve stratégique de bitcoins (SWF) n'ait pas été mise en place comme prévu, Trump a signé un décret créant un groupe de travail américain sur les cryptomonnaies, ainsi qu'un fonds souverain (SWF) dont l'objectif serait d'acquérir des bitcoins et d'autres cryptomonnaies d'origine américaine.
Par ailleurs, sans attendre la création d'un fonds de réserve stratégique national officiel, les États américains accélèrent leurs efforts pour créer leurs propres réserves stratégiques de bitcoins, notamment la Pennsylvanie, l'Ohio, le Texas, l'Oklahoma, l'Utah et la Caroline du Nord.
Alors que le commerce du Bitcoin était auparavant réservé aux petits investisseurs individuels et aux fonds d'investissement, il émerge désormais à l'échelle nationale. Imaginons un scénario où les grandes économies considèrent le Bitcoin comme de l'or et lancent une stratégie d'acquisition : une course aux armements sans précédent s'ensuivrait.
Car, à l'instar de l'or, celui qui détient la majorité contrôlera le marché. Son impact ne se limite pas au marché des cryptomonnaies, mais s'étend à l'économie et à la politique. Il est également important de se rappeler que le Bitcoin et le marché connaîtront de nombreuses fluctuations et difficultés avant d'atteindre cet avenir prometteur.
La perspective d'une « ruée vers l'or » semblable à celle du passé.
Outre l'apport de sa fonction de réserve de valeur, l'écosystème BTCFi se développe quotidiennement. Les développeurs s'efforcent constamment d'étendre le réseau grâce à diverses solutions telles que les State Channels, les Rollups et OP_CAT, et ont obtenu des résultats remarquables. BTCFi promet d'insuffler un vent de fraîcheur à cet écosystème vieillissant, en enrichissant Bitcoin de nouvelles applications dès 2025.
2. Ethereum (ETH)
À l'opposé de l'image d'un roi trônant en toute quiétude, la reine Ethereum (ETH) fait face à des critiques plus virulentes que jamais. Bien qu'étant la deuxième cryptomonnaie à avoir été approuvée comme ETF au comptant, ses piètres performances ébranlent même les investisseurs les plus fidèles.

« La première fois que le BTC a atteint 100 000 $, l'ETH était à 3 090 $. La deuxième fois que le BTC a atteint 100 000 $, l'ETH était à 3 080 $. »
C'est la troisième fois que l'ETH atteint les 3 700 $.
Quatrième fois ETH 3 400 $
Pour la cinquième fois, l'ETH est tombé à seulement 3 200 dollars.
Pour la sixième fois, le BTC a atteint les 100 000 $, tandis que l'ETH est tombé à 2 800 $.
Ethereum ambitionne de devenir un « ordinateur mondial », mais cet ordinateur fonctionne peut-être encore sous le « système d'exploitation Win95 », alors que le marché a besoin d'un ordinateur rapide, à haut débit et à faible coût pour traiter des milliers de transactions par seconde.

Bien que les solutions de couche 2 aient amélioré le réseau sous-jacent, elles ont également engendré des problèmes de fragmentation de la liquidité et de la communauté d'utilisateurs. Cette dernière est divisée en factions qui s'affrontent au lieu de collaborer à la construction d'un écosystème commun, ce qui les conduit progressivement à migrer vers d'autres écosystèmes dynamiques et stables.
Ethereum connaît une fragmentation tant au niveau de sa liquidité que de sa base d'utilisateurs.
La domination continue d'Ethereum s'explique par sa décentralisation. Si vous recherchez un refuge sûr pour d'importants flux de capitaux, Ethereum, avec Bitcoin, est la meilleure option : votre argent sur Ethereum vous appartient tant qu'il n'est pas utilisé illégalement. C'est pourquoi les grands projets et ceux ayant des implications juridiques significatives choisissent souvent de se déployer sur ce réseau. Actuellement, Ethereum fonctionne comme une blockchain B2B ou « chaîne des baleines », un rôle qu'il conservera probablement en 2025 et au-delà.
Pour revenir à la question de la fragmentation de la liquidité et de l'expérience utilisateur, les solutions d'abstraction de chaîne connaissent une croissance plus rapide que jamais. Elles permettent aux utilisateurs de s'affranchir des concepts liés à la blockchain et de se concentrer exclusivement sur les fonctionnalités du produit, éliminant ainsi la concurrence entre utilisateurs au niveau de la blockchain. Les développeurs se concentrent sur les fonctionnalités du produit et l'acquisition d'utilisateurs, comme pour les applications traditionnelles, tandis que les chaînes s'efforcent de convaincre les développeurs d'utiliser leur plateforme. Cela pourrait être un facteur clé du retour d'Ethereum dans la course à l'adoption massive face aux autres réseaux non-EVM.
Par ailleurs, outre le fait d'être l'un des deux ETF au comptant approuvés, Ethereum est également la cryptomonnaie choisie par le projet du président Trump. À partir du quatrième trimestre 2024, World Liberty Finance a accumulé des ETH de manière continue, atteignant 67 000 ETH avant d'en déposer la quasi-totalité sur Coinbase Prime (WLF a présenté cette opération comme une mesure de gestion de trésorerie).
Les récents changements de personnel au sein de la Fondation Ethereum et parmi ses fondateurs, Vitalik Buterin, témoignent d'une volonté de rester au fait des évolutions de cet écosystème DeFi de premier plan. Espérons que 2025 sera une année prometteuse pour Ethereum.
3. Solana (SOL)
Solana (SOL) a connu une année de percée impressionnante, passant du bord de l'effondrement à devenir un concurrent direct d'Ethereum.
Rapidité, faibles frais et forte liquidité : ces facteurs ont engendré le cycle Solana, qui semble sans fin, chaque nouveau jeu fidélisant les utilisateurs. L'exemple le plus probant est pump.fun, une plateforme permettant de créer instantanément des memecoins à un coût quasi nul.
Si Ethereum est une blockchain B2B, Solana est une blockchain B2C. Grâce à son potentiel d'adoption massive, Solana peut traiter jusqu'à 65 000 transactions par seconde à un coût extrêmement bas. Solana répond à tous les besoins de l'utilisateur moyen.
Globalement, le succès de Solana repose non seulement sur sa communauté fidèle et son équipe de développeurs, mais aussi sur un timing opportun. Son approche novatrice en matière de conception a largement contribué à sa réussite actuelle.
Le trilemme impossible - le trilemme de la blockchain
Dans le secteur de la blockchain, il existe un concept appelé le trilemme de la blockchain, ou trinité impossible, selon lequel la réalisation d'un ou deux des trois éléments nécessite le sacrifice du troisième.
Bitcoin illustre parfaitement la décentralisation et la sécurité. Bien que non extensible, son code simple et son système d'authentification robuste garantissent une sécurité optimale du réseau. Bitcoin est devenu une réserve de valeur.
Solana, en revanche, a opté pour une approche radicale en matière de mise à l'échelle. Bien que son réseau ne soit pas hautement décentralisé, il se distingue par sa vitesse élevée, son importante capacité d'extension et ses coûts extrêmement bas, ce qui en fait une chaîne de distribution viable.
Ethereum a tout pour plaire : décentralisation, sécurité, scalabilité. Pourtant, il n’excelle dans aucun domaine en particulier. Sa sécurité est insuffisante pour rivaliser avec Bitcoin comme réserve de valeur, et sa scalabilité ne lui permet pas de concurrencer Solana et les autres blockchains de nouvelle génération en termes d’adoption massive. En tant que plateforme de contrats intelligents la plus décentralisée, Ethereum se transforme en une chaîne de valeur pour les entreprises.
En 2025, Solana devrait conserver son rôle de chaîne de distribution. Outre sa cryptomonnaie phare, le memecoin, d'autres secteurs prometteurs tels que l'IA, les DePIN, les NFT, les jeux et les réseaux sociaux se développent rapidement au sein de cet écosystème. 2025 sera également l'année du lancement très attendu du Solana Phone.
Un autre événement important pour Solana cette année est le lancement de l'ETF. Grayscale est récemment devenue la cinquième grande bourse à annoncer un projet de lancement d'un ETF Solana, après VanEck, 21Shares, Canary et Bitwise. La date limite d'approbation est prévue aux alentours du mois d'août.
Les ETF crypto sont en attente d'approbation par la SEC. Source : Bloomberg (31 janvier 2025)
Cependant, le prix du jeton SOL a considérablement augmenté depuis son point bas de 2022 ; il convient donc de prendre en compte les risques et les rendements potentiels avant d’investir.
4. Ripple (XRP)
L'oiseau annonciateur de tempêtes n'est plus un messager de malheurs. Troisième cryptomonnaie en termes de capitalisation boursière, Ripple (XRP) évoque désormais une série de procès avec la SEC, la vente massive de jetons par son fondateur et la crainte d'un krach boursier imminent à chaque hausse de son prix.
Après des années d'hésitation de la SEC, suite à une décision de justice américaine déclarant que le XRP n'est pas un titre financier, à l'élection de Trump à la présidence et à la démission du président de la SEC, Gary Gensler, le XRP a connu une flambée de sa valeur. En seulement deux mois, son cours a été multiplié par plus de six, atteignant un nouveau record historique de près de 3,30 $.
Fluctuations du prix du XRP au cours de l'année écoulée. Source : CoinGecko (13 février 2025)
Le produit phare de Ripple est un réseau de paiements transfrontaliers. RippleNet ambitionne de devenir la pierre angulaire du système financier mondial, remplaçant ainsi SWIFT (Society for Worldwide Interbank Financial Telecommunications). À ce jour, Ripple dispose d'un vaste réseau de partenaires, parmi lesquels figurent des acteurs majeurs tels que la Banque centrale du Bhoutan, la Banque centrale du Monténégro, SBI Holdings, Standard Chartered Bank et Banco Santander. Par ailleurs, RippleNet est également utilisé dans la gestion de la chaîne d'approvisionnement, l'assurance et le secteur de l'énergie.
Ripple est l'un des rares projets à travailler sur les monnaies numériques de banque centrale (MNBC) et les paiements, un secteur présentant un fort potentiel de croissance, non seulement en 2025, mais aussi pour de nombreuses années à venir. Dans un futur où l'ensemble du système financier mondial reposera sur la blockchain, les pionniers bénéficieront d'un avantage certain.
5. BNB (BNB)
Le BNB est la cryptomonnaie centrale de l'écosystème Binance. Bien que l'activité sur la blockchain BNB ait considérablement diminué par rapport à la période 2020-2021, Binance, en tant que plus grande plateforme d'échange au monde, maintient le BNB parmi les cryptomonnaies les plus importantes en termes de capitalisation boursière.
L'un des principaux avantages du BNB pour les investisseurs réside peut-être dans la participation au Launchpool de Binance. En 2024, 21 projets ont été lancés, permettant aux détenteurs de tokens BNB de réaliser des profits substantiels sans frais.
Liste des projets lancés sur Binance en 2024
Cependant, une dépendance excessive à l'égard de Binance et de son produit Launchpool n'est pas nécessairement viable à long terme. Les performances décevantes des récents projets listés sur Binance amènent la communauté à se demander si Binance est une plateforme de lancement ou un fournisseur de liquidités. BNB doit tirer davantage profit de son écosystème pour atteindre un équilibre et une croissance durable. Néanmoins, tant que Binance conservera sa position de leader sur le marché des cryptomonnaies, BNB restera un acteur majeur.
De plus, la combustion périodique du BNB réduit l'offre en circulation, ce qui entraîne une augmentation de sa valeur au fil du temps.
6. Maillon de chaîne (LINK)
Faisant office de pont entre le monde réel et la blockchain, Chainlink (LINK) a maintenu sa position dominante depuis son entrée sur le marché et continuera probablement à le faire pendant de nombreuses années encore, compte tenu de ce que le projet démontre actuellement.
Les oracles sont un élément indispensable au bon fonctionnement de la quasi-totalité des projets blockchain. Prix des tokens, taux de change, actions, matières premières, taux d'intérêt, données météorologiques, résultats sportifs, élections, données IoT, conditions de circulation, prix de l'immobilier, marché du logement… tous ces éléments nécessitent l'intervention d'une entité fiable pour être intégrés à la blockchain.
Les oracles ne se contentent pas de fournir des informations ; ils doivent fournir des informations exactes et opportunes. Une seule donnée erronée peut avoir des conséquences imprévisibles et potentiellement irréversibles dans les réseaux hautement décentralisés. D'une certaine manière, les oracles font office d'arbitres du bien et du mal, ce qui explique pourquoi Chainlink est souvent surnommé « le protocole divin » par la communauté.

Un autre facteur positif pour Chainlink à partir de 2025 réside dans les composantes réglementaires telles que les monnaies numériques de banque centrale (MNBC), les paiements, l'assurance et les actifs pondérés en fonction des risques (RWA). Une fois le cadre réglementaire simplifié, ces composantes connaîtront une croissance rapide, et elles sont toutes directement liées à Chainlink, en particulier les RWA et les paiements.
Dans la section XRP ci-dessus, nous avons appris que RippleNet avait été conçu pour remplacer le système SWIFT (Worldwide Financial Communication System), mais Chainlink s'y opposait. Le projet soutenait qu'il était irréalisable de convaincre les organisations de passer d'une infrastructure utilisée depuis des décennies à une nouvelle technologie. Par conséquent, Chainlink a opté pour la conception d'un protocole compatible avec l'ancien système et une transition progressive.
En réalité, SWIFT collabore avec Chainlink depuis avant même le déploiement de la solution CCIP sur le réseau principal afin de tester les opérations de transfert d'argent transfrontalières. Par la suite, une fois la solution CCIP déployée sur le réseau principal, SWIFT et plusieurs grandes institutions financières ont poursuivi activement les tests en vue d'une application plus généralisée.

Le modèle de collaboration entre Chainlink et SWIFT
Pour ceux qui l'ignorent, SWIFT (Society for Worldwide Interbank Financial Telecommunication) est un réseau mondial de communication financière reliant plus de 11 500 institutions financières dans plus de 200 pays. Véritable pilier du système financier transfrontalier, SWIFT est en activité depuis plus de 51 ans.
SWIFT fournit une plateforme de communication sécurisée et standardisée pour la réalisation de transactions financières internationales telles que les transferts d'argent, les lettres de crédit et les opérations sur titres.
L'année dernière, Chainlink a également participé à un programme pilote de paiement dans le cadre du projet Guardian, organisé par l'Autorité monétaire de Singapour (MAS) avec un certain nombre de grandes banques et institutions financières.
Chainlink a traité 15,7 milliards de transactions pour un volume de 18,2 billions de dollars.
Chainlink est l'une des premières cryptomonnaies acquises par le fonds d'investissement de la famille Trump, World Liberty Financial. De plus, son origine américaine lui confère la possibilité d'être intégrée au portefeuille du fonds souverain.

7. Dogecoin (DOGE)
Le Dogecoin (DOGE) a vu le jour comme une plaisanterie se moquant du marché des cryptomonnaies, mais cet humour a été bien accueilli et s'est rapidement répandu. Grâce à sa croissance fulgurante et au soutien de nombreuses personnalités, le DOGE est devenu une icône des cryptomonnaies à thème.
Mais ce n'est pas tout ; grâce au soutien indéfectible d'Elon Musk, alias Dogefather, le Dogecoin a acquis une reconnaissance nationale, le président Donald Trump ayant approuvé le nom DOGE pour un département des États-Unis – le Département de l'efficacité gouvernementale (DOGE).
Veuillez noter que le Département de l'efficacité gouvernementale (DOGE) cessera ses activités le 4 juillet 2026, sauf mandat contraire.
Si une cryptomonnaie dérivée d'un mème doit être autorisée à faire l'objet d'un ETF, ce devrait être le Dogecoin en premier. Dans un contexte de supercycle où même le président américain émet une cryptomonnaie dérivée d'un mème, l'arrivée d'un ETF basé sur ce type de cryptomonnaie n'est probablement plus très loin.
Liste des ETF crypto ayant déposé une demande auprès de la SEC. Source : Bloomberg (22 janvier 2025)
Outre sa valeur spéculative, le Dogecoin a historiquement été utilisé comme moyen de paiement. Selon certaines rumeurs, Elon Musk autoriserait son utilisation comme moyen de paiement sur sa plateforme X, aux côtés de Tesla et SpaceX. En résumé, 2025 sera une année marquante pour le Dogecoin.
8. Bébé (BÉBÉ)
Pepe (PEPE) est un memecoin de nouvelle génération lancé en avril 2023. Pepe a déclenché une véritable frénésie autour des memecoins sur Ethereum pendant des mois, au milieu d'un marché atone.
Inspiré par Pepe la Grenouille, un mème symbolisant une croissance fulgurante et populaire depuis longtemps sur les marchés financiers, PEPE a rapidement atteint une capitalisation boursière d'un milliard de dollars, notamment après son introduction sur Binance. Outre les nombreuses tentatives de manipulation, de nombreuses anecdotes entourent Pepe et Elon Musk, en particulier le nombre 42069, fréquemment mentionné par ce dernier et représentant l'offre totale de PEPE. Cette histoire a connu un tel succès que la plupart des projets de memecoins ont par la suite choisi de commencer leur offre totale avec 42069.

Aujourd'hui, Pepe est devenu l'un des mèmes les plus populaires du marché des cryptomonnaies ; l'engouement qu'il suscite au sein de la communauté a pris des allures de culte, bien au-delà d'une simple appréciation. Partout où il y a un mème, il y a Pepe.
Alors que Doge est le chef de file du groupe originel des memecoins, Pepe est celui de la nouvelle génération. Tant que le marché haussier se poursuit et que le supercycle des memecoins est toujours en cours, il est fort probable que le groupe dominant continue de croître.
Outre Pepe, ce supercycle de memecoins comprend également plusieurs autres nouvelles pièces impressionnantes.
Tout d'abord, il y a SPX6900, né au milieu de l'année 2023, en pleine vague de mèmes boursiers. Initialement, SPX6900 détournait l'indice S&P 500 en un mème, mais il a ensuite évolué pour devenir bien plus qu'un simple phénomène boursier. Avec son ambiance de retour en arrière (Y2K) et son concept de « revente spéculative » de cryptomonnaies, le projet a fidélisé une communauté importante. Son ascension fulgurante a eu lieu après sa présentation par le KOL Murad lors de l'événement Token2049 ; depuis, SPX6900 affiche des performances exceptionnelles.

Kekius Maximus (KEKIUS) est également un memecoin remarquable, car il s'agissait du premier nom utilisé par Elon Musk pour renommer sa page personnelle X. Bien qu'il l'ait changé à plusieurs reprises depuis, l'impact de KEKIUS a été bien plus important. Cela tient peut-être à la ressemblance de l'image de la pièce avec Pepe et à l'effet de surprise qu'elle a suscité. De plus, le style de Kekius s'inspire de l'Empire romain antique, une civilisation qu'Elon Musk admire profondément.
Après l'engouement initial, KEKIUS connaît actuellement une correction importante. Espérons qu'en 2025 ou plus tard, cette cryptomonnaie préservera sa culture, reconstruira sa communauté et entrera dans une nouvelle phase de croissance.
La dernière cryptomonnaie de ce type que je souhaite mentionner est TRUMP. Lancée par le 47e président des États-Unis juste avant son investiture, TRUMP a rapidement attiré l'attention. À son apogée, le token TRUMP affichait une capitalisation boursière de 14,5 milliards de dollars et une valeur de marché de 72 milliards de dollars, atteignant ces sommets dès son deuxième jour de cotation – un exploit inédit pour une cryptomonnaie de ce type.
Cette pièce est remarquable car elle a été émise par M. Trump au tout début de son mandat de quatre ans. Sachez également qu'après trois mois, 80 % de l'offre restante seront progressivement distribuées ; il s'agit d'un largage gratuit pour les détenteurs de collections NFT de cartes Trump.
Calendrier de déblocage des jetons Trump
Trump a besoin de temps pour accumuler et absorber l'immense quantité de ressources qui sont sur le point d'être débloquées ; cette période d'accumulation pourrait durer tout son mandat.
9. Uniswap (UNI)
Le modèle Automated Market Maker (AMM) peut être considéré comme une merveille du domaine des cryptomonnaies, Uniswap (UNI) étant le premier et le plus réussi des projets à appliquer l'AMM, inaugurant ainsi l'ère de la DeFi.
Part de marché du volume d'échanges des plateformes DEX. Source : Dune (12 février 2025)
Dominant près de 68 % du volume total des échanges sur le marché de la finance décentralisée (DeFi), Uniswap est un pilier de la liquidité depuis sa création. Ce succès est dû à l'innovation constante de son équipe de développement. AMM, CLMM, TWAMM, UniswapX et autres sont devenus des standards du marché à chaque mise à jour. Pendant des années, les autres plateformes d'échange décentralisées (DEX) sont restées passives, attendant simplement qu'Uniswap implémente de nouvelles fonctionnalités avant de créer un fork.
Uniswap a récemment développé Unichain, un nouveau produit de couche 2 basé sur la plateforme OP Stack et dédié aux applications DeFi. Le token UNI jouera un rôle crucial dans le processus de validation des transactions d'Unichain.
Toutefois, l'aspect le plus remarquable d'Uniswap en 2025 est son système de partage des revenus pour les détenteurs d'UNI. Comme chacun sait, les États-Unis et le monde entier entrent dans une ère de soutien aux cryptomonnaies. Une fois le cadre juridique clarifié, les projets pourront légitimer librement le partage des revenus sans craindre de poursuites judiciaires. À ce moment-là, détenir des tokens UNI équivaudra à posséder des actions de la plus grande plateforme d'échange décentralisée au monde.
Il convient également d'ajouter que UNI subit actuellement une inflation et que l'écosystème EVM perd constamment des parts de marché au profit d'autres groupes comme SVM et MoveVM ; nous devons donc toujours nous préparer à des scénarios défavorables.
10. Ethena (ENA)
Ethena (ENA) est un projet novateur dans la catégorie des stablecoins. Au lieu d'émettre des stablecoins selon les normes conventionnelles comme l'USDT et l'USDC, ce projet propose une approche totalement inédite pour la création de stablecoins générateurs de rendement. Ce mécanisme permet non seulement de maintenir une valeur stable, mais aussi aux utilisateurs de générer des profits passifs.
Le modèle opérationnel d'Ethena repose essentiellement sur sa stratégie de delta-neutralité. Celle-ci consiste à émettre des stablecoins en utilisant comme garantie des actifs décentralisés au sein d'un portefeuille autorisé, notamment le BTC, l'ETH, l'ETH LST, le SOL et d'autres stablecoins. Les utilisateurs reçoivent des jetons USDe d'un montant équivalent à leur dépôt. Ces actifs servent ensuite à ouvrir une position courte sans effet de levier sur les plateformes d'échange partenaires. Cette stratégie vise à maintenir la valeur totale des actifs, augmentée de la position courte, égale à zéro, une caractéristique appelée delta-neutralité.
Position d'Ethereum sur les plateformes d'échange (12 février 2025)
Les détenteurs d'USDe recevront un rendement sur les actifs mis en garantie, y compris le rendement du staking liquide et le taux de financement (dans le cas d'un taux positif).
Après une année couronnée de succès, Ethena franchit une étape importante en s'implantant sur les marchés traditionnels. Le lancement d'iUSDe est prévu pour le premier trimestre 2025, avec des personnalisations adaptées aux marchés financiers traditionnels et des collaborations avec des partenaires tels que des fonds d'investissement, des fonds de capital-investissement et des courtiers. L'objectif est de populariser iUSDe et de favoriser la convergence entre la DeFi, la CeFi et la TradFi. Le projet prévoit également d'étendre son écosystème avec Ethereal, une plateforme d'échange au comptant et de produits dérivés, et Derive, un protocole d'options.
De plus, le jeton ENA figure également dans le portefeuille d'investissement du projet World Liberty Finance, qui appartient au président américain Donald Trump.
Calendrier de déblocage des jetons ENA. Source : CryptoRank
Le principal inconvénient de ce projet réside dans sa tokenomics ; ENA est l'un des tokens présentant le ratio capitalisation boursière/FDV le plus faible, également appelé « faible flottant, FDV élevé ». Initialement, seulement 9 % de l'offre totale était débloquée, contre environ 21 % actuellement. L'inflation du token devrait être très importante dans les années à venir.
11. Hyperliquide (HYPER)
Hyperliquid (HYPER) a fait sensation fin 2024 grâce à son airdrop massif. 31 % de l'offre totale de HYPE ont été alloués à la communauté lors de son lancement ; à sa valeur actuelle, cela représente 8,2 milliards de dollars. De ce fait, la communauté a salué Hyperliquid comme une véritable aubaine, une opportunité unique pour de nombreux participants à l'airdrop.
De plus, le projet fait preuve d'une grande perspicacité quant aux tendances du marché. Face à la stigmatisation des cryptomonnaies financées par du capital-risque, Hyperliquid a opté pour une stratégie sans capital-risque (ou sans annonce préalable), s'attirant ainsi les faveurs des utilisateurs.
Hyperliquid occupe actuellement la première place sur le marché du trading décentralisé de produits dérivés, avec plus de 57 % de parts de marché en volume de transactions quotidien et un volume cumulé dépassant les 900 milliards de dollars. Un chiffre enviable pour une plateforme d'échange aussi récente.
Part de marché du volume d'échanges des plateformes d'échange décentralisées de produits dérivés. Source : DefiLlama (15 février 2025)
Il y a des années, Liu Bei disait : « Gagner le cœur des gens, c’est gagner le monde. » Il a conquis un tiers de la population mondiale grâce à sa bienveillance et à sa droiture. Aujourd’hui, Hyperliquid utilise les airdrops pour gagner la confiance de la communauté et s’emparer de la première place sur Perp Dex.
Blague à part, la vérité est qu'en plus d'une excellente stratégie communautaire, Hyperliquid bénéficie également d'une gamme de produits de grande qualité. Car attirer de bons utilisateurs avec un mauvais produit ne peut que se retourner contre soi.
Hyperliquid se positionne comme un écosystème DeFi avec une vision d'adoption massive. Ses deux principaux produits sont une blockchain de couche 1 et une plateforme d'échange de produits dérivés décentralisée.
Hyperliquid Layer 1 est optimisé pour un fonctionnement à haute performance, traitant environ 100 000 transactions par seconde. Le projet indique également qu'il continue de résoudre plusieurs problèmes de goulot d'étranglement afin d'augmenter le débit à des millions de transactions.
Grâce à cette rapidité, la plateforme Perp Dex d'Hyperliquid offre une expérience similaire à celle de Cex, avec des ordres d'achat, de vente et de liquidation exécutés quasi instantanément. De plus, l'intégration de l'abstraction des comptes améliore l'expérience utilisateur, la rendant encore plus accessible à l'utilisateur lambda.
Interface utilisateur hyperliquide
Globalement, dans ce cycle de croissance, on constate que les projets destinés au grand public ont tendance à rencontrer un certain succès. L'époque où la blockchain était réservée aux experts est révolue ; désormais, outre la qualité du produit, l'amélioration de l'expérience utilisateur est également essentielle.
Non seulement en 2025, mais aussi pour de nombreuses années à venir, la tendance au passage des plateformes d'échange centralisées (CEX) aux plateformes d'échange décentralisées (DEX) va se poursuivre. Si les DEX offrent une meilleure expérience utilisateur, pourquoi les utilisateurs auraient-ils besoin de plateformes d'échange centralisées (CEX) avec leurs procédures KYC complexes et, surtout, l'impossibilité de détenir leurs propres actifs ?
Des projets ultérieurs pourraient créer des forks d'Hyperliquid, mais ils ne parviendront pas à gagner la confiance du public, et encore moins à exploiter son immense liquidité. 2025 pourrait néanmoins s'avérer une année fructueuse pour Hyperliquid si le marché reste favorable.
12. Ondo (ONDO)
La tokenisation des actifs réels est un sujet brûlant, tout comme l'évolution du cadre juridique. Depuis de nombreuses années, le développement s'est principalement concentré sur la tokenisation des obligations d'État, qui ne représente qu'une infime partie des actifs du monde réel. L'immobilier, les valeurs mobilières, le crédit privé, les matières premières et bien d'autres catégories de produits attendent encore leur tokenisation.
Ondo Finance (ONDO) est un projet de premier plan dans le domaine de la tokenisation d'obligations d'État et compte parmi ses partenaires de nombreuses grandes entreprises traditionnelles telles que BlackRock, Franklin Templeton et Wellington Management. La valeur totale des actifs tokenisés d'Ondo figure constamment parmi les plus élevées, avec une valeur actuelle d'environ 678 millions de dollars.
Valeur des actifs tokenisés des protocoles. Source : RWA.xyz (16 février 2025)
Outre sa gamme de produits liés aux jetons d'obligations d'État, Ondo a récemment annoncé une feuille de route de développement pour deux autres produits stratégiques : Ondo Global Markets et Ondo Chain.
Ondo Global Markets est une plateforme permettant le trading 24h/24 et 7j/7 d'actifs tokenisés tels que les obligations, les actions et les ETF à l'échelle mondiale. Ondo Chain, quant à elle, est un réseau de couche 1 conçu pour optimiser la gestion de ces classes d'actifs. Outre une expérience utilisateur fluide, Ondo Chain intègre un mécanisme d'accès public et sécurisé, offrant aux organisations un niveau élevé de contrôle et de sécurité afin de garantir leur conformité aux réglementations en vigueur.
Un portefeuille de produits solide, associé à un flux de travail rigoureux, au respect des obligations légales et à un vaste réseau de partenaires, donnera l'impulsion nécessaire à la croissance d'Ondo Finance en 2025 et au-delà.
Calendrier de déblocage des jetons Ondo Finance. Source : CryptoRank (16 février 2025)
Il convient également de noter que seulement 33,9 % des jetons ONDO sont actuellement débloqués, et qu'il y aura de nombreuses autres phases de déblocage importantes d'ici à 2029.
Outre Ondo Finance, le secteur RWA comprend également de nombreux autres noms notables tels que : Mantra (OM), Realio Network (RIO), Centrifuge (CFG), Goldfinch (GFI), Maple (MPL) et Backed Finance.
13. Virtuel (VIRTUEL)
Virtuals Protocol (VIRTUAL) est l'infrastructure et la plateforme de lancement des agents d'IA. De fin 2024 à début 2025, Virtuals a connu une forte croissance, menant la vague des agents, le token VIRTUAL atteignant une capitalisation boursière maximale de 4,6 milliards de dollars.
Avec les ordinaux/inscriptions et les memecoins, les agents IA constituent l'une des tendances majeures du marché. Malgré des périodes de croissance rapide suivies de ralentissements, l'IA en général, et les agents IA en particulier, présentent toujours un potentiel d'application considérable.
Décembre est une période de croissance explosive du nombre d'agents déployés sur les serveurs virtuels. Source : Dune (17 février 2025)
Indéniablement, au même titre que la robotique et la blockchain, l'IA est l'une des technologies qui transforment le monde. Elle révolutionne notre approche des applications et même notre quotidien.
Après avoir fait sensation sur le réseau Base, Virtuals a récemment étendu ses activités à l'écosystème Solana. Parallèlement, 1 % des frais de transaction seront convertis en jetons SOL pour constituer un fonds de réserve stratégique à long terme.
On peut considérer cela comme une décision stratégique de la part de Virtuals, car le projet peut ainsi accéder au segment de marché le plus liquide actuellement. On suppose que si Virtuals avait été lancé sur Solana dès le départ, son succès aurait probablement été bien plus important.
Outre Virtual Protocol, il existe plusieurs autres noms notables dans ce domaine.
Ai16z (AI16Z) est le premier projet déployé sur la plateforme dao.fun, soutenu par Marc Andreessen, fondateur du fonds d'investissement a16z. Initialement conçu comme un projet utilisant l'IA pour la gestion d'investissements, il a ensuite évolué vers une infrastructure d'IA appelée Eliza. Ce framework est devenu le plus populaire du marché crypto actuel. En 2025, le projet a annoncé le lancement de sa plateforme de lancement, puis d'une blockchain de couche 1 pour l'AGI (Intelligence Artificielle Générale).

Griffiain est un autre projet opérant sur le réseau Solana. Griffiain propose des solutions interactives on-chain grâce à l'IA. Auparavant, les utilisateurs devaient naviguer dans des interfaces complexes pour passer des ordres d'achat et de vente ; Griffiain transforme ces commandes en langage naturel, permettant ainsi aux utilisateurs de simplement les exécuter. Ce modèle DeFAI gagne en popularité auprès de nombreuses organisations.
Globalement, l'IA sera une tendance marquante en 2025 et à long terme, mais elle pourrait avoir besoin de beaucoup de temps pour se remettre du récent ralentissement.
14. Monde (WLD)
Nous ne cessons de vanter les mérites de l'IA, oubliant ses aspects négatifs. À mesure que l'IA se développe, la frontière entre humains et machines s'estompe.
Pensez-vous qu'un avenir où l'intelligence artificielle nous empêchera de distinguer les humains des robots soit possible, ou pire encore, que le monde soit dominé par les robots ? Inutile d'imaginer cela : il y a 41 ans, le réalisateur James Cameron l'a décrit avec une précision saisissante dans le film Terminator. Terminator raconte l'histoire de la guerre entre les humains et Skynet, une intelligence artificielle surpuissante devenue consciente d'elle-même.
Affiche du film Terminator 1984
Sam Altman est le créateur d'OpenAI, l'intelligence artificielle la plus puissante et la plus populaire actuellement disponible. Mieux que quiconque, il comprend les dangers et l'imprévisibilité de l'IA ; c'est pourquoi il a également créé World, un outil « anti-IA ».
World (WLD) (anciennement Worldcoin) est un projet qui vérifie l'identité grâce à la technologie biométrique, et plus précisément par la reconnaissance de l'iris. Parmi les méthodes d'authentification biométriques actuellement répandues, telles que les empreintes digitales et la reconnaissance faciale, la reconnaissance de l'iris est sans doute la plus fiable et la moins susceptible d'être confondue ou falsifiée par l'IA. De plus, la nécessité d'utiliser un appareil spécialisé comme l'Orb pour la numérisation renforce encore la sécurité.
État opérationnel mondial (17 février 2025)
Malgré d'importantes préoccupations liées à la protection de la vie privée dans de nombreux pays, le système d'identité décentralisée (DID) de World poursuit son expansion. Environ 200 000 nouveaux comptes sont créés chaque semaine, portant à près de 11 millions le nombre total de personnes ayant subi un scan rétinien dans 160 pays. Bien que ce chiffre soit relativement modeste par rapport à la population mondiale de 8 milliards d'habitants, le potentiel de croissance de World reste considérable.
Outre le système de vérification d'identité World ID et l'application d'accès à l'écosystème World App, World propose également deux autres produits : Worldcoin et World Chain.
Worldcoin (WLD) est la monnaie principale de l'écosystème ; elle sert à attirer de nouveaux utilisateurs en les récompensant après vérification. WLD sert également de moyen de paiement et d'outil de gouvernance du réseau.
World Chain est un réseau blockchain de couche 2 construit sur la plateforme OP Stack d'Optimism, visant à améliorer la rapidité et l'efficacité de la vérification d'identité. Cependant, à l'annonce de cette nouvelle, la communauté a réagi de manière opposée, espérant peut-être que, compte tenu du statut de World Chain, un réseau de couche 1 spécifiquement destiné aux utilisateurs aurait dû être développé plutôt qu'un réseau de couche 2.
En résumé, la preuve de l'intervention humaine est primordiale dans le contexte de l'adoption massive de l'IA, et World est actuellement le projet phare dans ce domaine, avec un avenir incroyablement prometteur.
Compte tenu de son applicabilité et de son potentiel de développement, le projet World's Landing (WLD) présente de nombreux défis du point de vue de l'investissement. WLD mérite à juste titre le titre de pionnier des projets à faible capitalisation et à forte valeur de développement future (FDV). Initialement, le projet n'a libéré que 5,22 % de son offre totale, ce qui a porté sa valeur de FDV à 119 milliards de dollars à un moment donné. Actuellement, WLD a libéré environ 27 % de son offre totale, le reste devant être libéré progressivement d'ici fin 2038.
Calendrier de déblocage des jetons WLD. Source : CryptoRank (17 février 2025)
15. Optimisme (OP)
Optimism (OP), également connu sous le nom d'OP Mainnet, est un projet qui fait évoluer le réseau Ethereum grâce à la solution Optimistic Rollup. Ce modèle offre une vitesse élevée, un faible coût et, surtout, une compatibilité totale avec le système EVM existant. Les développeurs peuvent ainsi migrer leurs applications vers la couche 2 en un temps record ; cette simplicité fait d'Optimism Rollup un choix populaire pour de nombreux projets.
Face à la fragmentation de l'écosystème Ethereum due à la multiplication des blockchains de couche 2, Optimism a pris une initiative stratégique pour unifier la Superchain. Le lancement du standard SuperchainERC20 garantit une expérience utilisateur fluide sur toutes les chaînes de l'écosystème.

SuperchainERC20 est une norme de jeton qui permet des transactions inter-chaînes rapides et sécurisées sans avoir besoin de jetons enveloppés ni de plusieurs pools de barres sur différentes chaînes, optimisant ainsi l'efficacité et réduisant les coûts.
Par ailleurs, le fait qu'il soit « fabriqué aux États-Unis » constitue également un petit avantage pour Optimism ; de grandes organisations basées aux États-Unis comme Base, World, Kraken et Uniswap choisissent toutes la pile OP comme outil de développement de produits.
Au sein de l'écosystème Superchain, outre les projets phares et établis mentionnés ci-dessus, nous assistons au développement rapide de plusieurs autres acteurs. Parmi eux, Ancient8, une plateforme de couche 2 dédiée aux jeux, connaît une croissance impressionnante.
Ancient8 (A8) est une architecture de couche 2 basée sur OP Stack d'Optimism, un réseau conçu pour optimiser les applications de jeux. Au-delà de la simple infrastructure technique, le projet comprend un écosystème accompagnant les studios de jeux, du développement produit à la commercialisation.
Le nombre de comptes et de transactions augmente régulièrement sur Ancient8 (17 février 2025).
Outre une multitude de jeux de haute qualité actuellement en développement tels que Stellar Forger, Zone Nine et Onchain Clash, l'écosystème a également vu l'émergence d'autres composantes telles que Very.Fun (une plateforme de lancement de mèmes similaire à pump.fun mais avec la norme SuperchainERC20) et Kaori Intelligence (le premier projet de plateforme d'IA sous Superchain).
De plus, à la fin de l'année dernière, Ancient8 a également reçu une subvention de 500 000 jetons OP du programme OP Grant d'Optimism, ce qui laisse présager que 2025 sera une année très prometteuse pour le projet et l'écosystème Ancient8 en général.
16. Protocole Bio (BIO)
La DeSci (science décentralisée) est un terme relativement nouveau sur le marché des cryptomonnaies, apparu début 2023 mais qui n'a attiré l'attention que récemment.
DeSci – Science décentralisée – est un modèle qui utilise la technologie blockchain pour résoudre les problèmes inhérents à la recherche scientifique traditionnelle, tels que les droits de propriété intellectuelle, le partage des données et l'équité et la transparence du financement. DeSci encourage la participation communautaire, permettant aux utilisateurs de contribuer directement aux découvertes scientifiques, de les financer et d'en bénéficier.
Cette tendance a des implications importantes pour le développement sociétal et reçoit le soutien de nombreuses personnalités importantes du secteur, notamment Changpeng Zhao (CZ - fondateur de Binance), Brian Armstrong (PDG de Coinbase) et Vitalik Buterin (co-fondateur d'Ethereum).
Bio Protocol est un projet pionnier dans le domaine de la science décentralisée, axé sur la biotechnologie. Bien plus qu'une simple plateforme de financement participatif, Bio Protocol ambitionne de devenir un écosystème complet, englobant l'incubation, la gestion et le développement de projets, ainsi que la mise à disposition de ressources et d'outils pour faciliter leur entrée dans l'univers décentralisé. Bio Protocol est également le premier projet DeSci à avoir bénéficié d'investissements de Binance Labs et de CZ.

Bien qu'encore en phase de développement, l'équipe DeSci possède un potentiel énorme pour transformer les modèles de recherche et le partage des connaissances. Grâce à une participation croissante de la communauté, des scientifiques et des investisseurs, DeSci promet d'inaugurer une nouvelle ère scientifique où connaissances et innovations seront partagées.
Globalement, si la tendance DeSci s'emballe prochainement, les projets novateurs comme Bio en bénéficieront. Le token de ce projet, BIO, est encore en phase de consolidation après son lancement sur plusieurs plateformes d'échange majeures. Compte tenu des perspectives d'inflation importante dans les années à venir, il est conseillé d'y réfléchir attentivement avant tout investissement.
Le groupe DeSci comprend également d'autres noms notables tels que Research Hub (RSC) et Pump.Science.
17. Protocole Story (IP)
Dans le monde moderne d'aujourd'hui, aux côtés des classes d'actifs classiques comme les devises, l'or et l'immobilier, il existe une autre catégorie d'actifs vaste mais souvent négligée : la propriété intellectuelle.
En effet, selon un rapport de l'Office américain des brevets et des marques (USPTO), les industries basées sur la propriété intellectuelle représentaient 41 % de l'activité économique du pays, soit l'équivalent de 7 800 milliards de dollars, et fournissaient également 44 % du total des emplois américains en 2019.
La propriété intellectuelle est omniprésente autour de nous.
Malgré son importance sur le marché, ce secteur reste largement cantonné aux grandes entreprises en raison de diverses limitations, notamment des problèmes juridiques et la complexité des procédures d'enregistrement et de mise en œuvre. Les fondateurs de Story Protocol ont rapidement identifié ce problème et ont entrepris de développer une infrastructure blockchain dédiée à la propriété intellectuelle afin d'y remédier.
Story Protocol (IP) est un réseau blockchain de couche 1 optimisé pour la propriété intellectuelle. Son objectif est de modulariser la propriété intellectuelle, la rendant programmable, sous licence et réutilisable, tout en permettant aux propriétaires de percevoir des redevances. De plus, la tokenisation dissocie la propriété et les droits commerciaux, ouvrant la voie à une économie IPFi dédiée à la propriété intellectuelle.
Levées de fonds de Story Protocol. Source : CryptoRank (18 février 2025)
Story Protocol était également l'un des projets qui ont levé un montant important de capitaux en 2024, totalisant 134 millions de dollars à travers plusieurs tours de financement avec la participation de plusieurs fonds bien connus tels que a16z, Polychain et Hashed.
La propriété intellectuelle n'est pas un sujet nouveau dans l'industrie de la blockchain, mais aucune solution complète n'a encore permis de faciliter la circulation de ces actifs au sein de l'économie crypto. Story Protocol fait figure de pionnier en s'attaquant à ce problème. Bien que le réseau soit opérationnel et que les jetons IP soient listés, il faudra du temps avant qu'ils ne soient largement adoptés par la communauté et que leur applicabilité ne soit démontrée. Avec ses stratégies d'expansion prévues pour 2025, nous espérons voir émerger une économie IPfi dynamique, propulsée par Story Protocol.
18. Ethervista (VISTA)
Ethervista (VISTA) est un échange décentralisé (DEX) qui combine une plateforme d'émission de memecoins sur Ethereum.

Ethervista a fait sensation fin 2024 en provoquant une flambée soudaine des prix du gaz grâce à l'essor des cryptomonnaies humoristiques sur la plateforme ; cependant, avec le déclin du jeton VISTA, l'écosystème tout entier s'est progressivement refroidi.
Ethervista, une plateforme d'échange décentralisée (DEX) relativement récente, a compris qu'elle ne pourrait rivaliser avec des géants comme Uniswap sans se différencier. C'est pourquoi le projet a repensé son produit et lancé un modèle AMM entièrement nouveau.
Ce projet souligne que les AMM traditionnels sont confrontés à un défi majeur : l’absence de mécanismes incitant les projets crypto à long terme. Ces projets ont souvent tendance à se concentrer sur les fluctuations de prix, ce qui peut entraîner des ventes clandestines de jetons ou des retraits de liquidités rapides. De même, pour les fournisseurs de liquidités, les incitations sont insuffisantes pour les fidéliser sur le long terme.
Ethervista a ensuite introduit un nouveau modèle AMM, ou plus précisément, un nouveau mécanisme de collecte et de distribution des frais de transaction afin de préserver les intérêts du projet et des fournisseurs de liquidités. Au lieu de percevoir des frais de transaction basés sur la paire de liquidités des tokens A/B, Ethervista perçoit des frais fixes en ETH. Les utilisateurs paient des frais en ETH par transaction, lesquels sont ensuite redistribués à l'équipe du projet et aux fournisseurs de liquidités.
Ce mécanisme contribue à stabiliser les revenus et encourage le projet à générer un volume de transactions plus important afin de percevoir davantage de commissions. Plus le projet est durable et plus le nombre de transactions réalisées est élevé, plus les commissions perçues sont importantes.
Le deuxième produit proposé par Ethervista est Etherfun, une plateforme d'émission de meme coin qui fonctionne de manière similaire à pump.fun, mais qui diffère en ce que les paires de trading sont ensuite échangées sur Ethervista au lieu d'Uniswap.
L'idée est intéressante, mais les frais de gaz exorbitants constituent un obstacle majeur au développement des plateformes de « meme coin » sur Ethereum. Alors que les utilisateurs peuvent créer un meme coin à un coût quasi nul sur Solana, BNB ou d'autres réseaux de couche 2, les frais de gaz d'Ethereum les en empêchent. Aux heures de pointe, chaque transaction peut coûter plusieurs centaines de dollars. Cet obstacle rend les meme coins sur Ethereum inadaptés aux débutants ; c'est un terrain de jeu réservé aux équipes professionnelles.
En théorie, c'est le cas, mais le marché des cryptomonnaies est par nature imprévisible. Si des cryptomonnaies à la mode comme celles-ci voient leur valeur multipliée par des milliers, ou si un phénomène viral se développe, tout le monde se précipitera sur le mouvement.
Ethervista a récemment annoncé un partenariat avec Ambient AGI pour faire d'Etherfun une plateforme de lancement pour les agents d'IA sur Ethereum. Cette initiative est prometteuse, car les agents d'IA sont attractifs et difficiles à exploiter. Attirer des développeurs pourrait donc revitaliser cet écosystème prochainement. Le hic ? Le projet arrive trop tard, car l'engouement pour les agents d'IA a diminué ces derniers mois.
La tokenomics est un atout majeur du projet. Contrairement à la plupart des cryptomonnaies technologiques du marché, Ethervista a opté pour une méthode de lancement équitable pour tous les tokens VISTA. De plus, les frais de transaction servent à racheter et à détruire des VISTA, garantissant ainsi que le token n'évolue que dans un seul sens : la déflation. Au 16 janvier 2025, 3,87 % de l'offre totale avait été détruite.
État d'avancement de la destruction des jetons VISTA. Source : Dune (18 février 2025)
19. Météore
Ce serait une erreur de ne pas inclure Meteora dans la liste des projets remarquables de 2025. Parallèlement à l'essor de l'écosystème Solana, Meteora s'est constamment classé parmi les protocoles les plus rentables.
En moyenne, le projet génère environ 50 à 100 millions de dollars de frais de transaction par semaine. Avec un volume d'échanges total dépassant 150 milliards de dollars, il rapporte 870 millions de dollars de frais. Il est arrivé que les frais de transaction hebdomadaires sur Meteora dépassent ceux du protocole du stablecoin USDT.
Classement des frais de transaction du mois dernier. Source : DefiLlama (19 février 2025)
Raydium est la plateforme sur laquelle pump.fun ajoute des liquidités après le lancement d'une cryptomonnaie, tandis que Meteora est celle où les fournisseurs de liquidités perçoivent la plus grande part des frais de transaction. Même le président américain Donald Trump a choisi Meteora pour fournir des liquidités au mème TRUMP. Pourquoi ? Examinons rapidement son fonctionnement.
Meteora (anciennement Mercurial) est une plateforme fournissant des solutions de liquidité au sein de l'écosystème Solana, et l'équipe de développement du projet est également celle qui est à l'origine de la populaire plateforme d'échange Jupiter.
Le produit qui distingue Meteora est son système de teneur de marché à liquidité dynamique (DLMM). Contrairement aux autres DEX du marché qui utilisent le modèle de courbe x*y=k pour leurs mécanismes de tarification, Meteora utilise un système de classes. Chaque classe représente une fourchette de prix et est remplie par une paire de teneurs de marché fonctionnant selon la formule x+y=k.
Comparaison entre DLMM et CLMM. Source : Meteora
Voici ce qui est intéressant avec ce modèle de compartimentage : contrairement aux AMM classiques, où la paire de jetons X/Y est allouée dans une fourchette de prix (pour les CLMM) ou sur toute la courbe de prix (dans le modèle traditionnel), les DLMM sont toujours contenus dans un seul compartiment. Les compartiments situés à gauche du compartiment actif contiennent uniquement des jetons Y (représentant une demande à la vente), et ceux situés à droite contiennent uniquement des jetons X (représentant une demande à l’achat).
Répartir les jetons dans les compartiments DLMM.
Ainsi, Meteora contribue à une distribution très poussée de la liquidité au sein de la plage de prix active (la fourchette où se concentrent les transactions), minimisant ainsi le slippage pour les utilisateurs. D'après l'annonce du projet, la profondeur de liquidité atteinte est même supérieure à celle du modèle CLMM d'Uniswap.
De plus, un mécanisme de frais dynamiques a été mis en place afin de renforcer la stabilité des prix et de protéger les fournisseurs de liquidités contre les pertes impermanentes et l'arbitrage. Les frais de transaction sur Meteora comprennent des frais fixes fixés par le fournisseur de liquidités et des frais dynamiques indexés sur la volatilité du marché. Ces frais augmentent en cas de fortes fluctuations de prix et diminuent lorsque le marché se stabilise.
Meteora propose également de nombreux autres produits pour répondre pleinement aux besoins des utilisateurs, tels que les pools AMM dynamiques, les coffres-forts dynamiques et les pools stables multi-jetons.
Globalement, Meteora est un écosystème DeFi riche en innovations technologiques qui a démontré sa grande applicabilité. Au vu de ses performances, du calendrier de lancement de ses tokens et même des polémiques qui l'entourent, Meteora est un projet prometteur pour l'avenir.
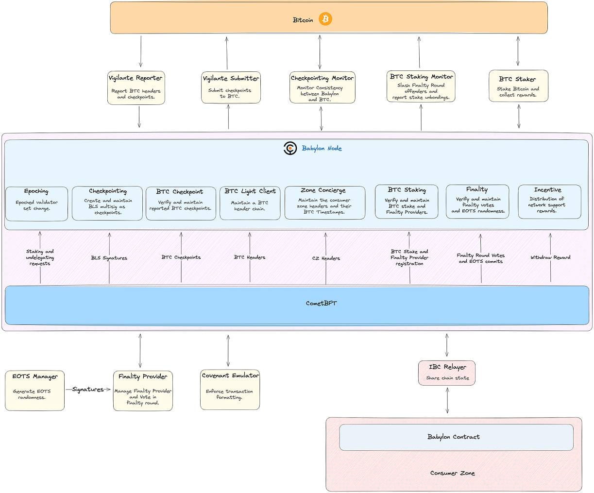
20. Babylon
Comme chacun sait, Bitcoin est la cryptomonnaie la plus décentralisée et la plus sécurisée. Son modèle de preuve de travail, qui exploite la puissance de calcul et un code source très simple, a permis d'éliminer la plupart des formes d'attaques réseau.
Consciente du potentiel de cette sécurité ultime, l'équipe de développement de Babylon a créé une couche de défense pour les autres réseaux blockchain basés sur Bitcoin.
Tout d'abord, Babylon est une blockchain de couche 1 construite sur CosmosSDK, dont l'objectif est de créer une couche d'authentification pour les blockchains connectées. Les deux principaux composants de Babylon sont :
Horodatage Bitcoin : permet à d’autres chaînes de créer et de vérifier des points de contrôle sur Bitcoin.
Le staking de Bitcoin permet aux détenteurs de Bitcoin de participer au processus de sécurité et de génération de profits d'autres réseaux en immobilisant leurs BTC.
Le modèle opérationnel de Babylone
En résumé, pour expliquer son mécanisme, Babylon agit comme une couche intermédiaire entre Bitcoin et les blockchains tierces qui nécessitent une sécurité renforcée.
Le système d'horodatage Bitcoin de Babylon permet aux blockchains tierces de créer des points de contrôle, lesquels sont ensuite stockés sur le réseau Bitcoin afin de garantir l'immuabilité. En cas de vérification, Babylon récupère ces points de contrôle et les renvoie à la blockchain tierce pour comparaison.
Les détenteurs de bitcoins agissent en tant que validateurs, immobilisant leurs bitcoins sur Babylon pour percevoir des revenus liés à la validation. Ces bitcoins immobilisés servent de garantie ; tout comportement contraire à l'éthique des validateurs est sanctionné. Ce mécanisme est appelé « incitations économiques pour renforcer la sécurité ».
Le réseau Bitcoin Secured Networks de Babylon a lancé son réseau principal et a reçu plus de 55 823 mises de BTC, soit l'équivalent de 5,34 milliards de dollars.
Dans un contexte où les actifs sur le réseau Bitcoin sont quasiment immobiles et ne peuvent générer de rendements sûrs qu'en attendant une hausse des prix, Babylon représente une bouée de sauvetage opportune. Outre son rôle de couche de sécurité pour les autres réseaux blockchain, ce projet offre également une source de revenus passifs aux détenteurs de BTC.
Babylon figurait également parmi les projets ayant levé des capitaux importants l'année dernière, pour un total de 96 millions de dollars, et la liste comprenait de nombreux grands noms tels que Paradigm et YZi Labs (anciennement Binance Labs).
Globalement, je suis très optimiste quant à Babylon, mais j'espère que le projet ne sera pas surévalué lors de sa prochaine introduction en bourse.
Outre Babylon, l'écosystème Bitcoin comprend également plusieurs autres noms notables tels que : Stacks (STX), Fractal Bitcoin (FB), RSK Infrastructure Framework (RIF) et BOB.
21. Monade
L'exécution parallèle est l'objectif principal de toutes les blockchains de nouvelle génération. Face à l'afflux croissant d'utilisateurs, la vitesse et la scalabilité sont des facteurs clés pour garantir la pérennité du réseau.
Les modèles de traitement séquentiel, comme ceux des anciennes blockchains, ont montré des lacunes dans leur incapacité à gérer de gros volumes de trafic ; par conséquent, l'exécution parallèle devient une solution recherchée par de nombreuses parties.
Il serait plus simple pour les projets de créer une blockchain entièrement nouvelle, mais la conception d'un système de traitement de transactions parallèles compatible avec l'EVM est relativement complexe en raison de la nature séquentielle de la machine virtuelle EVM. C'est pourquoi peu de projets ont réussi à implémenter l'EVM parallèle au fil des ans. Monad fait partie des projets pionniers, aux côtés de Sie.

Monad utilise la technique du pipeline, décomposant les tâches en étapes consécutives permettant le traitement parallèle de plusieurs ensembles de tâches simultanément. La documentation de Monad donne un exemple : à l’instar d’une opération de lessive qui comprend le lavage, le séchage, le pliage et le rangement du premier linge avant de lancer le second, le traitement du second linge peut se poursuivre immédiatement après que le premier a été placé dans le sèche-linge.
Comment fonctionne la monade
De plus, grâce à diverses autres optimisations telles que MonadBFT, MonadDb, Shared Mempool et Deferred Execution, Monad atteint des résultats de traitement parallèle à des vitesses allant jusqu'à 10 000 TPS.
Monad a levé 244 millions de dollars auprès de plusieurs grands fonds d'investissement du marché, ce qui en fait l'un des projets blockchain les plus financés de 2024.
Le projet a lancé son réseau de test le 19 février ; vous pouvez donc le rejoindre pour le découvrir et tenter de recevoir des airdrops. Parallel EVM et Monad sont deux mots-clés très importants en 2025.
22. Réseau de particules
Tout au long de cette série d'articles, j'ai évoqué à plusieurs reprises les problèmes de fragmentation de la liquidité et de fragmentation des utilisateurs, tout en soulignant que l'expérience utilisateur est essentielle à l'adoption généralisée de la blockchain et des cryptomonnaies.
Parmi toutes les solutions actuellement en développement, l'abstraction de chaîne peut être considérée comme la solution ultime à ce problème. Ce concept vise à simplifier l'interaction des utilisateurs avec différentes blockchains, offrant ainsi une expérience « sans blockchain ». Au lieu d'effectuer des opérations complexes telles que le transfert d'actifs entre chaînes, la gestion de plusieurs types de jetons de gaz ou le changement de réseau, l'abstraction de chaîne permet aux utilisateurs d'interagir avec des applications décentralisées via une interface unique, sans nécessiter de connaissances techniques approfondies. L'expérience Web3 s'en trouve ainsi rendue plus accessible et plus pratique.
Le problème de la fragmentation du Web3
De même, lorsque vous utilisez des applications bancaires ou de portefeuille électronique populaires, savez-vous si elles sont hébergées sur des serveurs AWS, Google Cloud ou dans un centre de données privé ? Devez-vous vous soucier du réseau utilisé pour vous connecter à l’application (Viettel ou FPT) ? En bref, l’abstraction de la chaîne permet aux utilisateurs de se concentrer uniquement sur les fonctionnalités de l’application, sans avoir besoin de connaître son infrastructure sous-jacente.
Particle Network est une solution de référence dans ce domaine, offrant un ensemble d'outils permettant aux développeurs d'applications de s'affranchir de la dépendance à une seule blockchain. Ainsi, les développeurs peuvent se concentrer sur le développement des fonctionnalités de leur produit, tandis que les utilisateurs peuvent utiliser l'application indépendamment de leur solde ou de leur connexion à une blockchain.
Modèle d'abstraction de chaîne modulaire d'un réseau de particules
Particle Network a finalisé le lancement du compte universel et de la plateforme d'échange UniversalX. La chaîne Particle Chain sera bientôt disponible. Le projet met également en place un programme de points de récompense avec des airdrops ; vous pouvez créer un compte et en faire l'expérience ici.
En tant qu'élément crucial du marché des cryptomonnaies et soutenu par des acteurs majeurs comme YZi Labs (Binance Labs), Animoca Brands et The Spartan Group, 2025 sera une année importante et remarquable pour Particle Network.
23. pompe.fun
On peut affirmer sans exagérer que pump.fun a contribué à plus de 50 % de la croissance de l'écosystème Solana. Au total, 7,8 millions de tokens ont été créés via cette plateforme, avec des volumes d'échanges hebdomadaires oscillant entre 1 et 2 milliards de dollars, générant à ce jour un chiffre d'affaires total de 561 millions de dollars.


Il est à noter que plusieurs sources ont récemment indiqué que pump.fun lancera son propre token, probablement en 2025. Pump.fun procédera donc à une offre publique via une vente aux enchères à la hollandaise. Le projet serait en contact avec des plateformes d'échange afin de négocier un partenariat.
Grâce à sa position parmi les 10 plateformes les plus performantes du marché, les utilisateurs de PumpFun sont susceptibles de recevoir de nombreux airdrops. De manière générale, le listing sera un événement majeur très attendu par les utilisateurs de PumpFun et de Solana en 2025.
24. OpenSea
Parmi les géants du marché des cryptomonnaies qui devraient lancer des tokens tels que Metamask, OpenSea et Phantom, OpenSea est le premier projet à le faire.
Autrefois leader du marché des NFT, dominant le secteur du trading de NFT pendant de nombreuses années avant de perdre des parts de marché, la jeune plateforme Blur a démontré à son prédécesseur le véritable pouvoir des tokens.
Avec un produit relativement moderne et une stratégie de « point farming », le volume d'échanges sur Blur a largement dépassé celui d'OpenSea depuis début 2023. Malgré les améliorations apportées par OpenSea Pro, cela reste insuffisant.
Volume des transactions sur les plateformes. Source : DefiLlama (18 février 2025)
Par la suite, outre Blur, le projet a continué de perdre des parts de marché au profit de Magic Eden, une plateforme d'échange spécialisée dans l'écosystème Solana. À un moment donné, le PDG d'OpenSea a même déclaré être prêt à accepter des offres de rachat.
Après une longue période de silence, OpenSea a lancé OS2 le 13 février 2025 au soir. Cette version, entièrement améliorée par rapport à la précédente, prend en charge les transactions multichaînes sur 14 blockchains, dont Flow, ApeChain, Soneium et Berachain. De plus, la nouvelle plateforme réduit les frais de transaction à 0,5 % et offre des swaps gratuits pendant sa période de lancement. Enfin, et c'est un point important, le token SEA est en préparation pour son lancement.
OS2 intégrait un système d'accumulation d'XP basé sur les transactions des utilisateurs. À l'instar de Blur, les joueurs se précipitaient pour accumuler des points et ainsi augmenter leurs gains. Ce système est actuellement suspendu suite aux critiques des utilisateurs concernant des opérations de « wash trading ».
Le lancement du token est un événement marquant pour le géant OpenSea. OpenSea parviendra-t-il à reconquérir et à conserver sa place de leader des plateformes d'échange de NFT après cette étape ? Réponse en 2025.
25. Polymarket
Polymarket est une plateforme de marché de prédiction décentralisée fonctionnant sur Polygon, où les utilisateurs peuvent parier sur l'issue d'événements futurs dans divers domaines. Si la prédiction est correcte, les participants réalisent un profit ; en revanche, ils perdent leur mise si la prédiction est erronée.
Polymarket est salué comme le produit le mieux adapté au marché des cryptomonnaies, car son succès repose entièrement sur les besoins réels des utilisateurs, et non sur la manipulation des prix ou des stratégies marketing coûteuses.

Valeur totale et volume d'échanges de Polymarket. Source : DefiLlama (18 février 2025)
Le total des actifs bloqués sur Polymarket a atteint à un moment donné plus de 500 millions de dollars, avec un volume de transactions quotidien moyen de 30 à 50 millions de dollars.
Après avoir levé 74 millions de dollars auprès de fonds majeurs tels que Polychain, Dragonfly et Vitalik Buterin, le projet a exprimé son désir de lever 50 millions de dollars supplémentaires, laissant entendre le lancement de son propre jeton.
Le message est apparu sur le site web de Polymarket, laissant entendre la possibilité d'un futur airdrop.
Malgré les nombreux obstacles juridiques rencontrés suite à la récente élection présidentielle américaine, Polymarket demeure un projet extrêmement prometteur. Le besoin de prédiction et de paris existe depuis des millénaires, et l'application de la technologie blockchain à ce domaine permettra d'accroître la transparence et l'autonomie du système.
Polymarket et son jeton seront des informations importantes à suivre en 2025.
Complémentaire : Réseau Pi
Le dernier projet que je souhaite mentionner, et qui ne figure pas sur cette liste, est Pi Network, qui est peut-être le projet le plus controversé de la communauté crypto, non seulement récemment, mais depuis de nombreuses années.
Il est indéniable que, d'une manière presque miraculeuse, Pi Network possède une communauté plus fidèle et fanatique que XRP ou Cardano.
Le mécanisme de minage, ou plutôt le principe de jeu, de Raspberry Pi est extrêmement simple : il suffit de télécharger l’application et de tapoter régulièrement l’icône en forme d’éclair. Mais c’est peut-être cette simplicité, qui rend Raspberry Pi accessible à tous. Avec le temps, cela devient une habitude, et comme ils ne veulent pas gâcher des années de travail, ils continuent de tapoter l’éclair, espérant décrocher le jackpot, puisqu’ils n’ont rien à perdre.
Pi Network figure également parmi les projets les plus performants, avec les communautés les plus actives dans la vie réelle, proposant des activités de team building, des fêtes, des tournées promotionnelles et même des chansons composées spécialement pour Pi afin d'exprimer leur fervent attachement.

Image extraite du clip vidéo : Pi Network, My Love
Mais la vérité est que la plupart des fans de Raspberry Pi connaissent mal la blockchain, et ceux qui la maîtrisent n'en possèdent souvent pas. Cela a engendré de nombreux débats par le passé, mais le Raspberry Pi a prouvé aux spécialistes des cryptomonnaies que la technologie ne fait pas tout ; c'est la communauté qui compte avant tout.
Après des années d'attente, les passionnés de Raspberry Pi sont enfin sur le point de récolter les fruits de leur travail. Les développeurs de Pi Network ont finalisé la construction de la blockchain Pi, une version basée sur Stellar. Le 20 février, le token PI sera listé sur plusieurs plateformes d'échange telles que OKX, Gate et même Binance si le soutien de la communauté est suffisant.
Si le phénomène du « tap-to-earn » sur Telegram, avec ses millions de bots, a pu dynamiser le marché et donner naissance à de nombreux projets valant des milliards de dollars, il n'y a aucune raison qu'un projet comptant des dizaines de millions d'utilisateurs prêts à effectuer une vérification d'identité (KYC) ne suscite pas l'intérêt. Pi Network sera un nom à suivre de près début 2025.
Conclusion
Nous avons donc passé en revue 25 projets notables en 2025. Bien que de nombreux défis subsistent, l'histoire a prouvé que plus un marché connaît de hauts et de bas, plus il se renforce et plus il continue de battre des records de performance.
Par ailleurs, il existe de nombreux autres projets remarquables que je ne connais pas ou que je n'ai pas inclus ; vous pouvez en discuter plus en détail dans la section des commentaires.
Veuillez noter que les projets mentionnés dans cet article sont présentés à titre informatif uniquement et ne constituent en aucun cas un conseil en investissement. Nous espérons que cet article vous sera utile dans vos recherches.


