Alors que la blockchain et la finance décentralisée (DeFi) se développent rapidement aujourd'hui, l'importance des données de marché est souvent sous-estimée. Cependant, sans des données opportunes, précises et fiables, aucun marché financier ne peut fonctionner efficacement. Les données de prix, les indices de volatilité, les volumes de transactions et les prix de référence des dérivés constituent les pierres angulaires sur lesquelles repose le fonctionnement du système financier. Pyth Network est justement basé sur ce besoin réel, devenant le représentant d'une nouvelle génération d'infrastructures de données décentralisées.
Dans les marchés financiers traditionnels, les données sont souvent contrôlées par quelques géants, tels que Bloomberg, Refinitiv, FactSet, etc., qui fournissent des services d'abonnement aux institutions, facturant des frais de licence valant des milliers, voire des millions de dollars par an. Ce modèle de « données oligopolistiques », bien qu'efficace dans le système financier Web2, semble inadapté au monde décentralisé de Web3. Web3 met l'accent sur l'ouverture, la transparence et la vérifiabilité, et les données doivent également suivre ces principes. L'émergence de Pyth Network est une réponse innovante à ce problème.

Première partie : La vision de Pyth : une révolution des données du marché de plus de 50 milliards de dollars
Pyth Network ne se limite pas à fournir des oracles de prix en temps réel pour le DeFi. Son ambition est de s'étendre à un secteur plus vaste du marché des données. Selon des estimations publiques, la taille du marché mondial des données financières dépasse déjà 50 milliards de dollars et croît rapidement. Les institutions dépendent quotidiennement des données du marché pour leurs opérations, leur gestion des risques et leur conformité. Or, ces données sont actuellement monopolisées par un petit nombre d'entreprises, au prix élevé et sans transparence.
Pyth souhaite briser cette situation grâce à un réseau décentralisé, en créant un écosystème de données du marché plus équitable et plus efficace. Son cœur réside dans :
Ouverture : tout le monde peut accéder aux données, et tout fournisseur de données peut contribuer.
Transparence : vérifiable sur la chaîne, garantissant l'intégrité et l'immuabilité des données.
Incitation : des incitations économiques aux contributeurs et aux consommateurs via le jeton PYTH.
À long terme, l'objectif de Pyth n'est pas seulement d'être la « couche de données » du DeFi, mais aussi un pont entre les TradFi et le Web3, progressivement remplaçant les fournisseurs de données traditionnels.

Deuxième phase : produits d'abonnement destinés aux institutions
La première étape de Pyth consiste à fournir des oracles de prix aux applications décentralisées (DEX, protocoles de prêt, plateformes de produits dérivés, etc.), une étape déjà mise en œuvre dans plusieurs écosystèmes. Cependant, ce qui permettra à Pyth de devenir un acteur central du secteur de 50 milliards de dollars, c'est la deuxième phase : les produits d'abonnement de niveau institutionnel.
À ce stade, Pyth lancera des services spécialisés de données destinés aux institutions. Par exemple :
Fournir un service d'abonnement aux prix avec une latence extrêmement faible et une précision extrême.
Fournir des données agrégées multi-chaîne aux exchanges et aux market makers.
Prendre en charge les entrées de données en temps réel pour les produits dérivés et les modèles de couverture des risques.
Fournir aux institutions traditionnelles une source de données conforme et traçable.
Ce design est similaire à un terminal Bloomberg pour le Web3, mais son avantage réside dans des sources de données plus décentralisées, plus transparentes et à coût réduit. En même temps, les utilisateurs institutionnels paient un abonnement pour accéder aux données, ce qui devient une source de revenus pour le DAO, tandis que les fournisseurs de données reçoivent des récompenses via le jeton $$PYTH ce qui permet de créer une boucle fermée entre l'utilisateur, le contributeur et le DAO.

Troisième partie : Adoption par les institutions : devenir une source fiable de données du marché
Pour les institutions, les données ne sont pas seulement « disponibles », mais surtout « fiables ». Une erreur de données peut entraîner des pertes colossales. Par conséquent, Pyth doit rivaliser avec les géants traditionnels en matière de qualité et de stabilité des données.
Les solutions de Pyth comprennent :
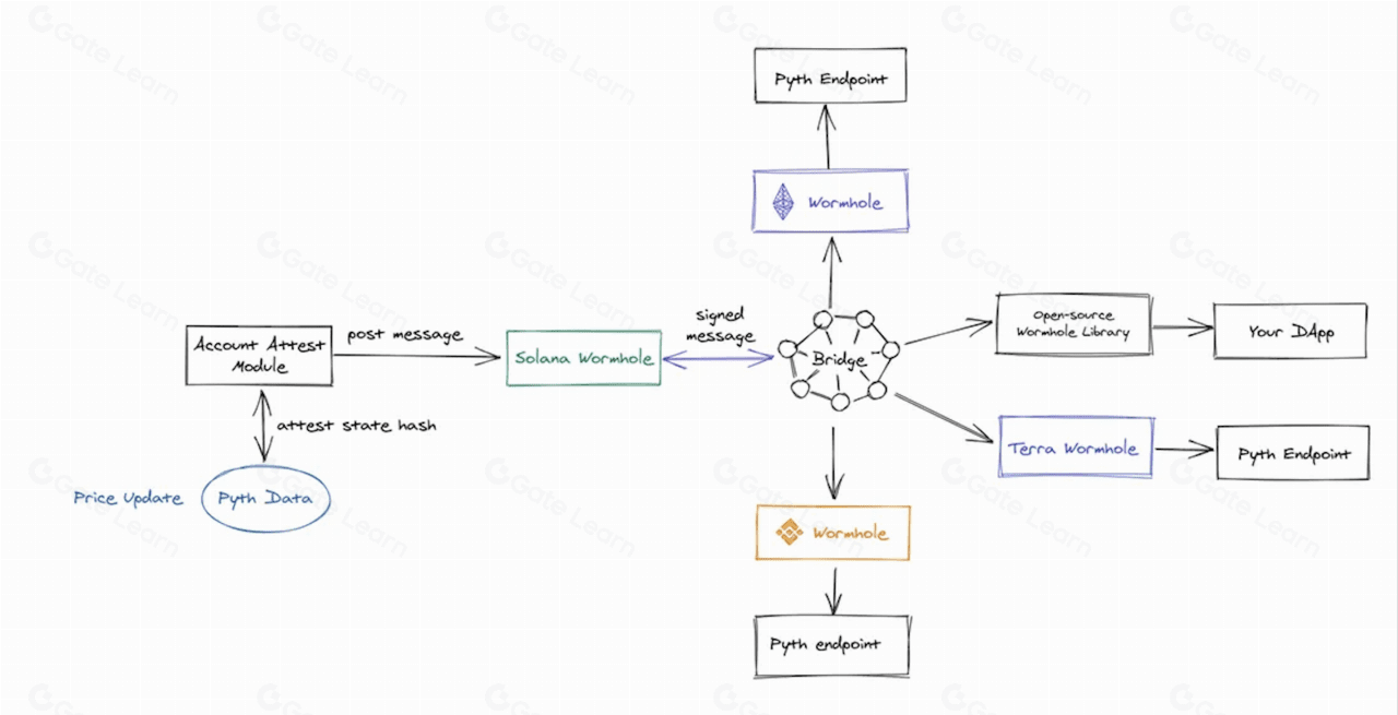
Agrégation de données multi-sources : contributions de centaines d'échanges, market makers et institutions financières.
Signature et vérification cryptographiques : garantir l'intégrité des données lors de leur transmission et de leur enregistrement sur la chaîne.
Distribution multi-chaîneActuellement, Pyth couvre déjà plus de 50 chaînes, devenant l'un des plus larges oracles de données dans l'écosystème multi-chaîne.
Grâce à cette approche, Pyth construit progressivement une réputation de « source complète de données du marché ». Dès que les institutions constatent que les données fournies par Pyth répondent à leurs besoins en transaction et en gestion des risques, le seuil d'adoption baisse rapidement.
Quatrième partie : le rôle central du jeton $PYTH
Dans ce système, PYTH n'est pas seulement un jeton de gouvernance, mais aussi l'outil central d'incitation au fonctionnement du réseau.
Pour les fournisseurs de données : obtenir des PYTH en fournissant des données de haute qualité et à faible latence.
Pour les abonnés/utilisateurs : payer en PYTH pour obtenir un service d'abonnement aux données, une partie des frais étant versée au trésor du DAO.
Pour les membres du DAO : détenir des PYTH pour participer à la gouvernance, décider de la répartition des données, des modèles d'incitation et de la direction future.
Captation de valeur : avec la croissance de la demande d'abonnement des institutions et des DeFi, les revenus du DAO augmentent, ce qui fait également augmenter la valeur des PYTH détenus.
Cela signifie que le jeton PYTH agit comme le « carburant » du réseau, similaire à l'ETH sur Ethereum. Avec l'expansion de l'écosystème Pyth, la fonctionnalité et la valeur du jeton augmenteront progressivement.

Cinquième partie : La vision à long terme de Pyth
La feuille de route de Pyth est clairement définie : il ne s'agit pas seulement de s'imposer dans le DeFi, mais aussi de devenir un acteur important dans le marché mondial des données. Avec l'entrée croissante des institutions financières dans le Web3, la demande de données fiables sur la chaîne augmentera exponentiellement. Si Pyth saisit cette opportunité, il pourrait devenir, dans les dix prochaines années, le « Bloomberg décentralisé ».
Les perspectives futures incluent :
Intégration avec l'IA et les grandes données pour des prévisions de données plus intelligentes.
Fournir des données plus complètes pour différents types d'actifs (actions, obligations, matières premières).
Intégration avec la réglementation et la conformité, devenant un pont de données pour les institutions traditionnelles entrant dans le Web3.
Permettre le partage transfrontalier des données et une gouvernance DAO internationale.
Sixième partie : Conclusion
L'ambition de Pyth Network est très ambitieuse : non seulement un oracle DeFi, mais une infrastructure de données d'une valeur de plusieurs centaines de milliards de dollars, ouverte au monde entier. Grâce à son modèle de revenus via le jeton PYTH et ses produits d'abonnement institutionnels, il construit progressivement un écosystème de données du marché ouvert, transparent et fiable.
(1) Pour les utilisateurs DeFi, Pyth est la pierre angulaire des échanges et des prêts
(2) Pour les institutions, Pyth est une alternative plus économique et plus transparente ;
(3) Pour les investisseurs, Pyth est un actif à fort potentiel de croissance à long terme.
Au cours des 60 prochains jours de création, nous continuerons d'explorer différentes dimensions de Pyth : du design produit à l'application institutionnelle, de l'économie des jetons à la feuille de route. Ce que nous voyons aujourd'hui n'est que le début, et l'avenir de Pyth pourrait bien être celui de l'ensemble du secteur des données financières.

