Bifrost mengambil langkah berarti ke depan dalam staking likuid dengan peluncuran vETH 3.0, dibangun di atas infrastruktur generasi berikutnya, SLPx 2.0. Dari sudut pandang kreator konten DeFi profesional, peningkatan ini lebih tentang perubahan yang tidak signifikan dan lebih tentang merancang ulang bagaimana likuiditas staking seharusnya bekerja di dunia multi rantai.
vETH 3.0 adalah token staking likuid multi rantai Bifrost untuk ETH, mendukung Ethereum, Layer 2 besar, dan Polkadot tanpa memerlukan pengguna untuk secara manual menjembatani aset. Ini kompatibel dengan ERC 4626, yang memudahkan integrasi ke dalam protokol pinjaman, AMM, dan aplikasi DeFi lainnya sebagai aset yang menghasilkan hasil standar. Desentralisasi validator ditingkatkan melalui Teknologi Validator Terdistribusi menggunakan Jaringan SSV, dan hasil dasar sekitar 3,5 persen bersaing dengan sebagian besar token staking likuid ETH yang ada.

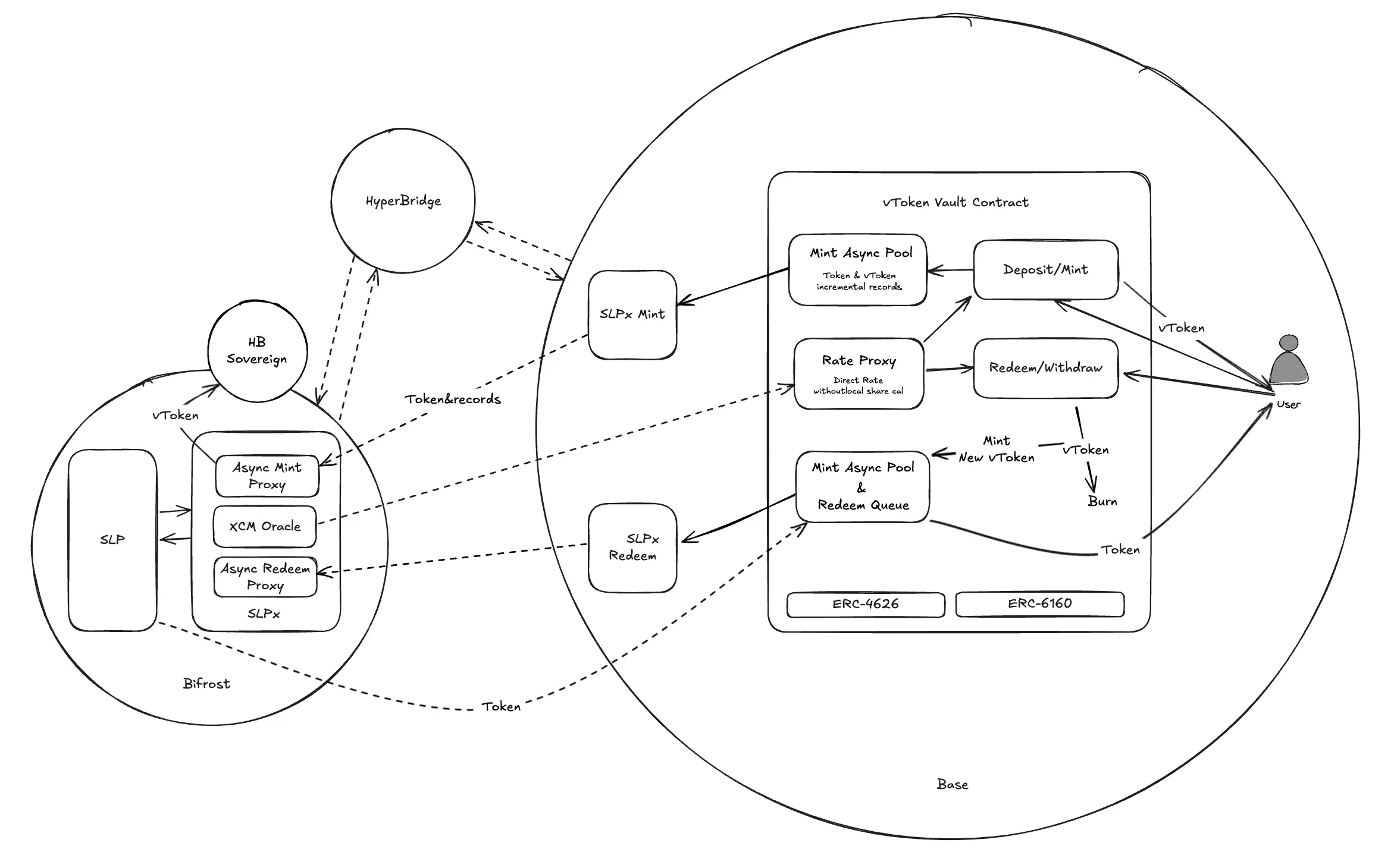
Peningkatan inti berasal dari SLPx 2.0. Dengan mengadopsi model pool async dan standar dompet ERC 4626, Bifrost menghilangkan banyak hambatan yang terlihat pada sistem staking lintas rantai sebelumnya. Pencetakan token instan, penarikan lebih cepat dan dibatch, serta biaya jauh lebih rendah karena operasi lintas rantai ditangani di latar belakang alih-alih per transaksi.

Dibandingkan dengan SLPx 1.0, desain baru ini lebih skalabel, lebih efisien dari segi biaya, dan jauh lebih mudah untuk diintegrasikan oleh protokol DeFi. Likuiditas dikelola pada tingkat rantai, nilai tukar mengikuti model konsistensi akhir, dan sistem ini dirancang untuk berkembang secara mulus ke jaringan baru.
Bersama-sama, vETH 3.0 dan SLPx 2.0 mencerminkan arah liquid staking ke depan: terstandarisasi, saling dapat digabungkan, dan benar-benar lintas rantai, mengubah ETH yang di-stake menjadi modal aktif di seluruh ekosistem DeFi.
