Teleporter--Infrastruttura SocialFi
Contesto del progetto
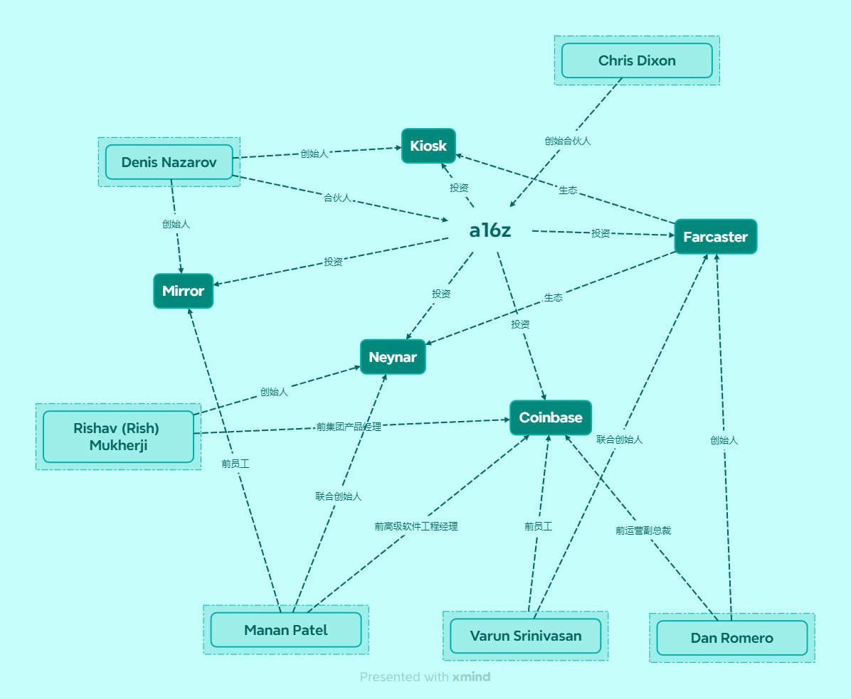
a16Z ha investito in due progetti, Neynar e Kiosk, nel maggio di quest'anno, entrambi basati su Farcaster.
Tra questi, Rishav (Rish) Mukherji, il fondatore di Neynar, era il product manager del gruppo Coinbase e ha esperienza in meta e Microsoft; il co-fondatore Manan Patel era un tempo senior software engineering manager di Coinbase e ha esperienza in Uber e Specchio.
Il fondatore di Kiosk Denis Nazarov è anche il fondatore di Mirror. In precedenza, è stato consulente di Uniswap Labs e partner di investimento di a16z.
Farcaster raccoglie 180 milioni di RMB ed è valutata 1 miliardo di RMB

Il suo fondatore Dan Romero è stato il vicepresidente delle operazioni di Coinbase. Il cofondatore Varun Srinivasan era responsabile dello sviluppo della piattaforma in Coinbase.
Il principale investitore di Coinbase è a16z, il che indica che in realtà si tratta di un cerchio; a16z desidera costruire l'intero ecosistema basato su Farcaster, con un'enorme spazio di immaginazione; il grafico delle relazioni è il seguente:

Introduzione al progetto
Farcaster è un protocollo sociale decentralizzato completo, all'interno del protocollo Farcaster, ogni utente può connettersi e interagire direttamente con un altro utente, senza essere vincolato dalla piattaforma. Gli sviluppatori possono anche costruire le proprie applicazioni basate su dati pubblici esistenti degli utenti e del protocollo, senza necessità di permessi.
È ben noto che la maggior parte delle persone trascorre molto tempo ogni giorno sulle applicazioni sociali online, generando un'enorme quantità di dati di navigazione. In molti casi, il contenuto visualizzato dagli utenti non è prodotto dalla piattaforma, ma è contribuito da innumerevoli creatori di contenuti. La piattaforma ha un'autorità assoluta sulle opportunità di esposizione dei contenuti, e la relazione tra gli utenti e i propri sottoscrittori di contenuti è quasi completamente controllata dalla piattaforma. Le tradizionali piattaforme sociali Web2, in quanto proprietarie di questi dati, applicano varie algoritmi per utilizzare questi dati in campagne pubblicitarie mirate, ottenendo enormi profitti. Inoltre, una volta che tali piattaforme raggiungono una certa scala, a causa dell'effetto di aggregazione, è molto difficile per le nuove applicazioni competere, rendendole quindi dei giganti. Allo stesso tempo, le piattaforme hanno anche il potere di bloccare un creatore in qualsiasi momento, impedendo che le sue opere continuino a essere visibili sulla piattaforma e interrompendo la connessione tra il creatore e i suoi sottoscrittori di contenuti.
In risposta all'attuale situazione, nel contesto e con il supporto tecnologico di Web3, ci sono necessità di nuovi protocolli sociali per soddisfare le esigenze degli utenti, rompendo completamente i modelli esistenti. In Web3, gli utenti sono gli unici proprietari dei propri dati; i dati degli utenti sono completamente nelle mani degli utenti e non in una certa piattaforma o in un certo gigante. L'identità degli utenti può essere anche completamente unificata tra dispositivi e applicazioni. I contenuti creati, qualunque forma essi abbiano, che siano immagini, video, post o altri dati di interazione con altri utenti, non esisteranno solo nel database di una certa piattaforma, ma appartengono agli utenti stessi e i dati aperti possono essere utilizzati da chiunque.
Farcaster è una delle soluzioni per i protocolli sociali decentralizzati. Come protocollo di base, Farcaster stabilisce una serie di norme comportamentali che definiscono come creare un'identità utente, come gestire i propri dati personali all'interno del protocollo e come garantire la coerenza dei dati su più nodi. Queste norme possono garantire che gli sviluppatori possano utilizzare la propria creatività per creare applicazioni diverse all'interno dell'ecosistema Farcaster, basandosi su utenti e dati esistenti, creando una nuova forma di protocollo sociale decentralizzato.
In parole semplici:
Farcaster è un protocollo di identità di base, i dati appartengono agli utenti stessi e qualsiasi sviluppatore può sviluppare applicazioni su questo protocollo basate sui dati pubblici degli utenti, come WeChat, Weibo, ecc.; tutte le applicazioni condividono un unico sistema di dati.
Principi tecnici

Quando si progetta un protocollo sociale decentralizzato, ci sono molte questioni da affrontare, come: gli utenti devono essere in grado di creare, controllare e trasferire account in modo decentralizzato, e i messaggi creati dagli utenti devono essere aggiornati in tempo quasi reale.
Nella soluzione proposta dal protocollo Farcaster, si utilizzano metodi che combinano on-chain e off-chain; i contratti on-chain sono utilizzati per operazioni non frequenti, dove la coerenza e la gestione decentralizzata sono molto importanti. Gli account, i nomi utente e la quantità di spazio di archiviazione sono gestiti utilizzando una serie di contratti Ethereum.
Il sistema off-chain è utilizzato per registrare operazioni frequenti, dove le prestazioni sono fondamentali. I messaggi creati dagli account utente sono memorizzati nel Farcaster Hub e trasmessi tramite la sua implementazione peer-to-peer. A differenza della blockchain, che richiede forti requisiti di coerenza, il Farcaster Hub utilizza un modello di coerenza finale, consentendo così una rapida diffusione dei messaggi.
I contratti on-chain sono utilizzati per operazioni non frequenti, dove la coerenza e la gestione decentralizzata sono molto importanti. Gli account, i nomi utente e la quantità di spazio di archiviazione sono gestiti da una serie di contratti Ethereum; il sistema off-chain è utilizzato per registrare operazioni frequenti, dove le prestazioni sono fondamentali. I messaggi creati dagli account utente sono memorizzati nel Farcaster Hub e trasmessi tramite la sua implementazione peer-to-peer. A differenza della blockchain, che richiede forti requisiti di coerenza, il Farcaster Hub utilizza un modello di coerenza finale, consentendo così una rapida diffusione dei messaggi.
Nella progettazione generale, la struttura del design è divisa nei seguenti tre livelli:
Il livello più basso del protocollo è la gestione delle informazioni di identità degli utenti. Stabilisce come creare e gestire gli account. Come facilitare l'uso degli utenti in scenari multi-dispositivo. Come viene registrato e gestito lo spazio di archiviazione di ogni utente.
Il livello intermedio è il livello dei dati, Farcaster Hubs, dove vengono elaborati e registrati i dati dei contenuti pubblicati dagli utenti, i messaggi inviati, i like o i commenti ai contenuti di altri utenti, e i dati di interazione tra più utenti.
Il livello superiore è il livello applicativo, costituito da tutte le applicazioni costruite dai vari sviluppatori sulla base dei dati degli utenti di base e dei contenuti registrati nei Farcaster Hub intermedi.
Modello economico
Per realizzare la decentralizzazione, i costi di archiviazione dei dati devono necessariamente essere considerati. La soluzione proposta da Farcaster è che gli utenti paghino una certa somma annualmente per 'noleggiare' una certa quantità di spazio di archiviazione. Il prezzo delle unità di archiviazione è determinato dal team di Farcaster e verrà adeguato in base alla domanda e all'offerta. Per gli utenti, possono 'noleggiare' la quantità corrispondente di spazio di archiviazione in base alle proprie esigenze. Questo meccanismo può incoraggiare ogni utente a valorizzare l'utilizzo dello spazio di archiviazione, mantenendo solo le informazioni necessarie e prevenendo l'inondazione di spam e informazioni spazzatura in tutto il dato, causando un onere inutile sia per gli sviluppatori che per i nodi di dati. Questo design rende anche il protocollo Farcaster più sostenibile in termini di utilità economica.
Dati degli utenti

Entrate del tesoro

Vantaggi del protocollo
● Il ritorno della sovranità dei dati agli utenti
In un protocollo sociale decentralizzato come Farcaster, i dati degli utenti appartengono solo a loro stessi. I dati degli utenti sono registrati in contratti intelligenti on-chain immutabili e nei Farcaster Hub off-chain.
● La condivisione dei dati aumenta l'efficienza della diffusione
Nel web2, c'è un'isolamento dei dati tra le piattaforme. Possiamo vedere che molti creatori di contenuti devono pubblicare lo stesso materiale separatamente su Xiaohongshu, Douyin, Bilibili. Nel mondo web3, rompendo i limiti delle piattaforme, gli utenti possono gestire tutto in un unico luogo, sebbene ci siano client diversi che presentano contenuti in forme diverse, soddisfacendo le esigenze quotidiane degli utenti per diversi formati di contenuto.
● Protezione dei diritti d'autore
La natura trasparente, decentralizzata e immutabile della blockchain offre una protezione naturale dei diritti d'autore degli utenti.
● Background del team
Sostegno da capitali di alto livello, background profondo
Problemi esistenti
● Dimensione degli utenti
I social dipendono dalla dimensione degli utenti; almeno al momento, X rimane la più grande comunità web3 e attrarre più utenti è il problema che tutti i prodotti social web3 devono affrontare.
● Soglia d'uso
Nell'uso pratico, la registrazione di un account utilizzando il warpcast sviluppato ufficialmente richiede il pagamento di 5 dollari; sebbene ciò non possa fermare gli utenti del mondo delle criptovalute, ha sicuramente scoraggiato molti utenti comuni. Nella logica commerciale reale, molti prodotti offrono prima un'esperienza gratuita agli utenti, attirandoli con una buona esperienza, generando così comportamenti di riacquisto.
Non solo costi, ma per gli utenti non Web3 ci sono anche costi di comprensione delle nuove tecnologie. Ad esempio, come custodire correttamente le frasi mnemoniche dell'EOA che gestisce il proprio FID e perché è necessario pagare le spese. Sebbene questo sia un problema che tutte le applicazioni Web3 devono affrontare, come protocollo sociale che richiede un effetto scala degli utenti, è particolarmente importante come guidare meglio i nuovi utenti.
● Nessuna applicazione di successo
Attualmente, le applicazioni su questo protocollo sono ancora basate sui prodotti mainstream attuali di web2, creando esperienze simili su web3. Se ci si limita ad allineare le funzionalità e l'esperienza degli utenti, è difficile competere con le aziende web2.
Spazio di immaginazione
Farcaster offre una soluzione completa, aprendo ampie possibilità di immaginazione per l'intero settore dei social decentralizzati. Allo stesso tempo, il team di Farcaster sta ancora spingendo attivamente la costruzione dell'intero ecosistema, e tutti mantengono un grande ottimismo sul futuro dei protocolli social decentralizzati Web3. Tuttavia, bisogna riconoscere che l'intero settore dei social decentralizzati è ancora in una fase molto precoce e necessita di un periodo di continua costruzione; non ha ancora vissuto una fase simile a quella della 'Def Summer', in cui varie idee, creatività e progetti sono emersi, portando agli utenti un'esperienza narrativa completamente nuova. Certamente, grazie ai vantaggi dei dati aperti dei protocolli decentralizzati, in futuro, con l'aumento graduale della scala degli utenti e l'innovazione nel layer applicativo sopra il protocollo, l'aumento di questi fattori di possibilità di esplosione del mercato renderà possibile la visione di un'adozione su larga scala del settore dei social decentralizzati.
Progetti simili - Lens Protocol
Background del progetto
Il fondatore di Lens, Stani Kulechov, è anche il fondatore di Avara, la società madre di AAVE; il responsabile dell'ecosistema di Avara, Paris Rouzati, ha precedentemente lavorato presso l'agenzia di investimento di Lens, IDEO CoLab, come partner.
Lens ha finanziato 15 milioni di dollari e ci sono notizie secondo cui sta cercando un finanziamento di 50 milioni di dollari, portando la sua valutazione post-finanziamento a 500 milioni di dollari.


Confronto con Farcaster
● Dimensione degli utenti
Lens ha un vantaggio di prima mossa; è stata ufficialmente lanciata sulla mainnet Polygon il 18 maggio 2022 e attualmente conta 397K utenti, superiore ai 280K di Farcaster.
● Approccio tecnico
L'intento di costruire l'intero protocollo di Lens Protocol è coerente con quello di Farcaster, ovvero restituire la proprietà dei dati agli utenti, sostituendo i database e i server centralizzati chiusi delle attuali piattaforme social Web2 con un protocollo aperto.
Nella realizzazione del design del protocollo, Lens Protocol è un'altra soluzione; nel design del protocollo, per garantire che tutti i dati siano memorizzati on-chain, Lens Protocol ha progettato un flusso di dati completamente NFT. Prima di tutto, l'identità dell'utente è un NFT Prole, e questo NFT Profe rappresenta l'identità all'interno del protocollo Lens. Le azioni degli utenti nell'ecosistema Lens protocol, come pubblicare contenuti, commentare, ritwittare, mettere like, ecc., sono anch'esse astratte come interazioni tra NFT.
● Archiviazione dei dati
A differenza della soluzione di archiviazione dei dati combinata on-chain e off-chain di Farcaster, tutti i dati in Lens sono memorizzati on-chain, consentendo agli utenti di condividere informazioni di identità e la propria rete sociale in tutte le applicazioni dell'ecosistema.
Ma questo comporta anche costi d'uso significativi per gli utenti e costi di Gas per il caricamento in blockchain. Per iniziare, i costi d'uso: gli utenti devono firmare per ogni operazione, il che rende l'esperienza utente molto poco fluida. Fortunatamente, il team ha anche riconosciuto questo problema e ha fornito una soluzione Signless, consentendo agli utenti di decidere se attivare questa opzione. Inoltre, registrare tutte le informazioni sulla blockchain comporta costi di Gas che non possono essere ignorati; attualmente, per garantire l'esperienza utente, è Lens a pagare il Gas per gli utenti; anche se il team ha scelto Polygon, una catena con costi relativamente bassi, quando il numero di utenti cresce eccessivamente, questo costo non presenta un effetto di riduzione marginale, ma aumenta esponenzialmente.
Riepilogo
Nel settore delle infrastrutture SocialFi, i finanziatori di Farcaster hanno un potere maggiore, il background del team è più forte; Chris Dixon, capo di a16z, ha menzionato Farcaster in diverse interviste e ha aumentato gli investimenti a maggio di quest'anno, insieme ad investimenti in progetti ecologici, dimostrando la sua fiducia.
In termini di implementazione tecnica, la soluzione combinata on-chain + off-chain di Farcaster offre una migliore esperienza utente. Non si sta dicendo che la soluzione completamente on-chain di Lens sia sbagliata, ma che, attualmente, sulla base delle infrastrutture blockchain esistenti, per garantire i costi e la velocità delle interazioni degli utenti, l'uso di soluzioni off-chain è più appropriato; Farcaster è più adatto all'epoca attuale.
La 'Defi summer' è stata un'illuminazione per gli utenti di cex per entrare nell'ecosistema on-chain. Quindi, in questo ciclo di mercato, è possibile che 'SocialFi' diventi un'illuminazione per gli utenti on-chain di web2 che entrano nell'ecosistema web3? Finché ci saranno alcuni effetti di arricchimento sotto la spinta del capitale (simile ai meme coin), l'autore ritiene che sia molto probabile.