DIN: Pioniere della nuova era dei dati AI, è il primo strato di pre-elaborazione dei dati nativi AI modulare.
Contesto del progetto
DIN era originariamente chiamato Web3Go.
Entro agosto 2024, sono stati completati finanziamenti per un totale di 8 milioni di dollari.
DIN è stato creato sulla base della rete di intelligenza dei dati (Data Intelligence Network), con l'obiettivo di consentire a tutti di elaborare dati per l'AI e ricevere compensi.
Elaborazione dei dati rivoluzionaria: l'ascesa di DIN
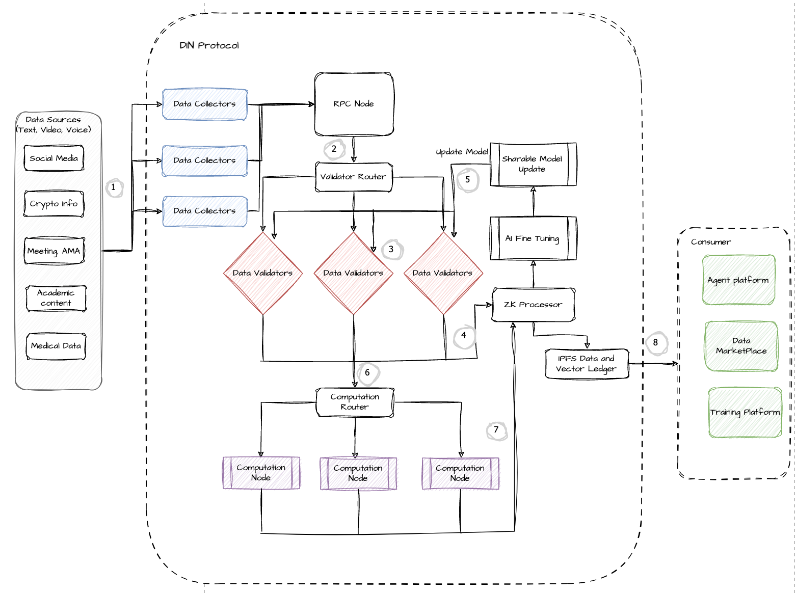
Nel turbinio della tecnologia, DIN ha innescato silenziosamente una rivoluzione nel modo di elaborare i dati grazie al suo strato di pre-elaborazione dei dati nativi AI modulare. La tradizionale elaborazione dei dati è spesso vista come una scatola nera, con dati nascosti al suo interno e logiche di elaborazione poco chiare. Ma DIN ha spezzato questo schema, utilizzando la tecnologia blockchain per conferire ai dati trasparenza, sicurezza e tracciabilità. In questo modo, DIN non solo democratizza l'elaborazione dei dati, ma consente anche a ogni utente di diventare parte dell'ecosistema AI.
Il cuore di DIN risiede nei suoi tre ruoli: raccoglitore di dati, validatore e vettorizzatore. Questi ruoli lavorano insieme per mantenere un sistema di flusso di dati efficiente e affidabile. xData, come interfaccia per il caricamento dei dati degli utenti, crea un ambiente che incentiva gli utenti a condividere e etichettare i dati. I Chipper Nodes garantiscono la qualità dei dati, trasformando i dati dallo stato grezzo in una forma utilizzabile per l'AI attraverso la validazione e la vettorizzazione.

Meccanismo di incentivazione ed economia dei nodi
Nel sistema ecologico di DIN, il pre-mining e le ricompense per i nodi sono diventati fondamentali per attrarre utenti e sviluppatori. Il pre-mining di DIN non è solo un incentivo economico, ma anche un modo per costruire un senso di partecipazione e appartenenza. Gli utenti accumulano punti attraverso compiti quotidiani e contributi di dati, che si trasformano in xDIN e potrebbero diventare parte del token $DIN; questo design consente a ogni contributore di vedere il proprio valore nella rete.
L'introduzione dei Chipper Nodes rappresenta un'altra grande innovazione di DIN nell'economia dei nodi. A differenza dei nodi tradizionali che forniscono solo stabilità alla rete, i nodi di DIN partecipano anche all'elaborazione effettiva dei dati, fornendo un supporto diretto ai progressi dell'AI. Questo design aumenta la funzionalità dei nodi e consente agli operatori dei nodi di beneficiare economicamente mentre partecipano realmente ai progressi della tecnologia AI.
Airdrop del portafoglio Web3 di Binance: il punto di partenza di DIN
L'evento di airdrop del portafoglio Web3 di Binance ha fornito un forte impulso all'avvio di DIN. Non è solo un'attività di distribuzione di token, ma un'opportunità per guidare gli utenti nell'ecosistema DIN. Attraverso l'airdrop, gli utenti non solo ottengono benefici economici, ma iniziano anche a familiarizzare con il processo di utilizzo di DIN, apprendendo come partecipare allo sviluppo dell'AI contribuendo con dati. Questa attività segna il primo passo di DIN dal teorico al pratico, preannunciando una partecipazione degli utenti più ampia e una prosperità dell'ecosistema.
Prospettive future: costruzione di una rete di dati intelligenti
Il futuro di DIN non riguarda solo l'elaborazione dei dati AI, ma la costruzione di una rete di dati intelligenti completamente nuova. In questa rete, i dati non sono più risorse passive, ma diventano dinamici e preziosi grazie alla partecipazione attiva degli utenti e ai meccanismi di incentivazione. La visione di DIN è rendere il flusso dei dati più intelligente e consentire allo sviluppo della tecnologia AI di avanzare in modo più veloce e equo.
Con la maturazione dell'ecosistema DIN, possiamo prevedere un futuro in cui l'effetto rete continua a espandersi, con dati e tecnologia AI che si promuovono a vicenda, formando un ecosistema auto-rafforzante. Questo non solo cambierà gli scenari di applicazione della tecnologia AI, ma ridefinirà anche il ruolo e il valore dei dati nella società moderna.
Il viaggio di DIN non è solo un progresso tecnologico, ma anche una ridefinizione delle relazioni tra utenti, dati e AI. Attraverso questa innovazione, DIN sta silenziosamente cambiando la nostra comprensione dei dati e dell'AI, dando a tutti l'opportunità di partecipare alla futura rete di dati intelligenti.
L'offerta totale di $DIN è: 100.000.000
#GODINDataForAI #DIN #BinanceWeb3Airdrop

Evento di airdrop di DIN
Questo airdrop è un'ottima opportunità per aumentare il possesso di $DIN prima del TGE. Non perdertelo.
Data di inizio dell'airdrop: 19 novembre
Data di fine dell'airdrop: 3 dicembre
Il premio totale è di 375.000 $DIN
Come partecipare all'airdrop di Binance Web3 x DIN?
1. Apri l'app Binance, seleziona Web3, fai clic su Scopri, scegli DIN

2. Accedi con il portafoglio Binance
Collegati a Binance e ricevi 10 punti
Registrati su Binance e ottieni 10 punti
Segui gli account social (Twitter, Telegram, Discord)
Completa quattro attività sui social media seguendo i passaggi e guadagna 10 punti.
Se non si aggiorna in tempo, prova più volte
3. Check-in giornaliero on-chain di DIN
Clicca sul pulsante "Aumenta" ogni 24 ore per aumentare DIN.
Ad esempio, se aumenti il 13 gennaio alle 22:00, il prossimo aumento può avvenire tra le 22:00 del 14 gennaio e le 22:00 del 15 gennaio per mantenere la tua continuità. (Per completare l'aumento quotidiano on-chain, assicurati di avere BNB per pagare le spese di gas.)
Aumenta i punti di vittorie consecutive:
Giorno 1: 10 punti
Giorno 2: 15 punti
Giorno 3: 20 punti
Giorno 4: 25 punti
Giorno 5: 30 punti
Giorno 6: 40 punti
Giorno 7 e oltre: 50 punti
Continua ad aumentare ogni giorno per guadagnare 50 punti. Un'assenza di un giorno ripristinerà il tuo record di continuità.

Invita amici
https://bn-airdrop.din.lol/bn-guide.html?ref=0003ea21
Per ogni invito riuscito, riceverai 10 punti.
L'invitato riceverà 5 punti. Chi vuole ottenere 5 punti può utilizzare il link sopra.
