Esprimo solo un'opinione personale, il profitto e la perdita sono a proprio rischio
L'unico token DeSci investito da Binance
Poiché Binance ha investito in DeSci, non è assolutamente un fenomeno passeggero
BIO è il token nel campo della Scienza Decentralizzata (DeSci), emesso dal protocollo BIO. Il protocollo BIO mira ad accelerare lo sviluppo della biotecnologia attraverso la tecnologia blockchain e Web3, fornendo una piattaforma che consente a pazienti, scienziati e professionisti della biotecnologia di tutto il mondo di co-finanziare, sviluppare e possedere progetti biotecnologici e le loro proprietà intellettuali. L'obiettivo di BIO è affrontare i problemi di finanziamento e collaborazione nella ricerca biomedica tradizionale in modo decentralizzato.
BIO è stato lanciato da VitaDAO/Molecule nel luglio 2021
A dicembre 2022, Pfizer Venture Capital ha finanziato VitaDAO con 4,1 milioni di dollari
Tra gli investitori ci sono anche istituzioni finanziarie tradizionali e l'ex CTO di Coinbase & partner di a16z
novembre 2023
La capitalizzazione di mercato totale del token BioDAO ha superato i 200 milioni di dollari
30 maggio
$BIO ha raccolto oltre 20 milioni di dollari di finanziamenti, finanziando oltre 10 milioni di dollari di ricerca, con una capitalizzazione di mercato dell'ecosistema superiore ai 200 milioni di dollari.
Il 9 agosto, il protocollo BIO ha avviato il primo round di vendita dei token Bio Genesis, con un prezzo medio di 0,025 dollari e un volume di scambi di 11,51 milioni di dollari. Il secondo round di vendita dei token si svolgerà il 30 settembre, e in questa occasione il prezzo medio di BIO ha già registrato un aumento del 72%, raggiungendo 0,043 dollari, con un volume di scambi salito a 19,49 milioni di dollari. Fino all'asta pubblica del secondo round 2.5 del 10 novembre, il prezzo di BIO è salito a 0,066 dollari, con un aumento del 264% rispetto al primo round. Attualmente, i round d'asta del protocollo BIO sono terminati.

❗️❗️Nel novembre 2024, Binance Labs ha effettuato il primo investimento DeSci nel protocollo BIO
Binance Labs ha investito nel protocollo BIO, un protocollo innovativo che utilizza la tecnologia blockchain per cambiare il modo in cui vengono finanziati e commercializzati i primi studi scientifici. Questo investimento segna il primo ingresso di Binance Labs nel campo della scienza decentralizzata (DeSci).
Questi nuovi fondi contribuiranno all'espansione dell'ecosistema BioDAO, fornendo finanziamenti seed per nuovi BioDAO e rafforzando la rete dei fornitori di servizi, offrendo loro supporto nella comunità e nella tokenomics. Questo aiuterà a realizzare la visione di BIO, creando un'infrastruttura di finanziamento scientifico e accelerazione autonoma, sostenuta dall'intelligenza artificiale, dal design dei farmaci e dalla biologia computazionale open source.
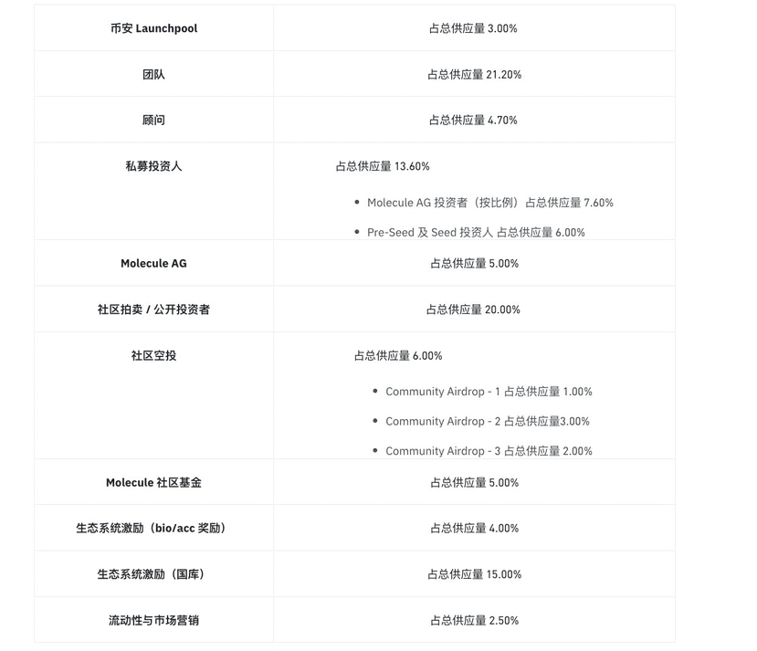
$BIO è il token di governance del protocollo BIO, utilizzato per la governance e la decentralizzazione, accesso alla whitelist, gestione delle curatele, collegamento tra BioDAO e liquidità del protocollo. La situazione di finanziamento è molto buona, con 900.000 dollari di finanziamento pre-seed; 1.400.000 dollari di finanziamento seed; 6.200.000 dollari di finanziamento pubblico nella Genesis Round 1; 18.200.000 dollari di finanziamento nella Genesis Round 2; 3.500.000 dollari di finanziamento nella Genesis Round 2.5, con una valutazione di 219 milioni di dollari
In generale, BIO è un incubatore focalizzato su progetti DeSci, il cui token è BIO
Il team dietro ha anche creato un lanciatore di meme DeSci chiamato Molecule, che ha ricevuto una sovvenzione dalla Solana Foundation. Il fondatore ha un background in Consensys, che può essere considerato come l'ente esecutivo di Ethereum