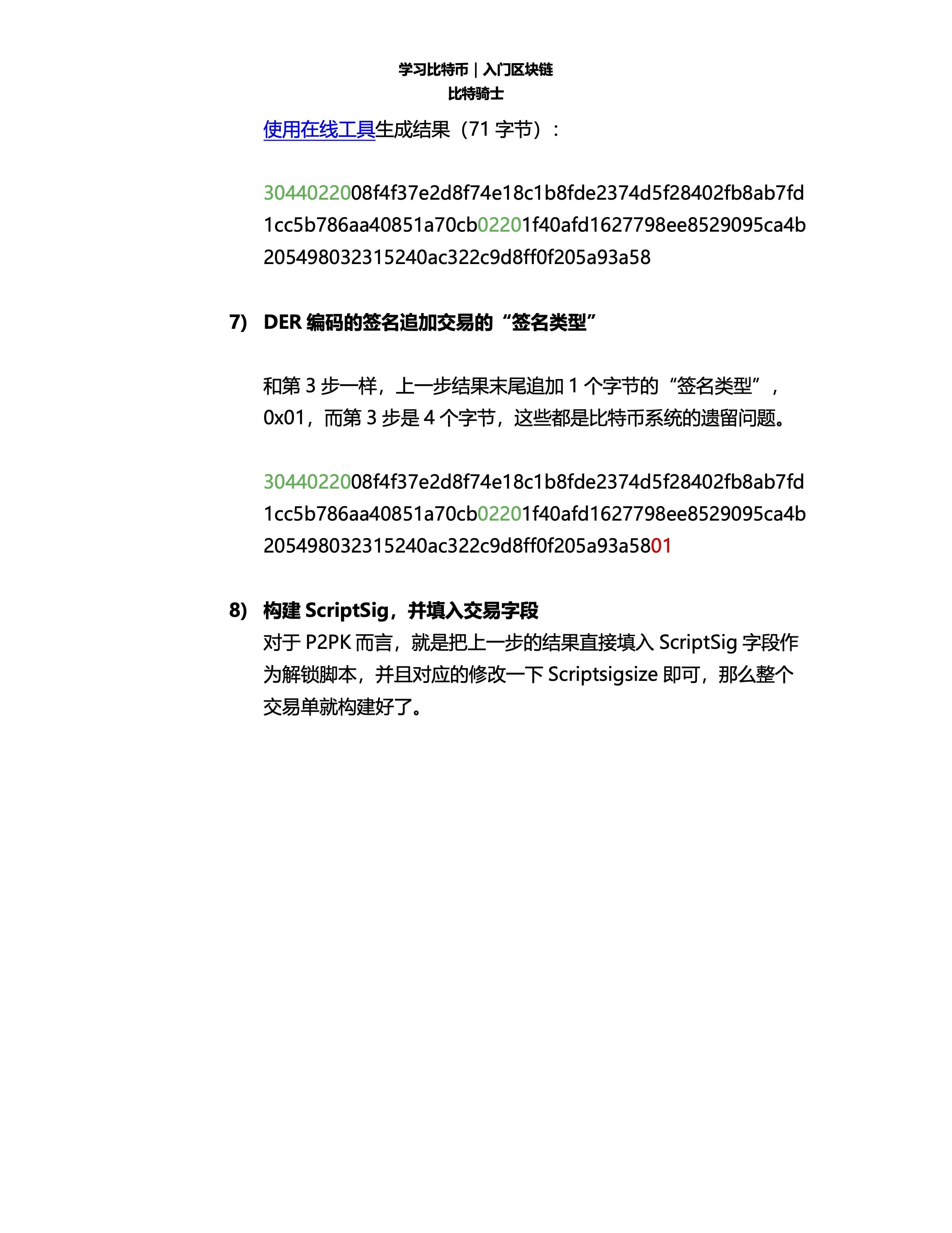
Nello script di sblocco è necessario inserire i dati della firma per dimostrare che puoi utilizzare questo output.

#签名 #解锁