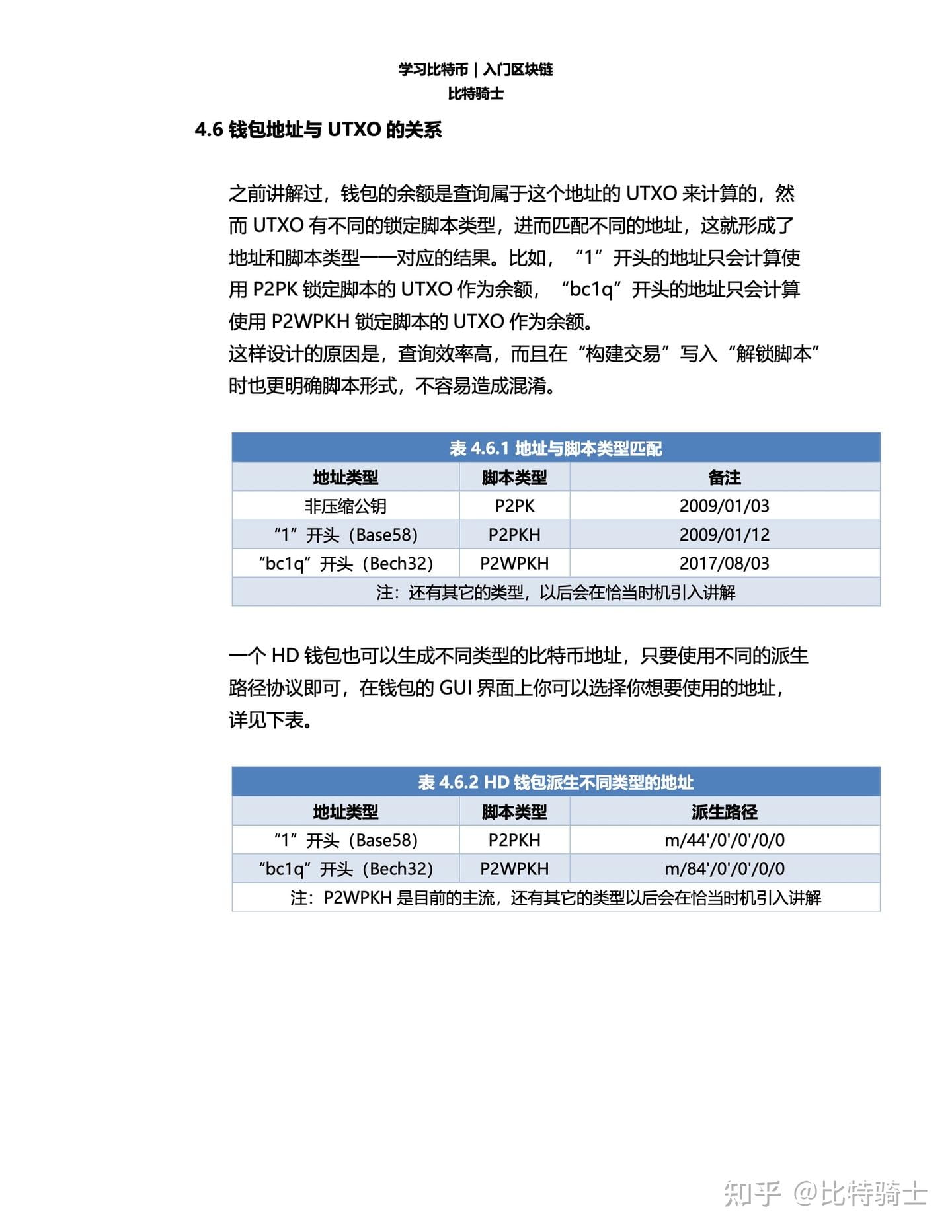
Dopo l'introduzione del testimone di isolamento, anche il metodo di addebito delle commissioni è cambiato.

#比特币