“Uccidere” non è mai stato così vicino alla realtà di ognuno. L'ansia sociale oltre oceano e la crudele liquidazione del mondo blockchain stanno rappresentando la stessa crisi di sopravvivenza su dimensioni diverse.
“Linea di uccisione” - questo termine proveniente dal mondo dei giochi è esploso improvvisamente nella rete cinese alla fine del 2025. Inizialmente, descriveva solo il concetto tecnico in cui, quando i punti vita di un personaggio di gioco scendono al di sotto di un certo punto critico, una combinazione di mosse può completare un'uccisione istantanea. Oggi, questa parola ha assunto un significato più crudo e realistico.
È usato per descrivere un meccanismo di collasso finanziario: quando risparmi, reddito o credito scendono al di sotto di un certo punto critico, il sistema economico di una persona può innescare un collasso a catena, scivolando rapidamente verso il baratro del debito, senza casa o addirittura peggio. Questo concetto riesce a suscitare una vasta risonanza perché colpisce con precisione la vulnerabilità finanziaria comune nella società attuale.

01 La crisi finanziaria del sogno americano infranto
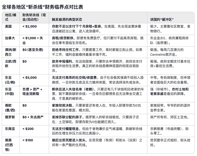
Nella diffusione dei post di confronto tra vita in Cina e negli Stati Uniti, sempre più persone iniziano a rendersi conto delle difficoltà reali dietro gli alti stipendi americani. I dati mostrano che il 37% degli americani non può permettersi 400 dollari per emergenze, e i 'consumatori a tempo' vivono sul bordo di un precipizio finanziario.
Questa vulnerabilità deriva da uno squilibrio strutturale. Sebbene gli americani abbiano un reddito medio relativamente alto, i 'tre grandi' dell'assistenza sanitaria, dell'istruzione e dell'abitazione divorano la maggior parte del reddito disponibile. Il sistema sanitario americano è stato descritto come 'un assassino gentile', e un'emergenza può portare una famiglia di classe media a una crisi finanziaria.
I prestiti studenteschi sono un'altra corda che si stringe lentamente, con il totale dei prestiti studenteschi negli Stati Uniti che ha superato i 1,7 trilioni di dollari, con un debito medio per prestatore superiore ai 37.000 dollari. Molti hanno bisogno di decenni dopo la laurea per ripagare i prestiti.
Gli affitti nelle grandi città americane sono particolarmente sorprendenti. A New York, San Francisco e in altre località, il rapporto tra affitto e reddito supera spesso il 30%, con alcuni gruppi a basso reddito che devono persino pagare oltre la metà del proprio reddito per l'abitazione. Questo problema strutturale fa sì che molti americani, nonostante un reddito dignitoso, non riescano mai a accumulare un cuscinetto di sicurezza.
02 Il massacro fulmineo nel mondo delle criptovalute
Se la crisi finanziaria della società americana è un consumo cronico, il rischio del mercato delle criptovalute è più simile a una guerra lampo. In questo mercato che funziona 24 ore su 24, il 'massacro' può avvenire in pochi minuti o addirittura in pochi secondi.
L'evento di flash crash del 10 ottobre 2025 è diventato il caso più emblematico. Nella notte, il presidente americano Donald Trump ha improvvisamente annunciato l'imposizione di dazi del 100% sui prodotti cinesi, scatenando un panico immediato nel mercato. In un mercato delle criptovalute con liquidità fragile, oltre 1,6 milioni di persone sono state 'massacrate' in un istante, con 19,3 miliardi di dollari di fondi in liquidazione.
Il prezzo del bitcoin è sceso del 13% in un giorno, mentre l'ethereum ha perso fino al 17%, e le altcoin sono generalmente scese di oltre l'85%, con molte piccole criptovalute che sono quasi andate a zero. La brutalità di questa pulizia di mercato rende le fluttuazioni del mercato finanziario tradizionale insignificanti.
Il 'massacro' del mercato delle criptovalute non proviene solo dalla volatilità del mercato, ma anche dai rischi tecnologici e dalle frodi. Nel 2025, il totale dei furti di criptovalute ha superato i 3,4 miliardi di dollari, raggiungendo un massimo storico. Tra questi, i gruppi di hacker della Corea del Nord hanno contribuito con oltre 2 miliardi di dollari, mentre il furto di 1,5 miliardi di dollari da parte di Bybit è diventato il caso più grande dell'anno.

03 Confronto tra due meccanismi di massacro
Il 'massacro' della società americana e quello del mercato delle criptovalute, sebbene si manifestino in modi diversi, sono essenzialmente l'eliminazione spietata dell'individuo da parte del sistema. Le loro differenze si riflettono in molteplici dimensioni, come la scala temporale, la prevedibilità e il cuscinetto sociale.
Nella società americana, il collasso finanziario è spesso un processo graduale. Fatture mediche, disoccupazione, inadempimenti debitori e altri eventi cadono uno dopo l'altro come un domino, e l'intero processo può durare mesi o addirittura anni. Questo 'massacro cronico' dà alle vittime un certo tempo di reazione, ma spesso è già troppo tardi.
Al contrario, il massacro nel mercato delle criptovalute avviene in un istante. Fattori di rischio come il trading con leva, l'esaurimento della liquidità e gli attacchi hacker innescano una reazione a catena in tempi molto brevi. Una volta che si verifica la liquidazione, i beni possono azzerarsi istantaneamente, lasciando quasi nessuno spazio per il recupero. Questo massacro in stile guerra lampo non dà ai partecipanti nemmeno il tempo di reagire.
I meccanismi di cuscinetto sociale presentano anche differenze significative. Sebbene gli Stati Uniti abbiano un welfare sociale limitato, ci sono ancora reti di sicurezza come indennità di disoccupazione, buoni alimentari e assistenza sanitaria. Nel mondo delle criptovalute, una volta che si verifica un problema, ci sono quasi nessun supporto esterno, solo freddi registri on-chain come prova.

04 Trappole psicologiche e comportamentali degli investitori al dettaglio
Sia nella società americana che nel mercato delle criptovalute, gli investitori al dettaglio sono i più vulnerabili a diventare obiettivi del 'massacro'. I loro modelli di comportamento e caratteristiche psicologiche li pongono spesso in situazioni pericolose.
L'emozione del FOMO è il nemico principale degli investitori al dettaglio. Questo è particolarmente evidente nel mercato delle criptovalute, dove quando il prezzo di un asset sale vertiginosamente, molti investitori al dettaglio inseguono ciecamente il rialzo per paura di perdere l'opportunità. Sotto questa pressione emotiva, spesso ignorano i rischi, investendo tutto o addirittura utilizzando leva.
I pregiudizi cognitivi aggravano anche la vulnerabilità degli investitori al dettaglio. Molti sono eccessivamente fiduciosi, credendo di poter prevedere accuratamente l'andamento del mercato o di uscire in tempo. Quando il mercato si volta, spesso scelgono di resistere piuttosto che fermare le perdite, portando all'ampliamento delle perdite.
L'asimmetria informativa è un altro problema chiave. Nel mercato delle criptovalute, notizie riservate, manipolazione del mercato e pubblicità ingannevole sono all'ordine del giorno. Gli investitori al dettaglio si trovano spesso alla fine della catena informativa, diventando gli ultimi a subire le perdite. Quando la verità viene a galla, i loro beni si sono già notevolmente ridotti.

05 Analisi comparativa della gestione del rischio
Di fronte a diverse dimensioni della 'linea di massacro', gli individui devono adottare diverse strategie di gestione del rischio. La chiave è identificare la propria tolleranza al rischio e costruire un sistema di difesa adeguato.
Nella pianificazione finanziaria tradizionale, stabilire un fondo di emergenza è la misura difensiva più fondamentale e importante. Gli esperti finanziari generalmente consigliano agli individui di risparmiare da 3 a 6 mesi di spese di vita come cuscinetto. Questi fondi dovrebbero essere mantenuti in conti ad alta liquidità e basso rischio, destinati esclusivamente a far fronte a eventi imprevisti.
La gestione del debito è altrettanto cruciale. Mantenere un rapporto debito-sano, evitando di fare eccessivo affidamento sul credito al consumo, può prevenire efficacemente la spirale del debito. Per prestiti studenteschi e altri debiti elevati, è necessario stabilire un piano di rimborso chiaro, evitando l'accumulo di interessi.
Nel campo degli investimenti in criptovalute, la gestione delle posizioni e la diversificazione del rischio sono fondamentali per la sopravvivenza. Non si dovrebbe investire tutti i fondi in un unico asset o strategia, ma piuttosto costruire un portafoglio diversificato. L'uso della leva deve essere estremamente cauto, poiché un'elevata leva è spesso la causa diretta di un rapido 'massacro'.
La sicurezza tecnologica non può essere trascurata. Misure di base come l'uso di portafogli hardware, l'attivazione della verifica in due passaggi e il cambio regolare delle password possono ridurre significativamente il rischio di furti. Per i contratti intelligenti e i protocolli DeFi, è necessario auditare attentamente il codice o affidarsi a valutazioni di terze parti affidabili.
06 Riflessioni e risposte a livello di sistema
La diffusione del fenomeno della 'linea di massacro' non è solo un riflesso delle difficoltà finanziarie individuali, ma anche un interrogativo sull'attuale sistema economico e sulla struttura finanziaria. A livello macro, è necessaria una riflessione e una riforma sistemiche.
Nella società americana, l'insufficienza del sistema di sicurezza sociale è una causa importante della vulnerabilità finanziaria. Rispetto ad altri paesi sviluppati, il supporto pubblico per sanità, istruzione e alloggi negli Stati Uniti è chiaramente insufficiente, imponendo un rischio eccessivo agli individui. La riforma potrebbe dover iniziare da questi settori fondamentali.
Nel mercato delle criptovalute, la mancanza di regolamentazione e gli standard non uniformi aggravano il rischio. Sebbene la decentralizzazione sia il concetto centrale, sono comunque necessarie misure di protezione degli investitori. Stabilire standard chiari per la divulgazione delle informazioni sui progetti, creare organizzazioni di autoregolamentazione nel settore e migliorare i meccanismi di risoluzione delle controversie possono contribuire a ridurre il rischio sistemico.
L'educazione finanziaria è altrettanto importante. Sia nella finanza tradizionale che in quella delle criptovalute, è necessario migliorare la literacy finanziaria del pubblico. Comprendere concetti di base come l'interesse composto, la diversificazione del rischio e l'inflazione può aiutare le persone a prendere decisioni finanziarie più informate.
L'innovazione tecnologica dovrebbe servire anche alla gestione del rischio. La trasparenza della tecnologia blockchain offre in realtà la possibilità di migliorare l'efficienza del mercato e ridurre il rischio di frodi. I contratti intelligenti possono essere utilizzati per creare prodotti finanziari più sicuri e ridurre il rischio controparte.
La 'linea di massacro' è diventata un concetto popolare, riflettendo l'insicurezza diffusa nella società contemporanea e le preoccupazioni per l'incertezza del futuro. In un contesto di crescente concentrazione della ricchezza, sia la classe media americana che gli investitori al dettaglio nel mercato delle criptovalute avvertono la pressione del sistema.
Il vero rischio risiede spesso nell'ignoranza del rischio. In questa sfida globale per la sopravvivenza finanziaria, una pianificazione prudente, un apprendimento continuo e una consapevolezza lucida potrebbero essere l'unico modo per le persone comuni di mantenere l'equilibrio 'online'.

