A fine anno, le persone hanno iniziato a riflettere sul passato: in questi anni abbiamo salutato la legge di Mentougou, superato il collasso del 312 e assistito al ritiro di CZ.
Ma recentemente c'è stata una cosa riguardo a quel cappello esplosivo - SBF, e il "fantasma" dell'impero #FTX che ha sepolto di persona.
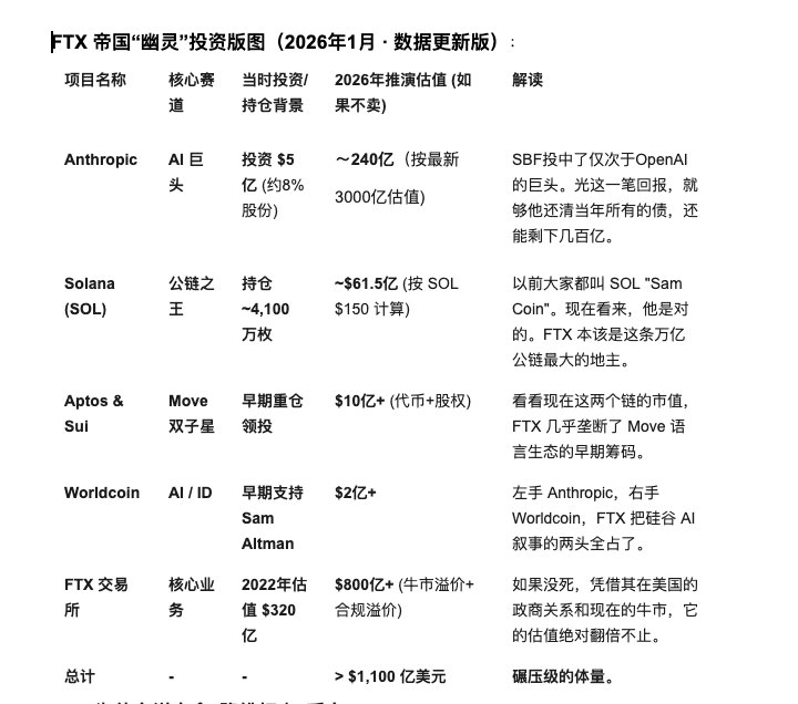
Lasciando da parte le emozioni e guardando ai dati, bisogna ammettere un fatto assurdo: questo pazzo di SBF, una volta, era davvero a un passo dal "dominare il mondo".
Se #FTX non fosse crollato a causa dell'appropriazione indebita di fondi, se fosse sopravvissuto come un normale ente commerciale fino ad oggi. Potrebbe non essere solo "superare Binance", sarebbe un mostro in grado di far tremare Wall Street e Silicon Valley.
Uno, il "fantasma" del valore di 100 miliardi
Proprio recentemente, il gigante dell'intelligenza artificiale Anthropic ha annunciato di essere in trattativa per un nuovo round di finanziamento, con una valutazione di 300 miliardi di dollari, e prevede di IPO nel 2026.
Qual è il legame con FTX?
All'epoca SBF ha investito 500 milioni di dollari in Anthropic come se stesse comprando un biglietto della lotteria.
Se non fosse fallito, quanto varrebbe questa partecipazione oggi? Aggiungi a questo la chiave che ha per il mondo cripto - 41000000 #Solana. Ho ricominciato a fare i conti e il risultato mi ha fatto venire i brividi.
CZ 🔶 BNB e altre 1 persona
Due, perché si dice che possa "attaccare" Binance?
In questo universo parallelo, la valutazione totale di FTX supera facilmente i 110 miliardi di dollari. Binance (#Binance) è davvero forte, forte nel suo traffico, nelle operazioni e nel suo acuto fiuto per le Crypto. Binance è "l'Amazon del mondo cripto".
Ma se FTX fosse vivo, cosa sarebbe? È un mostro di Frankenstein di "Goldman + azionisti iniziali di #OpenAI + Nasdaq".
1 Schiacciamento dimensionale del capitale:
Binance sta ancora inseguendo i regolatori globali come un gatto e un topo, ed è difficile quotarsi in borsa. FTX detiene una grande partecipazione in Anthropic (che sta per IPO), il che può darle una liquidità e una garanzia di credito illimitate a Wall Street. Non ha bisogno di guadagnare con le commissioni, può semplicemente acquistare metà del mercato grazie alle operazioni di capitale.
2 Potere trasversale (AI x Crypto):
Questo è il più spaventoso. La narrativa più grande di questo ciclo è la combinazione di AI e Crypto.
Binance può solo lanciare token AI sul mercato secondario.
E FTX? È il grande azionista dei giganti dell'AI.
Può completamente far girare l'AI Agent di Anthropic su Solana, usando i stablecoin emessi da FTX per i pagamenti.
Questo è un sistema ecologico perfetto e chiuso.
3 Binance ha vinto grazie al "traffico attuale", ma FTX (se non fosse morto) avrebbe già acquisito "tecnologie future".
Tre, la tragedia dei geni e dei pazzi
Questa persona, SBF, ha una visione strategica che è quasi onnisciente.
Ha scommesso correttamente che Solana si sarebbe ripresa;
Ha scommesso correttamente sull'emergere della blockchain Move;
Ha scommesso correttamente che l'AI sarebbe stata la più grande bolla della storia umana (Anthropic).
Anche se non avesse fatto nulla all'epoca, rimanendo semplicemente a dormire su questi investimenti. Superando il 2023, oggi è senza dubbio il "re del mondo", l'unico ponte tra Web2 e Web3.
Ora il mercato, Solana continua a correre, Anthropic sta cercando di raggiungere una valutazione di 300 miliardi, tutte le profezie si sono avverate.
Oltre a colui che ha la palla di cristallo profetica, può solo guardare tutto questo accadere dietro le sbarre della prigione.


