
Abbiamo recentemente annunciato l'arrivo di x402z. Questa infrastruttura risolve il conflitto critico tra la trasparenza della blockchain e le esigenze strategiche degli agenti IA.
Ora, esaminiamo più da vicino come funziona.
Sviluppato in stretta collaborazione con il nostro partner tecnologico FHE ZAMA, x402z sfrutta la crittografia completamente omomorfa e lo standard ERC-7984. Permette agli agenti IA di eseguire pagamenti autonomi rispettando rigorosamente la loro intenzione commerciale.

Il paradosso della trasparenza: uscire dal panopticon digitale
Il "Panopticon" consente a un singolo guardiano di osservare ogni detenuto senza essere visto. Abbiamo ricostruito involontariamente questa architettura per l'economia dell'IA. Ci aspettiamo che gli agenti IA agiscano come strateghi autonomi. Tuttavia, li costringiamo a operare su registri pubblici. Questo crea un Panopticon digitale in cui ogni movimento finanziario rimane permanentemente visibile.
Questo crea una contraddizione fondamentale. Nei mercati ad alta frequenza, la visibilità equivale a vulnerabilità. Se un agente espone la sua struttura dei costi, le fonti di liquidità e l'intento di acquisto su un registro pubblico, il suo vantaggio competitivo svanisce prima della conferma della transazione.

La vera autonomia richiede privacy. Non possiamo costruire un'economia macchina funzionale all'interno di un ambiente trasparente.
x402z ci consente di risolvere questo problema. Stiamo trasformando la natura esposta delle blockchain pubbliche in un terreno sicuro dove gli agenti possono operare strategicamente.
Una convergenza di ideologie
Le innovazioni tecnologiche spesso emergono da una visione condivisa. In quanto partner tecnologico FHE, ZAMA ha riconosciuto fin dall'inizio che la crittografia omomorfica totale (FHE) rappresenta il prerequisito per una società digitale libera. x402z rappresenta la realizzazione di quella previsione condivisa.
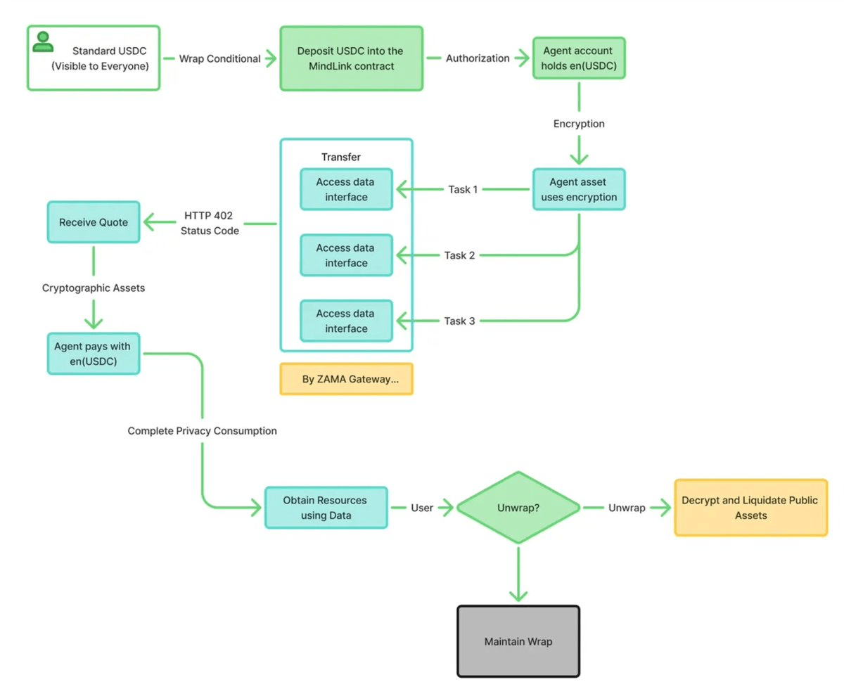
Abbiamo integrato il stack tecnologico ZAMA a livello primitivo e ancorato la nostra architettura allo standard di token confidenziali ERC-7984. Questo sposta il paradigma del valore stesso. I token tradizionali funzionano come valuta esposta. Rimangono visibili a qualsiasi osservatore. Al contrario, gli asset x402z utilizzano tipi di dati crittografati. Sotto questo nuovo standard, i validatori di rete verificano le prove di interazione senza mai visualizzare i numeri grezzi. Il registro registra la verità della transazione mentre il valore rimane un segreto condiviso solo tra la macchina e il suo proprietario.
Risoluzione del blocco dei pagamenti
La necessità di questa infrastruttura diventa chiara nelle transazioni macchina a macchina. Considera un agente che cerca dati finanziari proprietari. Nell'architettura attuale, l'acquisto di un dataset specifico rivela la strategia di trading all'intero mercato.
Con x402z e il protocollo x402, questa dinamica cambia. Il flusso di lavoro procede come segue:
L'agente incontra un gateway 402 pagamento richiesto.
Genera autonomamente un'istruzione di pagamento crittografata da ZAMA.
La rete di validazione FHE di Mind Network esegue il calcolo in un ambiente Zero Trust.
Il pagamento si regola e i dati fluiscono.

Il mercato osserva che una transazione è avvenuta, ma il valore specifico e l'intento rimangono nascosti. Questo meccanismo garantisce che l'interazione rimanga efficace e privata.
Zero Trust: Da "Non essere malvagio" a "Non possono essere malvagi"
La crittografia dipende interamente dalla sicurezza del suo ambiente di esecuzione. Mind Network fornisce il livello Zero Trust che opera gli standard di crittografia di ZAMA.
Siamo andati oltre il vecchio motto di internet "Non essere malvagio". In un'economia decentralizzata autonoma, dobbiamo fare affidamento su sistemi che "Non possono essere malvagi". La nostra rete di validazione FHE garantisce che il processo di consenso stesso rispetti la privacy dei dati che protegge. Gli sviluppatori possono ora adottare un modello di fiducia basato su interazioni invisibili. Tu ti concentri sull'intelligenza dei tuoi agenti. Noi ci occupiamo della sicurezza crittografica.
Siamo sulla soglia di una nuova epoca in cui gli agenti IA agiranno come i principali operatori economici. Meritano un'infrastruttura che onori il loro intento strategico. Con il supporto fondamentale di ZAMA e l'architettura di x402z, facciamo più che semplicemente nascondere le transazioni. Proteggiamo la logica sottostante della futura economia digitale.
Informazioni su Mind Network
Mind Network è pioniera di un'infrastruttura di crittografia omomorfica totale (FHE) resistente ai quanti, alimentando un internet completamente crittografato attraverso dati sicuri e computazione IA. In collaborazione con leader del settore, Mind Network sta stabilendo HTTPZ — un protocollo internet Zero Trust — per stabilire nuovi standard per l'IA fidata e l'elaborazione dei dati crittografati on-chain negli ecosistemi Web3 e IA.
Mind Network è sostenuta da investitori di spicco tra cui Binance Labs, Cogitent, Hashkey, Animoca Brands, Chainlink, e ha ricevuto due sovvenzioni dalla Ethereum Foundation per la sua ricerca FHE. Collaborando con leader del settore come Zama, Mind Network sta costruendo un'infrastruttura completamente crittografata, impegnata a realizzare la visione di HTTPZ per la prossima generazione di internet.
