在评估区块链项目的长期潜力时,其原生代币的经济模型如同人体的血液循环系统——它必须持续、有力地将价值输送到生态的每个关键部位,并带回养分。DUSK 代币的设计远非简单的“燃料费”思维,它被精心构建为一个多层、动态的价值捕获引擎,旨在与Dusk网络作为“合规金融基础设施”的成长深度绑定,形成共生共荣的增强回路。
一、基础层:网络安全的“质押债券”与“效用燃料”
这是DUSK最直接的价值支撑层,关乎网络的生存与基本运转。
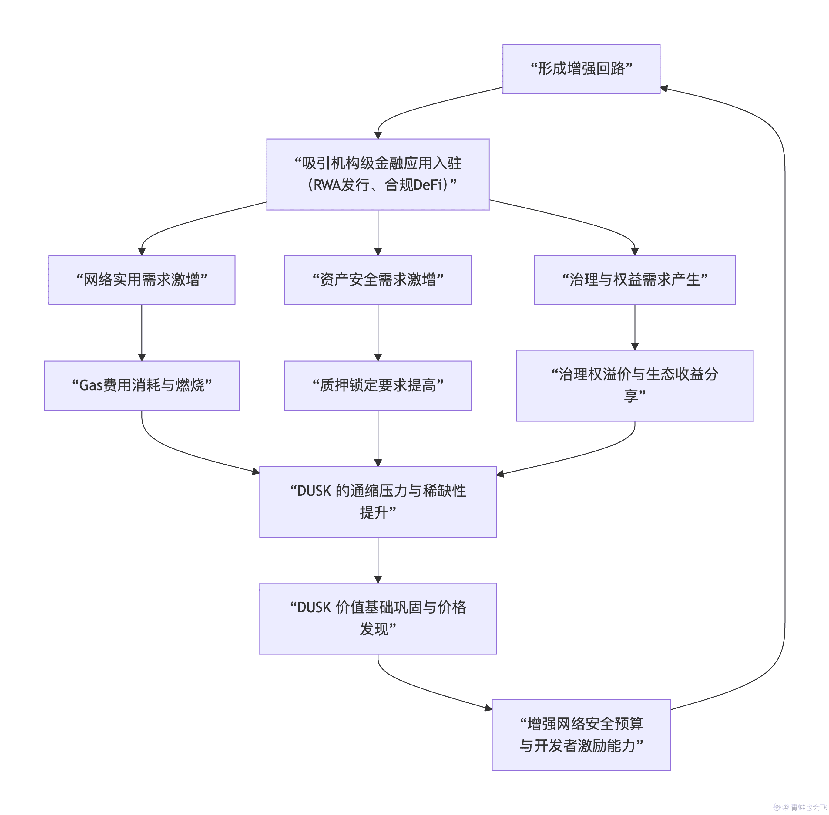
质押即安保(Staking as Security):Dusk采用的 Succinct Attestation(SA) 共识机制要求验证者质押DUSK来参与区块生产与网络治理。这创造了最基础的需求:维护网络安全性需要持续锁定大量流通代币。质押不仅是权利,更是一种责任,恶意行为会导致罚没。这种设计将代币持有者的利益与网络长期安全直接对齐。随着网络承载的资产价值增高,对安全性的需求呈指数级增长,锁定的DUSK也必然水涨船高。
燃气即耗材(Gas as Utility):在Dusk上进行的每一项操作——无论是发行一笔价值数千万欧元的证券型通证,执行一次隐私化的合规交易,还是进行链上投票——都需要支付以DUSK计价的Gas费。这部分费用将被燃烧或分配给验证者。关键在于,Dusk瞄准的机构级金融活动,其单笔交易蕴含的价值和所需的计算资源远高于普通的代币转账。因此,生态的繁荣将直接转化为对DUSK高强度的、持续的消耗性需求。
二、协议层:嵌入核心金融流程的“价值收费站”
这是DUSK价值捕获的深化层,使其价值与上层金融应用的成功紧密挂钩。
Dusk生态的核心协议,如资产协议Zedger/Hedger和身份协议Citadel,并非免费公共服务。它们作为关键的基础设施,其使用、数据存储或复杂计算服务,很可能需要消耗或质押额外的DUSK。例如:
发行一项复杂的证券型通证(涵盖分红、投票、转让限制等逻辑),可能需要支付一笔可观的协议使用费。
调用Citadel协议生成一个可验证的合规身份凭证,可能涉及零知识证明计算,需要支付计算资源费。
这相当于在合规金融资产发行与流通的“主干道”上,设立了基于DUSK的“价值收费站”。任何严肃的机构级应用要想利用Dusk的合规优势,都必须通过这些协议,从而自然而然地成为DUSK的消耗者或需求方。
三、生态层:治理、计价与收益的“权益凭证”
这是DUSK价值捕获的远景和权益层,关乎生态的治理与价值分配。
治理权(Governance Rights):DUSK持有者未来将拥有对网络关键升级、国库资金使用、协议参数调整的提案和投票权。在Dusk愿景中,其网络治理的决策可能直接关系到万亿级合规资产的运作规则。这种治理权力本身具有巨大价值,并将吸引长期战略持有者,而非短期投机者。
计价与结算单位(Unit of Account):在Dusk原生DeFi生态(如借贷、衍生品)中,DUSK有潜力成为重要的抵押品、计价基准或交易对。更重要的是,对于一些在Dusk上发行的、面向全球的合规资产,DUSK可能成为其链上结算的优选媒介之一。
收益分享权(Revenue Sharing):未来,网络通过Gas费燃烧、协议费用产生的部分盈余,或生态项目的收入分成,有可能通过机制(如国库回购销毁、分红给质押者)回馈给DUSK的质押者,使其成为生态增长的收益分享凭证。
下图揭示了DUSK代币如何通过一个多层次的“价值飞轮”,将生态增长动力转化为自身价值支撑的完整逻辑:

四、对抗稀释:长期通胀模型与通缩动力
任何代币经济都必须直面通胀问题。DUSK采用了一个长达36年、每四年阶段性减量的发行计划。这种超长期、可预测的缓慢通胀,旨在激励早期建设者,同时将长期稀释效应控制在较低水平。其价值增长的核心假设在于:由生态繁荣带来的DUSK消耗(Gas燃烧、协议费)与锁定(质押)速度,必须超过新代币的释放速度。
如果Dusk能够成功吸引并处理大规模的合规金融活动,那么其实用性需求所带来的通缩动力(燃烧),将与质押锁仓一起,构成强大的价值对冲机制,甚至推动净流通量进入下降通道,为代币价值创造坚实的宏观基本面。
结语
DUSK代币模型的可贵之处在于,它试图摆脱纯粹依靠投机和叙事驱动的模式,转而构建一个与真实世界金融活动强度和网络效用深度挂钩的价值体系。它不仅是进入Dusk世界的“门票”,更是参与其内部价值创造的“工具”和分享其未来成长红利的“权益”。这条“价值之流”能否奔腾不息,最终取决于Dusk这座“合规金融大桥”上,是否能有川流不息的“资产车流”与“应用客流”。这是一个大胆的设计,也是对区块链价值本质的一次深刻回归。
