Gra legislacyjna, która definiuje przyszłość cyfrowych aktywów w Stanach Zjednoczonych na następne dziesięć lat, przekształca krajobraz regulacyjny za pomocą wyraźnie określonych „pięciu kroków”, przechodząc z niejasnych obszarów do znormalizowanych standardów.

Przed siedzibą Komisji Rolnictwa Senatu, informacje o czasie posiedzenia dotyczącego (ustawy CLARITY) wielokrotnie się zmieniały, aż w końcu ustalono je na ten czwartek.

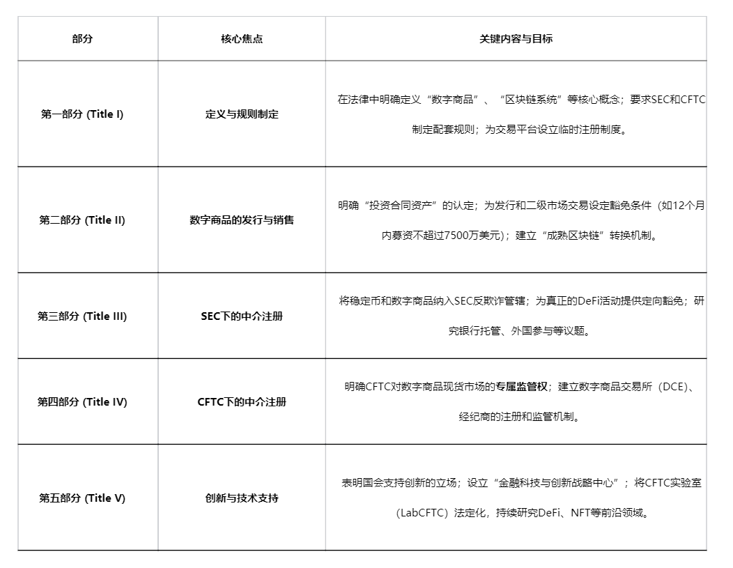
To powtarzające się zjawisko nie tylko odzwierciedla złożoność procesu legislacyjnego, ale także podkreśla znaczenie tej ustawy jako „punktu zwrotnego” w regulacji aktywów kryptograficznych w Stanach Zjednoczonych. Sama ustawa ma rygorystyczną strukturę, a jej główne treści dzielą się na pięć części (Tytuł I - Tytuł V), które obejmują definicje, emisję, regulacje i wsparcie innowacji, tworząc kompletną pętlę regulacyjną.

Jedno, proces legislacyjny: od Izby Reprezentantów do rywalizacji w Senacie

● Legislacyjna podróż (ustawy o przejrzystości rynku aktywów cyfrowych) (CLARITY Act) rozpoczęła się w 2025 roku. W połowie zeszłego roku Izba Reprezentantów USA przyjęła tę ustawę przytłaczającą większością głosów (294 za, 134 przeciw).

● Następnie ustawa przeszła do etapu rozpatrywania w Senacie, który jest obecnie w centrum uwagi mediów. Według najnowszych zapisów dotyczących legislacji w Kongresie, zmiany w wersji senackiej są szczególnie kluczowe.

● Przewodniczący Komisji Bankowej Senatu Tim Scott ogłosił 12 stycznia 2026 roku najnowszą wersję tekstu po dwustronnych negocjacjach, która różni się od oryginalnej wersji Izby.

Na przykład, wzmocniono odpowiedzialność karną emitentów stablecoinów i uszczegółowiono procedury weryfikacji „dojrzałości blockchaina”.

Dwa, klucz ustawy: przejrzysta pięcioczęściowa struktura regulacyjna

Struktura tekstu (ustawy CLARITY) jest logicznym szkieletem, mającym na celu systemowe rozwiązanie problemu niejasności regulacyjnych. Pięć kluczowych części ma następujące treści i cele:

Trzy, kluczowe innowacje: zmiana paradygmatu z „czym jest” na „kto kontroluje”

● Najważniejszym przełomem ustawy jest wprowadzenie „opartej na kontroli ramy dojrzałości”, co całkowicie zmienia logikę oceny regulacji. Nie skupia się już na jakościowej debacie, czy dany token jest papierem wartościowym, ale przechodzi do oceny obiektywnych faktów dotyczących „kto kontroluje system blockchain”.

● Aby projekt mógł przekształcić swoje rodzimą aktywa z „papierów wartościowych” na „towary cyfrowe”, aby uwolnić się od rygorystycznych regulacji SEC i przejść do ram CFTC, musi udowodnić, że spełnia standardy „dojrzałej technologii blockchain”. Zwykle oznacza to, że nie ma jednego podmiotu, który mógłby kontrolować tę sieć, na przykład całkowity głos w zakresie zarządzania posiadanym przez wszystkie powiązane strony nie może przekraczać 20%.

● Ta struktura zapewnia projektom przewidywalną, obiektywną ścieżkę ewolucji zgodności: od centralizowanej kontroli w okresie startupowym (podlegającej regulacjom podobnym do tych dotyczących papierów wartościowych), poprzez stopniowe przejście do etapu dojrzałości z decentralizacją (podlegającą regulacjom podobnym do tych dotyczących towarów).

Cztery, głębokie wpływy: przekształcanie rynku, ochrona innowacji i jasne określenie odpowiedzialności

● Bezpieczna przystań dla DeFi i deweloperów: Ustawa zapewnia kluczowe zwolnienia prawne dla zdecentralizowanych finansów (DeFi). Pod warunkiem, że protokół nie zarządza aktywami użytkowników i nie pełni funkcji pośrednika finansowego, jego deweloperzy, operatorzy węzłów i dostawcy interfejsów frontendowych nie muszą rejestrować się w SEC lub CFTC. To znosi „miecz Damoklesa”, który od dawna wisiał nad deweloperami DeFi.

● Ścisła regulacja zcentralizowanych instytucji: W przeciwieństwie do zwolnień dla DeFi, ustawa wprowadza jasne wymagania dotyczące rejestracji i zgodności dla zcentralizowanych giełd, brokerów i innych instytucji pośredniczących. Muszą one zarejestrować się w CFTC jako „giełdy towarów cyfrowych”, przestrzegając zasad dotyczących rezerw kapitałowych, izolacji aktywów klientów, przeciwdziałania oszustwom i innych zasad na poziomie tradycyjnych finansów, mających na celu zapobieganie powtórzeniu się tragedii podobnej do FTX.

● Umożliwienie tradycyjnym finansom i użytkownikom: Ustawa zapewnia podstawy prawne dla tradycyjnych instytucji finansowych, takich jak banki, do prowadzenia działalności związanej z aktywami kryptograficznymi, otwierając drzwi do zgodnego wejścia tradycyjnego kapitału. Po raz pierwszy na poziomie ustawodawstwa federalnego jasno określono prawo użytkowników do samodzielnego zarządzania, zapewniając swobodę korzystania z portfeli niezarządzanych do transakcji peer-to-peer.

Pięć, kontrowersje i wyzwania: niedokończona droga i rywalizacje różnych stron

Mimo że ma wielu zwolenników, (ustawa CLARITY) nadal stoi w obliczu kontrowersji i wyzwań.

● Istnieją luki w zakresie regulacji: Ustawa koncentruje się głównie na „towarach cyfrowych”, nie dostarczając jasnych ścieżek regulacyjnych dla tokenizowanych papierów wartościowych, instrumentów pochodnych i innych aktywów. Chociaż zwolniła regulację federalną DeFi, nie zdołała w pełni priorytetować różnorodnych przepisów regulacyjnych poszczególnych stanów (takich jak BitLicense w stanie Nowy Jork), co może prowadzić do rozdrobnienia zgodności.

● Nowe wyzwania w zakresie przeciwdziałania praniu brudnych pieniędzy (AML): Ustawa nakłada wymagania (ustawy o tajemnicy bankowej) na zcentralizowane instytucje pośredniczące. Jednak krytycy wskazują, że aktywa kryptograficzne mogą być przenoszone bezpośrednio bez pośredników, co stwarza luki w egzekwowaniu prawa. Jak skutecznie monitorować przepływ nielegalnych funduszy w zdecentralizowanym środowisku, nie naruszając prywatności, jest problemem, który ustawa nie rozwiązała w pełni.

● Gry polityczne: Ustawa wymaga 60 głosów w Senacie, aby przejść, co oznacza, że ​​należy zdobyć znaczną liczbę głosów poparcia ze strony Demokratów. Niektórzy senatorowie Demokratyczni, tacy jak Elizabeth Warren, ostrzegali, że ustawa może być wykorzystana przez duże firmy do uchylania się od regulacji SEC. Były przewodniczący CFTC Timothy Massad również publicznie stwierdził, że postanowienia ustawy dotyczące przeciwdziałania praniu brudnych pieniędzy „są niewystarczające”.

Z sali przesłuchania Senackiej Komisji Rolnictwa w czwartek widać, jak rynek kryptowalut migocze na ekranach. Analitycy z Wall Street i deweloperzy z Doliny Krzemowej czekają na jasny sygnał. Piąta część ustawy ustanawia „Centrum Strategii Finansowych i Innowacji”, którego drzwi jeszcze nie zostały otwarte, ale plan został już narysowany.

Za tymi drzwiami może kryć się nowa era regulacji, zdominowana przez ilościowe cechy, a nie narracje jakościowe.