The phone buzzes before dawn. It’s not an alarm, but a notification from a family group chat. A relative in Caracas, another in Lagos, and a friend in Buenos Aires all share the same urgent update: the local currency is sliding again. For millions, this is a monthly—sometimes weekly—reality. The scramble begins: find someone with dollars, pay exorbitant black-market premiums, and watch a week's earnings evaporate in bank transfer delays.

But quietly, a digital counter-narrative is spreading. In these same cities, people are saving, paying, and even earning in USDT or USDC without a U.S. bank account. They’re not speculative crypto traders; they are teachers, freelancers, and small business owners using stablecoins as an economic life raft. This is the untold story of crypto’s most practical revolution, moving far beyond trading charts into the fabric of daily survival.

This shift isn't driven by hype, but by a brutal economic equation. In 2024 alone, users in 17 countries paid an estimated $4.7 billion in premiums just to access hard currencies, with figures in Argentina soaring as high as 30% above the official rate. Meanwhile, stablecoins settled over $32.8 trillion on-chain—more than Visa—proving the scale is already here. The question is no longer if digital dollars will be used globally, but how the infrastructure can catch up to make this lifeline accessible, understandable, and secure for everyone who needs it.

The Core Promise: Stability in Your Pocket

At its heart, a stablecoin is a simple promise: one digital token equals one unit of a stable asset, like the U.S. dollar. It’s digital cash for the internet age.

This isn’t just a digital version of your bank app. The fundamental leap is its foundation on blockchain technology. This means:

  • You hold it directly, like physical cash, without needing a bank as an intermediary.

  • It can be sent peer-to-peer, 24/7, across borders in minutes, not days.

  • The rails are *permissionless and global; access depends on an internet connection, not your address or credit score.

For someone in a high-inflation economy, this transforms a stablecoin from a "crypto asset" into a basic utility: a way to preserve purchasing power, receive payments from abroad without crippling fees, and transact with certainty.

The Infrastructure Challenge: Building Better Pipes

A life raft is only as good as its materials. The explosive use of stablecoins has exposed critical flaws in the underlying blockchain "pipes." Most activity is bottlenecked on networks that weren't built for this purpose, creating a tough choice:

  • Ethereum: Highly secure and decentralized, but often has prohibitively high transaction fees, making small, frequent transfers—the kind used for daily needs—impractical.

  • Tron: Adopted for lower costs, but at the expense of heavy centralization, run by a small validator set, which introduces other risks.

This is where next-generation, purpose-built infrastructure enters the story. Projects like Plasma are being engineered specifically as a settlement layer for stablecoins, directly tackling these pain points. Think of it as building a dedicated, high-speed highway for digital dollars, where the old roads are congested and expensive.

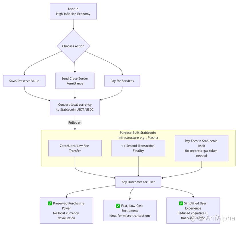
How a Purpose-Built Stablecoin Network Works

The visual above shows how key technical features translate directly into user benefits. For example, finalizing transactions in under one second (via mechanisms like PlasmaBFT) isn't a tech boast—it means a remittance is received before a family member reaches the checkout line. Allowing users to pay transaction fees in the stablecoin itself removes the confusing and costly step of buying a separate "gas" token, a major point of friction for newcomers.

The Critical Barrier: Education, Not Speculation

The largest obstacle to broader adoption isn't volatility—stablecoins solve that—it's overwhelming complexity. A new user faces a wall of jargon: wallets, seed phrases, gas fees, networks, and bridges. Research shows a "**cognitive overload**" where users must grasp too many alien concepts at once, with a significant portion lacking the confidence to proceed. This isn't a user failure; it's an industry-wide design failure.

Traditional, static articles aren't enough. Academic studies identify distinct crypto learner personas, like the "Hands-On Practical Experimenter" who learns by doing, or the "Cautious Strategist" who needs robust, trustworthy information first. Effective education must move beyond one-size-fits-all manuals to include:

  • Interactive Simulations: "Try before you buy" portfolio simulators that let users experience market movements without risk have been shown to increase conversion rates by 3-4x.

  • Clear, Contextual Guides: Step-by-step tutorials that frame actions in real-life scenarios ("How to pay your freelance developer in Argentina").

  • Trust-Building Transparency: Upfront information on timelines and costs. One analysis found that showing a fee transparency calculator before checkout could eliminate a major source of negative reviews.

Building the Village: The Role of Community

In an environment where traditional financial institutions may be distrusted or dysfunctional, community becomes the support network. A strong community provides real-time help, shares trusted local on-ramp strategies, and offers collective wisdom. This is where Web3's native tools shine.

Decentralized Autonomous Organizations (DAOs) and token-gated communities allow users to co-create educational resources, govern shared treasuries for local initiatives, and build a sense of shared ownership. For instance, a community DAO in Nigeria could collectively vet and fund the translation of educational materials into local dialects, an initiative directly shaped and funded by those who need it most.

Looking Ahead: Integration and Invisibility

The ultimate sign of success for this technology will be its invisibility. The future isn't asking everyone to become a blockchain expert. It's about seamless integration:

  • A farmer receives payment for goods in stablecoins directly to a simple app, which automatically converts a portion to local currency for daily expenses.

  • A remittance app uses a high-speed, low-fee stablecoin network in the background, and the user only sees "Send $200. Fee: $0.10. Arrives: Instantly."

With regulatory frameworks like the U.S.'s GENIUS Act bringing clearer rules for payment stablecoins, and traditional finance giants exploring tokenization, the rails are being laid for this future. The goal is not to replace every currency, but to provide a neutral, global option for those failed by their local monetary systems.

The narrative of crypto is shifting from "get rich" to "stay whole." It’s becoming a story of practical self-preservation, powered by digital dollars and built on infrastructure designed for human needs.

What’s the most creative or vital use of stablecoins you’ve witnessed in an economy under stress? Share your story—it might be the tutorial someone else desperately needs to read.

@Plasma #Plasma #plasma $XPL

XPLBSC
XPL
0.1224
-1.05%

#Web3Education #CryptoEducation #ArifAlpha