The first time I really understood why “storage” matters in crypto, it wasn’t from reading a whitepaper. It was from watching a small on-chain app break in a very normal way. The smart contracts worked fine. The transactions settled. But the app’s actual content images, user files, metadata history kept disappearing or getting slow because it lived somewhere else, on a centralized server. That’s the awkward truth most traders ignore: blockchains are excellent at proving ownership and settlement, but they are terrible at holding real data. And if your data isn’t durable, your “on chain” app is basically a house built on rented land.

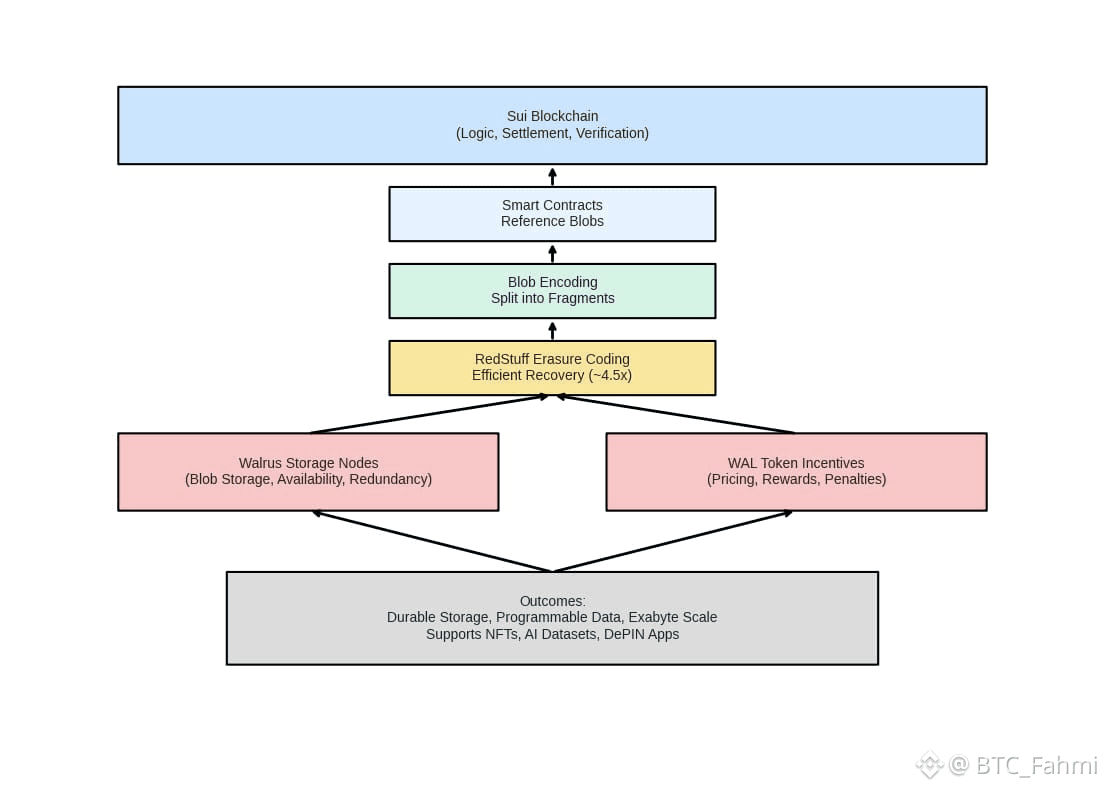
Walrus exists because that problem is finally becoming impossible to ignore. It’s a decentralized blob storage network designed to handle large files efficiently, while using the Sui blockchain as the coordination and economic control plane. Instead of forcing a blockchain to become a storage engine, Walrus separates responsibilities: Sui handles logic, settlement, and verification, while Walrus handles heavy data storage and availability. That split is the blueprint and it’s why Walrus feels less like a trend narrative and more like infrastructure. Mysten Labs introduced Walrus publicly in June 2024 as a storage + data availability protocol powered by Sui, explicitly aiming to scale to hundreds or thousands of storage nodes. In their framing, that kind of horizontal scaling is how you get to exabyte-scale storage without turning a chain into a bloated database.
To understand Walrus, you have to understand what it’s storing. Walrus is built for blobs, meaning large unstructured objects like videos, datasets, NFTs/media files, AI training batches, archives, or application state that would be too expensive or impossible to store directly on-chain. The network takes a blob, encodes it into many pieces, and spreads those pieces across a committee of storage nodes. Those nodes aren’t just “hosts.” They’re participants in a protocol with rules, incentives, verification, and penalties.
This is where Walrus’s technical core matters. Traditional decentralized storage systems tend to face an ugly tradeoff: either you replicate a file many times (expensive), or you erasure code it in ways that make recovery slow, fragile, or insecure under churn. Walrus proposes a different approach built around a scheme called RedStuff (also written about as “Red Stuff”), a two-dimensional erasure coding method designed to keep redundancy reasonable while making recovery efficient. In the Walrus research paper, the authors describe achieving high security with around a 4.5x replication factor while enabling recovery bandwidth proportional to the amount of data lost rather than requiring re downloading the full blob. That sounds academic until you translate it into operational reality: the network can heal itself when nodes go offline without requiring everyone else to do an expensive full reconstruction.

The docs simplify the cost argument in a trader friendly way: Walrus targets storage costs of roughly ~5 times the raw blob size because encoded parts are distributed across nodes, which is far more cost efficient than full replication while still robust against failures. In other words, instead of keeping 20 complete copies of the same file, Walrus breaks the file into coded fragments such that the network can reconstruct the original even if many fragments are missing.
But storage isn’t only about saving bytes. It’s about proving the bytes were saved. Walrus introduces storage challenges that work even in asynchronous networks meaning nodes can’t easily cheat by exploiting network delays to “pretend” they stored data. This matters because decentralized storage is full of incentive problems: if nodes can get paid without truly storing files, the whole system collapses into a paper market of fake capacity.
Now connect this back to smart contracts. The exciting part isn’t just that Walrus stores data. It’s that it makes data programmable. Sui smart contracts can reference blobs, enforce access logic, tie permissions to ownership, and build apps where the data layer isn’t a centralized weakness. Think of NFT media that can’t disappear, AI agent memory that can’t be tampered with, or a DePIN-style app where usage records are verifiable long after the original team is gone. Walrus doesn’t replace compute chains it completes them.
Walrus’s design also assumes reality nodes come and go. Storage networks suffer churn. So Walrus operates in epochs and uses committee transitions to keep availability stable while membership changes. The research describes a multi stage epoch change protocol designed to handle churn without interrupting availability. That kind of operational thinking is what separates a lab prototype from something that can survive real usage.
Of course, as an investor, you also care about the economic layer. Walrus has a native token, WAL, designed for incentives, pricing, and resource allocation in a permissionless storage market. The project frames WAL economics as a tool to keep pricing competitive while discouraging adversarial node behavior. Whether you view WAL as an asset or simply as protocol fuel, the key point is that the storage market requires a credible incentive structure or it becomes theoretical.
There’s also real world progress you can anchor to dates. Mysten Labs announced the official Walrus whitepaper in September 2024, and noted that an early developer preview had already stored over 12 TiB of data at that time meaning this wasn’t just a diagram, it was running and accumulating real stored content. That’s not proof of product-market fit, but it is proof of execution and demand from builders who actually need storage.
So why should traders and investors care? Because storage is quietly becoming one of the most important bottlenecks in Web3. The market spent years arguing about L1 throughput, block times, and DeFi primitives. Meanwhile, the real-world trajectory of crypto is moving toward heavier applications: AI agents with persistent memory, consumer apps with content, decentralized social, gaming assets, data markets, compliance archives. All of those use cases create large files. If blockchain becomes the settlement layer, decentralized storage becomes the continuity layer.
Walrus’s blueprint smart contracts for logic, storage nodes for durable data, erasure coding for cost efficiency, and provable incentives for honesty targets the exact weak spot that most chains still outsource to centralized services. And the more “real apps” show up on chain, the more obvious this becomes: without durable storage, decentralization is cosmetic. With it, decentralization starts to feel like an actual system you can build a business on.
