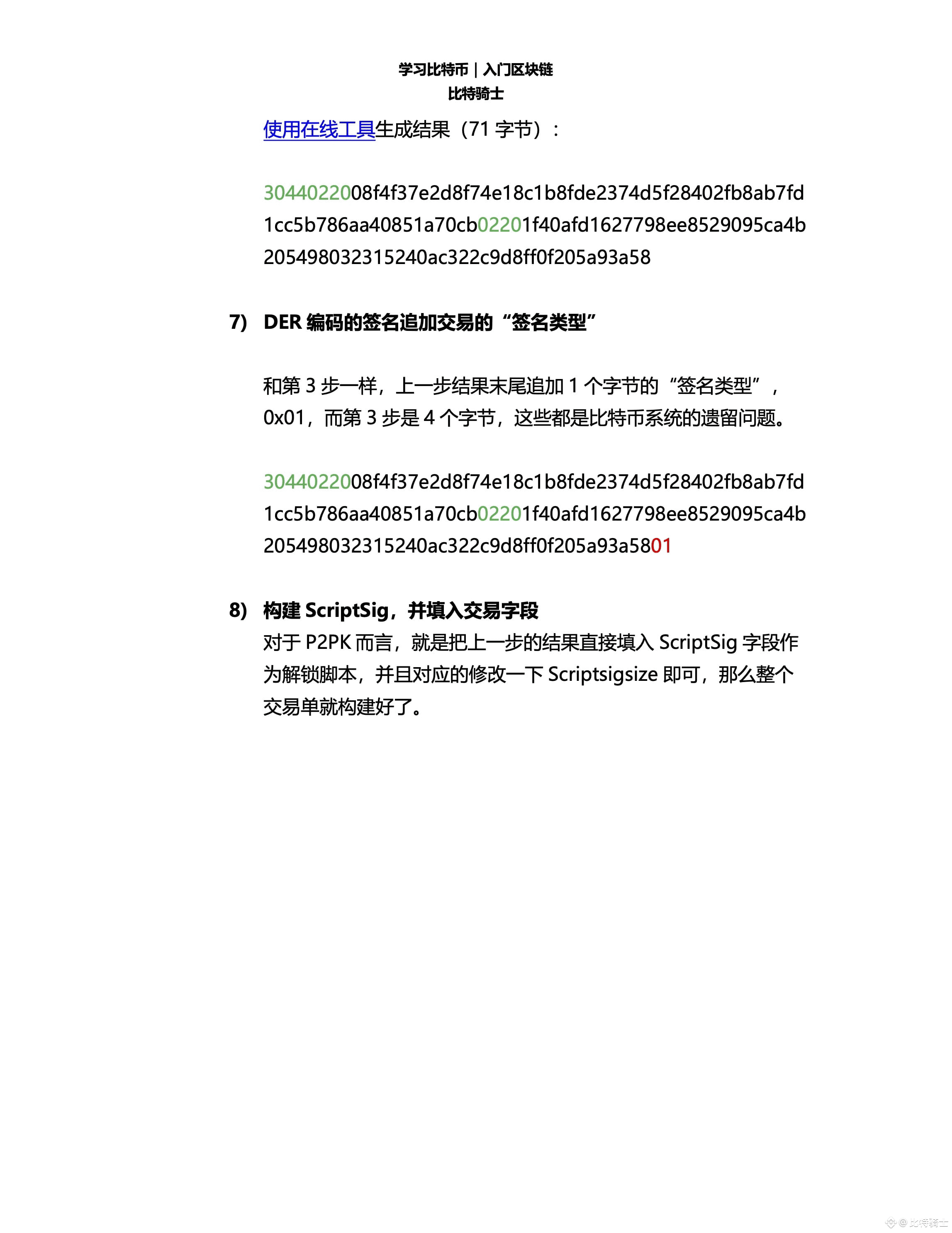
在解锁脚本中需要置入签名数据以便证明你可以使用这笔输出。

#签名 #解锁