A fundamental commitment within the @Vanar is the determination of transaction charges based on the dollar value of the gas token rather than the units of gas required for processing. This commitment is designed to ensure fairness for users, regardless of market fluctuations affecting the native gas token's price.

So basically a crucial question arises: How can the protocol manage the market-driven price, which inherently lies beyond its direct control?
The solution to this challenge lies in the proactive approach of the Vanar Foundation.
The foundation undertakes the responsibility of calculating the $VANRY token price by leveraging various on-chain and off-chain data sources.
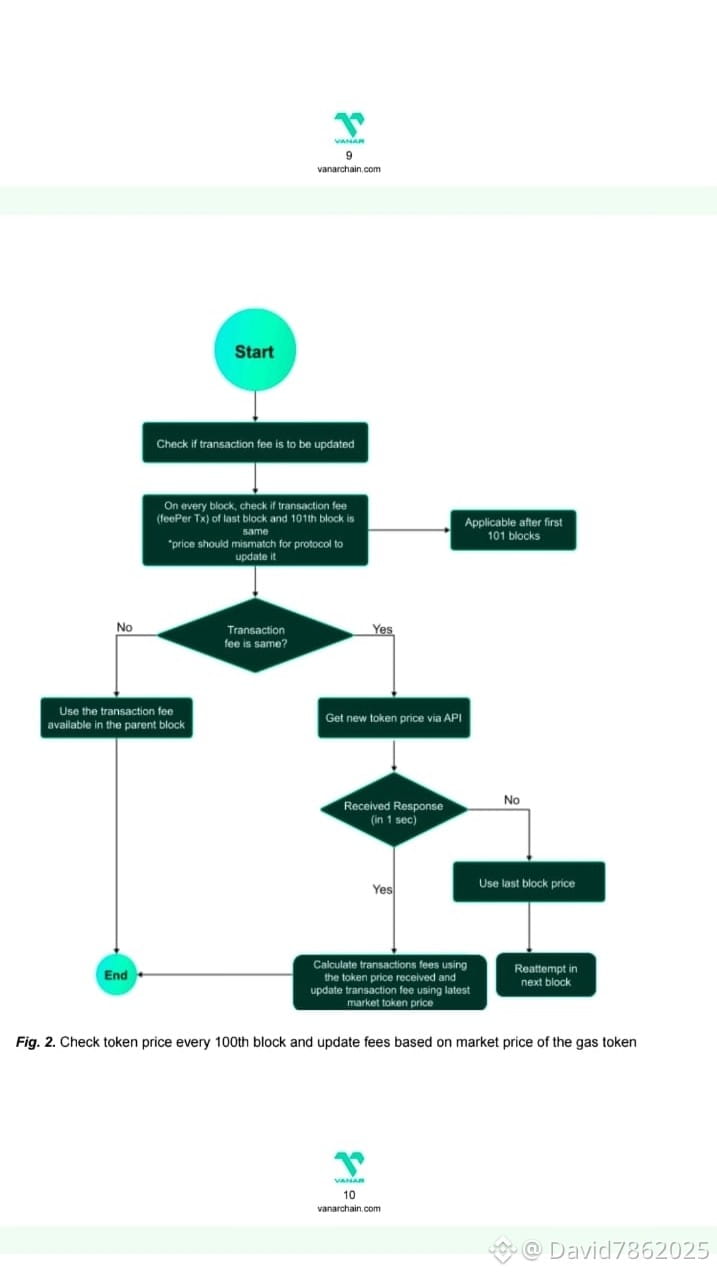
Through a meticulous process of data validation and cleansing, the foundation computes the market price of the VANRY token. This calculated price is then seamlessly integrated into the protocol, establishing a dynamic and adaptive system that adjusts transaction charges based on real-time market conditions.
By incorporating this solution, Vanar ensures that the transaction fees remain consistent, regardless of the market value of the underlying gas token. The tiering system proposed in the protocol leverages the dynamically computed
VANRY token price, aligning with the commitment to fair and transparent transaction charging. In essence, this approach safeguards users from the impact of market volatility, providing a stable and predictable environment for transaction processing within the Vanar ecosystem.
