
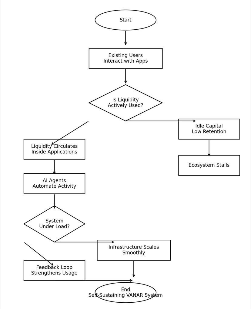
VANAR can be understood as a loop rather than a stack. Users initiate activity. Liquidity responds to that activity. AI agents amplify and automate it. The outcome feeds back into user experience, making the system stronger with each cycle. This is not theoretical design. It is observable behavior.
Start with users. In most ecosystems, user growth looks like a spike followed by decay. Incentives bring attention. Attention fades. Metrics flatten. The flow logic behind VANAR looks different. Users arrive through applications, not protocols. They interact with games, content platforms, digital environments, and AI-driven tools. That initial step matters because it defines intent. These users are not asking what the chain can do. They are simply using something they enjoy or need.
Once that activity begins, liquidity enters the picture. The bar-style patterns tell a familiar story here. Different segments grow in parallel rather than one dominating everything else. Payments, in-app economies, asset transfers, and marketplace activity all rise together. This is a sign of functional liquidity. Capital is not parked. It is circulating. It moves because something useful is happening, not because it is being bribed to stay.
Liquidity behaving this way changes system dynamics. Volatility decreases. Predictability improves. Builders can plan around real usage instead of incentive schedules. Users begin to trust that the environment will still be there tomorrow. This trust is subtle, but it is what turns short-term engagement into long-term presence.
AI agents introduce the next phase of the loop. In a traditional system, humans create demand and humans satisfy it. That limits scale. In VANAR’s model, AI agents operate alongside users. They execute repetitive tasks, manage assets, optimize strategies, and coordinate activity continuously. If you imagine the line chart rising steadily while bars fluctuate less dramatically, that is the signature of automation at work. Activity becomes smoother. Peaks matter less. Throughput becomes consistent.
What makes this powerful is that AI agents are not external bots exploiting the system. They are native participants. They interact with smart contracts, respect onchain rules, and operate within the same economic constraints as humans. This keeps incentives aligned. Automation does not drain value. It reinforces it.
The feedback loop then closes. As AI agents improve efficiency, user experience improves. Transactions settle faster. Interactions feel more responsive. Costs stay manageable. This attracts more users, which increases liquidity, which gives AI agents more surface area to operate. The system does not need to reset itself. It recalibrates continuously.
The flow-chart logic also highlights something VANAR avoids. It avoids single points of failure. If one application slows down, others continue. If one liquidity stream weakens, others compensate. If one agent strategy fails, others adapt. This redundancy is not accidental. It is a consequence of building where multiple forms of activity already coexist.
Another important insight from the flow-based view is that VANAR treats intelligence as infrastructure, not branding. AI is not layered on as a feature. It is embedded into how the system evolves. Decisions are not just made by governance votes or human operators. They are increasingly informed by automated reasoning that responds to real-time conditions. This allows the network to scale complexity without overwhelming users.
Over time, this changes how success should be measured. Daily active users matter, but so does continuity. Liquidity depth matters, but so does velocity. Transaction counts matter, but so does regularity. VANAR performs well on these quieter metrics because it is designed around flow rather than flash.
My take is that looking at VANAR through charts and flows rather than slogans reveals its real strength. It is not trying to prove that it can attract users, liquidity, or AI activity someday. It assumes they already exist and focuses on keeping them in motion. In an ecosystem where many chains still look like empty highways waiting for traffic, VANAR feels more like a city with people already moving through it. Systems like that do not need constant reinvention. They grow by letting what already works keep flowing.