USD1 又续杯了!作为 World Liberty Financial (WLFI) 推出的美元锚定稳定币,USD1 在过去一个月内经历了多次市场波动,与 Binance 的理财推广活动紧密相连。
本文将复盘上个月(2025 年 12 月)推出的 USD1 Booster Program 及其对价格的影响,分析 USD1 作为稳定币的流动性和稳定性问题,以及详解今日(2026 年 1 月 23 日)开启的新一轮持有奖励活动——用户只需将 USD1 存入指定账户,即可分享总价值 4000 万美元的 WLFI 代币奖励。特别值得一提的是,在 Margin 或 Futures 账户持有,将获得 1.2 倍奖励加成,这大大提升了活动的可参与度和吸引力。

上个月 USD1 理财活动的推出与价格暴涨
回顾 2025 年 12 月 24 日,Binance 推出 USD1 Booster Program,用户通过订阅 Flexible Products 可享高达 20% 的年化收益率(APR),包括基础 APR 和 Bonus Tiered APR。 该活动限额 200 万 USD1/用户,先到先得,持续至 2026 年 1 月 23 日结束。这项理财活动迅速点燃市场热情,推动 USD1 价格从 0.99 美元左右快速拉升至最高 1.0039 美元。 对于一个旨在锚定 1 美元的稳定币来说,这种波动幅度已属异常——通常稳定币波动应控制在 0.1% 以内,但 USD1 在活动初期因大量买入需求而短暂偏离锚定点,反映出市场投机情绪高涨。
活动期间,USD1 价格在 1.003 美元左右维持了约半个月。 这得益于高收益率吸引了大量持有者锁定资金,减少了卖压。同时,WLFI 团队的积极动作进一步支撑了信心:从 2025 年 12 月底到 2026 年 1 月初,他们宣布了多项更新,包括与 Aptos 合作扩展 USD1 到更多链上生态、推出 RWA(真实世界资产)产品预告,以及与 Spacecoin 的卫星支付联盟。 这些举措显示 WLFI 并非停留在稳定币发行,而是积极构建生态,推动 USD1 在 DeFi 和现实应用中的整合。
USD1 的流动性和稳定性剖析
作为新兴稳定币,USD1 的市场表现虽亮眼,但流动性和稳定性仍存隐忧。目前,USD1 市值已超 30 亿美元,24 小时交易量达 17 亿美元,排名全球第五大稳定币。 其 100% 由美国现金、现金等价物和短期国债背书,通过 BitGo 等机构托管,确保赎回透明。 然而,分析显示其流动性并非完全有机:部分交易对深度较薄,特别是在 0.999-1.001 美元区间,容易出现鞭打风险。 此外,DEX 流动性高度集中于少数地址,可能涉及团队或关联方维护,这在市场压力下可能放大不稳定性。
另一个问题是政治关联带来的不确定性。USD1 与 Trump 家族的 WLFI 项目紧密绑定,监管审查(如 OCC 银行牌照申请)和政治事件可能影响其稳定性。 尽管 WLFI 团队在 1 月动作频频——如 1 月 12 日推出 World Liberty Markets 借贷平台、1 月 20 日宣布 Mar-a-Lago 全球论坛,以及即将到来的 RWA 产品发布——这些积极信号有助于提升流动性,但若市场情绪逆转,USD1 可能面临脱锚风险。 总体而言,USD1 的高增长(从 2025 年 3 月推出至今)依赖于生态扩张,但作为稳定币,其波动已超出传统预期,需要更多真实需求支撑。
1 月中旬的离场潮与价格回调
进入 2026 年 1 月中旬,随着 Booster Program 接近尾声,许多用户提前离场锁定收益,导致卖压增加。USD1 价格从 1.003 美元回落至约 0.9989 美元。 这段时间,交易量虽维持高位,但买盘减弱,反映出部分持有者对活动结束后收益率下降的担忧。同时,WLFI 治理争议(如团队钱包影响投票)短暂影响了市场信心。 不过,回调幅度有限,得益于 USD1 在 Solana 等链上的扩展和持续的机构流入。
今日新活动点燃反弹:价格重回 1.002
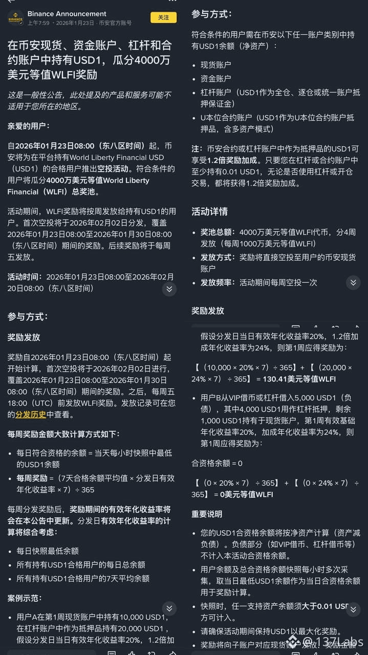
今日早间,Binance 宣布新一轮 USD1 持有奖励活动,从 2026 年 1 月 23 日 00:00 (UTC) 起,为期四周,总奖励池 4000 万美元 WLFI 代币。 每周分配 1000 万美元,用户只需在 Spot、Funding、Margin 或 Futures 账户持有 USD1 即可参与,无需额外操作。奖励基于平均持有余额快照计算,每周五空投至钱包。
关键细节:
资格与位置:所有符合 KYC 的用户均可参与。特别强调 Margin 和 Futures 账户持有享 1.2 倍乘数加成,适合杠杆交易者。
最低要求:无明确最低持有额,但奖励比例与持有量挂钩。
获取方式:通过 Binance P2P、信用卡或外部转入购买 USD1。
注意事项:活动先到先得,某些地区受限。持有不锁定资金,可随时交易。
这一消息立即刺激市场:USD1 价格从早间 1.0000 美元反弹至最高 1.002 美元。 结合 WLFI 团队的持续活跃(如卫星支付集成和论坛筹备),这轮“续杯”有望延续 USD1 的增长势头。
///////////////////////////
从 12 月的高收益推广到今日的持有空投,Binance 与 USD1 的合作不断深化,推动其从新兴稳定币向生态核心转型。这一个月内,WLFI 团队的频频动作(如 RWA 推出和跨链扩展)展示了积极姿态,但价格波动和流动性问题提醒我们,稳定币市场仍需时间成熟。未来,若监管环境改善,USD1 或将成为主流选择。
非投资建议:本文仅作为信息分析之用,不构成任何投资建议。加密货币市场存在高风险,包括价格波动、监管变化和平台政策调整。请自行评估风险,并根据个人财务状况做出决策。Binance 平台活动详情以官方公告为准。
