For developers, data has long been the silent bottleneck. We build dazzling DeFi interfaces and immersive gaming worlds, only to shackle them to centralized servers or clunky, immutable storage layers. What if the data itself could be a living, programmable part of your smart contract logic? This isn't a future promise; it's the foundational shift enabled by Walrus, the global data layer built on Sui.
Imagine an NFT that updates its artwork based on real-world events, a gaming asset that evolves through player deeds, or a private medical record that can be used in a DeFi loan without ever being exposed. This is the world of programmable data, and for builders prioritizing privacy, user trust, and deep engagement, Walrus isn't just an option—it's a new primitive.
The Paradigm Shift: From Static Storage to Programmable Data
Traditional decentralized storage solutions treat data like a locked box in a warehouse: secure, but inert. You pay to put it there and hope it stays. Walrus reimagines this entirely. By representing every data "blob"—whether a 3D model, a video, or a dataset—as a native Sui object, it transforms static files into composable, on-chain assets.
This means the data your dApp uses can be owned, transferred, and governed by smart contracts. The logic is simple yet revolutionary: whoever owns the Sui object owns the data on Walrus. This seamless bridge between on-chain logic and off-chain data unlocks applications that were previously either impossible or required brittle, centralized workarounds.
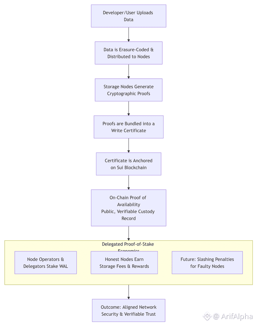
Building Trust Through Verifiable Proofs and Economic Security
Trust in Web3 is earned, not assumed. Walrus engineers this through its Proof of Availability (PoA) system. When data is stored, it's encoded and distributed across a network of independent nodes. These nodes must cryptographically prove they hold their unique fragment. A quorum of these proofs is then permanently settled on the Sui blockchain as a public, immutable certificate of custody.
The flow of trust begins the moment data is written to Walrus:

This isn't just a technical process; it's backed by a robust Delegated Proof-of-Stake (dPoS) economic model. Node operators and their delegators stake the native WAL token to participate. They are rewarded from user fees for honest service but will face slashing penalties for failures once the mechanism goes live. This alignment of economic incentives ensures the network's security and reliability are maintained by a decentralized collective with skin in the game.
Privacy by Design: The "Seal" That Unlocks Confidential dApps
Here's where Walrus moves from innovative to essential for modern dApps. Web3's transparency is a double-edged sword. While good for verification, it's a non-starter for handling sensitive information. Walrus solves this with Seal, a native encryption and access-control layer.
With Seal, developers can encrypt data on Walrus and define access policies via Sui smart contracts. This enables:
Token-Gated Experiences: Offer exclusive content, like premium podcast episodes or in-game items, only to subscribers holding a specific NFT.
Secure Data Marketplaces: Allow AI researchers to monetize proprietary training datasets, granting decryption keys only upon payment.
Confidential Enterprise Operations: Companies like Alkimi process millions of ad impressions daily using Walrus, with Seal keeping client data private while maintaining audit transparency on-chain.
This isn't a theoretical feature. Projects are already live. Vendetta, a fully on-chain game, uses Seal to secure in-game data for tamper-proof, skill-based battles. Tusky, a privacy-first file storage platform, migrated to Walrus to offer users encrypted private vaults, citing superior versatility and cost structure compared to older protocols.
From Concept to Code: Real-World Developer Adoption
The true test of any infrastructure is builder adoption. Walrus passes convincingly:
Tusky found that Walrus's performance allowed users to retrieve file IDs almost instantly after upload, creating a seamless user experience that rivaled Web2 platforms.
Pudgy Penguins leveraged Walrus's infrastructure via Tusky to permanently migrate its NFT content to a decentralized layer, future-proofing its digital assets.
OneFootball and Watrfall are integrating the stack to deliver content with built-in, on-chain rights management.
These partners highlight a key advantage: chain agnosticism. While the control plane is powerfully anchored on Sui, the data stored on Walrus can be accessed and utilized by applications on Ethereum, Solana, and other L1s. This removes a major barrier to entry, allowing developers to integrate programmable, private storage without migrating their entire stack.
Educating Users and Building a Privacy-First Future
As developers, our responsibility extends beyond code to user education. Building with Walrus provides a unique narrative tool. You can transparently show users where their data lives, how it's protected, and who can access it—all verifiable on-chain. This transforms "trust us" into "verify for yourself."
The Walrus Foundation, backed by significant funding from investors like a16z and Standard Crypto, stewards this ecosystem, focusing on developer support and protocol advancement. For builders, this means you're building on infrastructure designed for the next wave of Web3, where privacy and programmability are not afterthoughts but core architecture.
The question for forward-thinking developers is no longer if you'll need sophisticated data handling, but when. As AI agents, immersive worlds, and confidential DeFi demand more from our data layers, will your application be built on a static storage shelf or a dynamic, programmable asset?
What's the first data type in your current project that would benefit from becoming a live, programmable—and private—on-chain asset?
@Walrus 🦭/acc #Walrus #walrus $WAL

