@Vanarchain | #vanar | $VANRY
A Vanar Chain é uma blockchain de Camada-1 criada com um único objetivo de longo prazo: tornar o Web3 prático para usuários do dia a dia, criadores e empresas globais. Enquanto muitas redes ainda lutam com altas taxas, congestionamento e críticas ambientais, a Vanar foi projetada desde o início para oferecer execução rápida, custos ultra-baixos e operação sustentável. Essa combinação a posiciona como uma infraestrutura adequada não para experimentos, mas para aplicações de consumo em grande escala.
A rede é projetada em torno de indústrias que dependem de interação constante e desempenho em tempo real. Ecossistemas de jogos, plataformas de entretenimento imersivo, serviços impulsionados por IA e marketplaces digitais exigem blockchains que possam processar milhares de transações suavemente, sem interromper a experiência do usuário. Cadeias tradicionais muitas vezes sucumbem a tal demanda, mas a arquitetura da Vanar é otimizada para lidar com cargas pesadas enquanto mantém as transações rápidas e baratas.
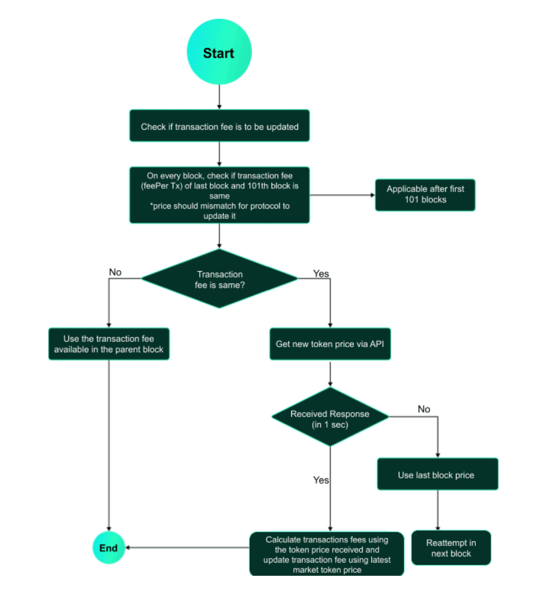
Uma das características mais importantes da Vanar é sua estrutura de taxas microscópica. Os custos de gás têm sido um dos maiores obstáculos para a adoção de blockchain, desencorajando a atividade frequente e limitando a criatividade. A Vanar remove essa fricção mantendo taxas consistentemente baixas, permitindo que os desenvolvedores construam aplicações baseadas em microtransações e engajamento contínuo, em vez de ações esporádicas na cadeia. Para os usuários, isso significa interagir livremente sem se preocupar com custos inesperados.
Desempenho é combinado com responsabilidade ambiental. À medida que as corporações enfrentam requisitos ESG crescentes, blockchains que consomem muita energia se tornam difíceis de justificar para implantação convencional. A Vanar integra princípios de design eficientes em carbono em seu consenso e infraestrutura, tornando-a atraente para empresas que buscam soluções de blockchain sustentáveis. Essa abordagem ecológica fortalece o papel da Vanar como uma base de longo prazo para o Web3, em vez de um experimento passageiro.

A Vanar também coloca forte ênfase na acessibilidade para desenvolvedores. Construir aplicações descentralizadas muitas vezes envolve curvas de aprendizado acentuadas e ambientes de execução imprevisíveis. A Vanar trabalha para reduzir essas barreiras apoiando frameworks de desenvolvimento familiares, comportamento previsível de transação e processos de implantação simplificados. Isso permite que criadores independentes e grandes organizações inovem na mesma plataforma, incentivando um ecossistema diversificado e competitivo.
A evolução do projeto a partir do ecossistema Virtua reflete sua ambição mais ampla. Originalmente conectado a iniciativas focadas no metaverso, a Vanar amadureceu em uma blockchain Layer-1 totalmente independente, com sua própria rede e sistema econômico. Essa transição marca uma mudança de ambientes virtuais de nicho para se tornar uma infraestrutura central para aplicações Web3 de consumo em várias indústrias.
No coração do ecossistema está a VANRY, o token utilitário nativo da Vanar Chain. A VANRY é usada para impulsionar transações, executar contratos inteligentes e coordenar incentivos de rede enquanto apoia a governança. À medida que o uso de aplicações cresce e a atividade na mainnet aumenta, a demanda por VANRY se torna intimamente ligada à atividade econômica real na rede, reforçando um modelo orientado por utilidade em vez de uma avaliação puramente especulativa.

A Vanar se diferencia em um cenário de blockchain lotado ao priorizar a entrega em vez do hype. Sua proposta de valor é simples: alta capacidade de processamento, taxas ultra-baixas, operação sustentável e infraestrutura pronta para empresas. Esse foco prático torna mais fácil acolher usuários convencionais que se importam mais com experiências suaves do que com complexidade técnica.
A inteligência artificial representa outra fronteira chave para o ecossistema Vanar. Plataformas e sistemas automatizados impulsionados por IA requerem execução constante e custos operacionais previsíveis—condições que a arquitetura focada em desempenho da Vanar foi construída para suportar. Isso posiciona a rede na interseção de IA, entretenimento e tecnologia descentralizada, uma convergência que provavelmente definirá a próxima fase da inovação digital.

O que, em última análise, diferencia a Vanar Chain é sua visão de longo prazo. Em vez de perseguir narrativas de curto prazo, a rede está sendo construída em torno de setores que dominarão a economia digital por décadas. Jogos, mídia digital, IA e entretenimento interativo são mudanças estruturais na forma como as pessoas criam e consomem conteúdo, e a infraestrutura da Vanar foi projetada para apoiar essas transformações ao longo de muitos ciclos de mercado.
A Vanar Chain representa um movimento mais amplo dentro do Web3 em direção a sistemas práticos e prontos para adoção. Ao combinar desempenho, acessibilidade, sustentabilidade e ferramentas amigáveis ao desenvolvedor, ela aborda as barreiras que historicamente retardaram a adoção de blockchain. Com a VANRY atuando como o motor econômico, a Vanar se posiciona como um portal para usuários convencionais que entram na internet descentralizada e como uma base para a próxima geração de experiências digitais.

