
Источник: Гипер Оракул
введение
В настоящее время децентрализованные приложения (DApps) сталкиваются со многими проблемами при безопасной организации и обработке данных вне сети. HyperOracle запускает zkOracle, инновационное решение, которое использует технологию доказательства с нулевым разглашением для обеспечения плавного соединения между данными внутри цепочки и средами вне цепочки.
В качестве моста для внедрения машинного обучения в технологию on-chain HyperOracle не только открывает двери для масштабируемых возможностей искусственного интеллекта, но также обеспечивает выполнение двойных требований децентрализации и проверки данных.
На стыке технологий искусственного интеллекта и блокчейна прозрачность особенно важна. Несмотря на постоянную приверженность открытости сети, непрозрачность моделей искусственного интеллекта остается серьезной проблемой. Виталик Бутерин, основатель Ethereum, считает, что сочетание искусственного интеллекта и технологии шифрования имеет большой потенциал, а прозрачность блокчейна может помочь устранить присущую искусственному интеллекту двусмысленность.
HyperOracle была отмечена Фондом Ethereum за передовое применение технологии Halo2 и внесла значительный вклад в содействие развитию стандартов и технологий блокчейна, включая обеспечение поддержки Ethereum (ERC-6150, ERC-7007), Celestia и Uniswap предоставляют техническую поддержку. поддерживать.
В этой статье будут подробно рассмотрены достижения HyperOracle в продвижении демократизации ИИ, преодолении разрыва между прозрачностью и инновациями, а также ее ключевая роль в формировании децентрализованных приложений.
ценностное предложение
Прозрачность стала важной проблемой в современных областях искусственного интеллекта (ИИ) и машинного обучения (МО). Несмотря на аргументы открытости и открытый исходный код, глубоко понять конкретные модели, лежащие в основе результатов искусственного интеллекта, по-прежнему сложно. Виталик Бутерин считает, что интеграция искусственного интеллекта и технологии шифрования имеет большой потенциал, поскольку прозрачные характеристики технологии шифрования могут нейтрализовать присущую искусственному интеллекту непрозрачность. HyperOracle ответила на этот вызов своим оригинальным решением и предложила zkOracle.

Источник: статья Виталика
HyperOracle стремится создать глобальный суперкомпьютер — глобальную сеть, которая безопасно соединяет различные одноранговые сети. Платформа расширяет возможности Ethereum для поддержки более крупных вычислительных потребностей и расширения хранилища. Интегрируя технологии искусственного интеллекта и машинного обучения в цепочку, HyperOracle опирается на прозрачные характеристики блокчейна и вводит интеллектуальные функции в смарт-контракты, совершая инновационную революцию.
Хотя Ethereum предоставляет вычислительные возможности внутри цепочки, у него есть ограничения в полной реализации внутрисетевого машинного обучения и искусственного интеллекта. HyperOracle представила две инновационные технологии, opML и zkML, для обеспечения проверки вычислений в цепочке, эффективно преодолевая проблемы с затратами и производительностью. Будучи децентрализованной сетью оракулов, zkOracle использует технологию доказательства с нулевым разглашением для достижения плавной связи между данными в цепочке и вычислениями вне цепочки, а также проверкой доказательств вне цепочки, открывая новую главу в сосуществовании прозрачности и эффективности.
Ethereum действует как консенсусный реестр, в то время как сеть zkOracle выполняет ресурсоемкие вычислительные задачи, соединяя различные компоненты с помощью технологии доказательства с нулевым разглашением.
opML специально оптимизирован для искусственного интеллекта и машинного обучения в цепочке, обеспечивая эффективность, масштабируемость и децентрализованные решения. Внедрение этой передовой технологии направлено на раскрытие всего потенциала технологий искусственного интеллекта и блокчейна, обеспечивая при этом сохранение прозрачности, безопасности и этической ответственности.
Обзор проекта
Согласно официальным документам, HyperOracle — это программируемый протокол zkOracle, который может предоставлять произвольную вычислительную мощность и более богатые источники данных для смарт-контрактов. HyperOracle предоставляет комплексные гарантии безопасности и децентрализации для надежной автоматизации и встроенного искусственного интеллекта и машинного обучения, что позволяет разработчикам легко создавать децентрализованные приложения следующего поколения (dApps).
В сети HyperOracle несколько узлов zkOracle образуют сеть, аналогичную узлам Ethereum, которые выполняют вычисления и генерируют доказательства с нулевым разглашением.
Как вы понимаете, технические детали проекта сложны. Даже после изучения подробной документации все равно может быть сложно полностью понять механику. Далее давайте подробно рассмотрим революционные элементы, представленные HyperOracle, чтобы глубже понять потенциал его будущего развития.
Машинное обучение с нулевым разглашением (zkML)
zkMLinference — это не требующий доверия протокол вывода машинного обучения HyperOracle, основанный на доказательстве с нулевым разглашением. Оно служит мета-приложением ввода и вывода zkOracle, аналогично zkAutomation. Оно реализует рассуждения машинного обучения в цепочке за счет интеграции среды машинного обучения zk и использования zkGraph в качестве основного компонента. Разработчики могут использовать zkMLinference для создания любого децентрализованного приложения на базе машинного обучения и с защитой Ethereum.
zkML расширяет возможности технологии блокчейна с возможностью проверки приложений модели искусственного интеллекта, защищающей конфиденциальность, чтобы гарантировать конфиденциальность данных на протяжении всего процесса.

Источник: BinanceResearch.
zkML демонстрирует большой потенциал на стыке технологий шифрования и искусственного интеллекта благодаря своим коммерческим приложениям, возглавляемым Modulus Labs и Giza Tech. Несмотря на обещание, пробелы в цепочке поставок ИИ, особенно в звене сертификации, еще не полностью устранены. Медленное внедрение фреймворков zkML, главным образом из-за их длительных циклов проверки и высоких вычислительных затрат, подчеркивает необходимость дальнейшего развития в этой технологической области.
Чтобы связать доказательства с нулевым разглашением с моделями машинного обучения, предлагаются два разных метода реализации:
● Специальные схемы ZK: специальные схемы ZK, разработанные для различных моделей с учетом их конкретных требований к точности.
● Универсальная среда выполнения zkML. Интегрируйте доказательства ZK и модели ML с помощью универсальной среды выполнения, аналогично тому, как zkEVM обрабатывает EVM-совместимые программы.

Источник: ГиперОракл
Введение в оптимистическое машинное обучение (opML)
Как упоминалось ранее, технология машинного обучения с нулевым разглашением (zkML) еще не достигла полностью оптимизированного состояния. В этом контексте компания HyperOracle осознала это и, усердно работая над поиском решения, ее основатель предложил новую концепцию под названием Optimistic Machine Learning (opML) в качестве временного решения перед официальным запуском zkML.
Команда HyperOracle, создавшая первый вариант реализации opML с открытым исходным кодом, считает, что opML может способствовать интеграции искусственного интеллекта и технологии шифрования за счет использования принципов теории игр для устранения дополнительной нагрузки, создаваемой технологией шифрования.
opML использует механизм оптимистической проверки для выполнения процесса рассуждения и обучения/тонкой настройки модели ИИ в цепочке. По сравнению с zkML, opML обеспечивает доказательства машинного обучения с меньшими затратами и более высокой эффективностью. Кроме того, opML имеет низкие требования к оборудованию, что позволяет запускать большие языковые модели на обычных персональных компьютерах без графических процессоров.
opML использует механизм проверки (аналогичный OP Rollup) для обеспечения децентрализации и проверяемости процесса вычислений машинного обучения.
HyperOracle стала пионером первой реализации opML с открытым исходным кодом.

Источник: ГиперОракл
технология zkGraph
zkGraph действует как настраиваемый «умный контракт» для узлов HyperOracle, отвечающий за управление поведением данных и генерацию доказательств с нулевым разглашением, аналогично тому, как смарт-контракты определяют вычисления узла Ethereum. Разработчики смарт-контрактов могут создавать смарт-контракты и zkGraph одновременно, позволяя пользователям взаимодействовать с обоими.
zkGraph в основном содержит три компонента:
● Манифест (zkgraph.yaml): информация о конфигурации, такая как стандарт zkGraph, целевая сеть блокчейна и целевой смарт-контракт.
● Сопоставление (mapping.ts): конвертируйте данные блокчейна в другие формы (вычисления вне цепочки).
● (Необязательно) Схема (schema.graphql): определение режимов хранения данных и доступа.
При развертывании все файлы кода zkGraph сохраняются в EthStorage, слое расширения децентрализованного хранилища на базе Ethereum ESP.

Источник: Гипер Оракул
Анализ конкурентной продукции
Чтобы глубже понять своих прямых конкурентов, мы анализируем инновационные технологии, представленные HyperOracle, и их приложения. HyperOracle запустила сервис блокчейна, протокол zkOracle, для выполнения сложных вычислений в смарт-контрактах, аналогичный подходу Chainlink. Он также использует технологию zkGraph для обработки данных после сбора, аналогично The Graph. В то же время стоит отметить, что HyperOracle — не единственный проект, предоставляющий возможности искусственного интеллекта в блокчейне. Даже в области zkML другие проекты, такие как Modulus Labs, также заслуживают внимания.
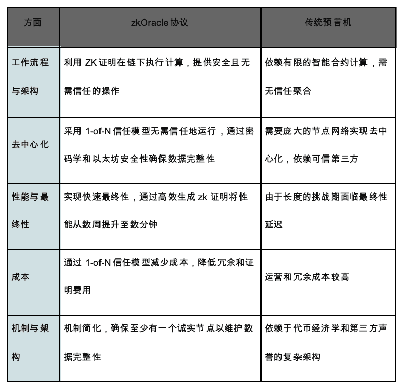
Сравнение Oracle: Chainlink/традиционный Oracle и Hyper Oracle

Источник: Greythorn Internal.

Источник: Гипер Оракул
Сравнение технологий HyperOracle и Knowledge Graphs
Благодаря использованию технологии zkWASM HyperOracle отличается от традиционной технологии Knowledge Graphs, такой как The Graph. Ее преимущества включают в себя:
● Используйте технологию zkWASM для повышения безопасности без ущерба для производительности.
● Ускорьте запросы данных за счет доказательства с нулевым разглашением, оптимизируйте время ответа и обеспечьте безопасность и проверяемость данных.
● Используйте программируемую технологию zkGraph для обеспечения безопасной автоматизации вне сети.
● Повысьте производительность системы за счет ненадежных запросов к ближайшему узлу zkOracle.
● Повысьте уверенность при создании любого децентрализованного приложения с использованием технологии доказательства с нулевым разглашением данных.
HyperOracle предлагает значительные преимущества по сравнению с традиционными графами знаний, которые основаны на традиционных методах индексации и не имеют децентрализованной безопасности. Традиционные методы могут опираться на распределенные автономные организации (DAO) или юридические документы, что вносит неопределенность в автоматизированный процесс, а их безопасность часто бывает слабой, часто полагаясь на механизмы разрешения споров с несколькими подписями.

Источник: Гипер Оракул
Короче говоря, Chainlink и The Graph — это сети, которые интегрируют данные в приложения блокчейна, но они не могут полностью гарантировать точность данных. Хотя Chainlink использует несколько источников данных и мер безопасности, он не безупречен. Обе технологии полагаются на агрегирование данных и механизмы стимулирования для обеспечения правильности данных, но это не гарантирует абсолютную целостность данных. HyperOracle считает, что необходимы дальнейшие технологические инновации для создания безопасных и не требующих доверия приложений. Поэтому они разрабатывают сеть, которая использует математические доказательства для быстрой проверки данных, обеспечивая более надежное решение, чем традиционные методы, основанные на доверии или стимулировании.
Подумайте: стоит отметить, что инновационные функции, упомянутые в официальном документе HyperOracle, могут столкнуться с трудностями при реализации их в реальных приложениях. Напротив, традиционные решения Oracle, такие как Chainlink, со временем доказали свою эффективность. Смогут ли эти новые функции соответствовать предыдущим стандартам или превосходить их, еще предстоит проверить рынку.
Сравнительный анализ HyperOracle и Modulus Labs
В контексте этой зарождающейся тенденции и протоколов ее развития сравнительный анализ становится более сложным. Например, Modulus Labs объединяет технологию искусственного интеллекта и блокчейна, а также использует технологию доказательства с нулевым разглашением и технологию машинного обучения для разработки прозрачных и проверяемых алгоритмов искусственного интеллекта для приложений блокчейна. Он принимает специальную стратегию, особенно в отношении необходимости создания доказательств, одновременно обещая позволить децентрализованным приложениям интегрировать технологии искусственного интеллекта и машинного обучения без ущерба для доверия и безопасности.
Кроме того, Gensyn, еще один ключевой проект в этой области, представляет собой протокол вычислений искусственного интеллекта на основе блокчейна, который недавно завершил финансирование серии A на сумму 43 миллиона долларов под руководством a16z.
Бычьи основы
● Команда Hyper Oracle намекнула, что, хотя это и не было официально подтверждено, их будущий токен может относиться к механизму доказательства работы (POW), используемому в таких блокчейнах, как Ethereum или Aleo.
● Интеграция технологий искусственного интеллекта и машинного обучения с блокчейном открыла новые области, полные потенциала для смарт-контрактов. Если Hyper Oracle удастся занять свою нишу в этой сфере, ее оценка может значительно вырасти.
● Технологические достижения opML и zkML продемонстрировали большой потенциал в процессе вычислений внутрисетевой проверки, эффективно решая существующие проблемы стоимости и производительности.
● Hyper Oracle завершила финансирование на сумму 3 млн долларов США под совместным руководством Sequoia China Seed Fund и Dao5.
● Проекту доверяют основные организации, работающие с блокчейном, такие как Ethereum Foundation, Compound и Uniswap, и он имеет солидный план развития. Его основатели имеют выдающийся опыт работы в Google.
Медвежий факторный анализ
● Hyper Oracle все еще находится на экспериментальной стадии, и свидетельств ее будущей производительности и эффективности еще недостаточно.
● Эффективность и практичность механизма аутентификации вне сети создают проблемы для структуры opML Hyper Oracle.
● Ключевые элементы, такие как экономическая модель токена, еще не ясны, что затрудняет оценку проекта с инвестиционной точки зрения.
● Система искусственного интеллекта, встроенная в Hyper Oracle, может быть сложной, и ее сложно сделать прозрачной, что затрудняет ее понимание, объяснение и доверие.
Заключение
Greythorn стремится внимательно следить за последними разработками в области блокчейна и криптотехнологий. Область, в которой сочетаются технологии искусственного интеллекта и блокчейна, особенно привлекательна. Традиционные смарт-контракты реагируют на инициирующие события на основе заранее заданных действий, в то время как смарт-контракты, включающие искусственный интеллект и машинное обучение, могут принимать автономные решения в режиме реального времени. Это достижение привело к инновационному расширению функций блокчейна.
Если вы заинтересованы в дальнейшем изучении этой темы, мы приглашаем вас прочитать наши последние результаты исследований по OLAS.
Чтобы получить дополнительную информацию и будущие исследовательские статьи, подписывайтесь на нас в LinkedIn, X и Medium или посетите наш веб-сайт, чтобы узнать больше.
Если вы считаете эту информацию ценной, мы будем рады вашему взаимодействию с этой статьей.
С нетерпением жду Вашего ответа,
Команда Грейторн.

