Название проекта: Тонкоин
Тип проекта: L1
Кодовое имя: $TON
Рейтинг криптовалют: 10
Рыночная капитализация: $22,5 млрд.
Полная стоимость выпуска (FDV): $33,2 млрд.
Оборотное предложение: 3,47 миллиарда (68%)
Общий объем поставок: 5,11 млрд.
Максимальный запас: неограничен
вступительные слова
Telegram был основан в России в 2013 году Николаем и Павлом Дуровыми. Сегодня это третье по популярности приложение для обмена сообщениями в мире, восьмая по популярности социальная сеть и одно из пяти лучших приложений для обмена сообщениями с 800 миллионами активных пользователей в месяц. Ее генеральный директор Павел Дуров — один из самых богатых миллиардеров социальных сетей с собственным капиталом более 15 миллиардов долларов.

Источник: Статистика
TON, или The Open Network, — это блокчейн L1, разработанный командой Telegram. Они начали разработку этого проекта в период с 2017 по 2018 год, стремясь удовлетворить потребности сотен миллионов пользователей Telegram. Хотя в 2020 году они столкнулись с некоторыми юридическими проблемами со стороны Комиссии по ценным бумагам и биржам США (SEC), в 2022 году управление взял на себя Фонд TON, дав проекту новое начало. Благодаря финансовым инвестициям таких организаций, как DWF Labs, и стратегическому видению проекта, он быстро вошел в десятку лучших криптовалют.

Источник: дорожная карта TON.
Если вы следите за миром криптовалют, возможно, вы заметили, что криптолюбители проводят много времени в Telegram. Учитывая быстрый рост рыночной капитализации $TON, похоже, что все больше пользователей начнут переходить в сеть TON, точно так же, как пользователи Coinbase начали переходить в Base, что запускает «Базовый сезон».
Команда Telegram, похоже, готовится позволить большему количеству людей присоединиться к TON, возможно, начиная «сезон TON». Проблеск этой стратегии появился в январе прошлого года, когда Telegram интегрировал TON в свое приложение и представил платежи в криптовалюте для создателей контента. Этот шаг позволяет разрабатывать и использовать приложения непосредственно в Telegram, создавая удобство для пользователей.
В этой статье мы глубоко погрузимся в экосистему TON, пытаясь понять ее основные возможности и выявить потенциальные возможности.
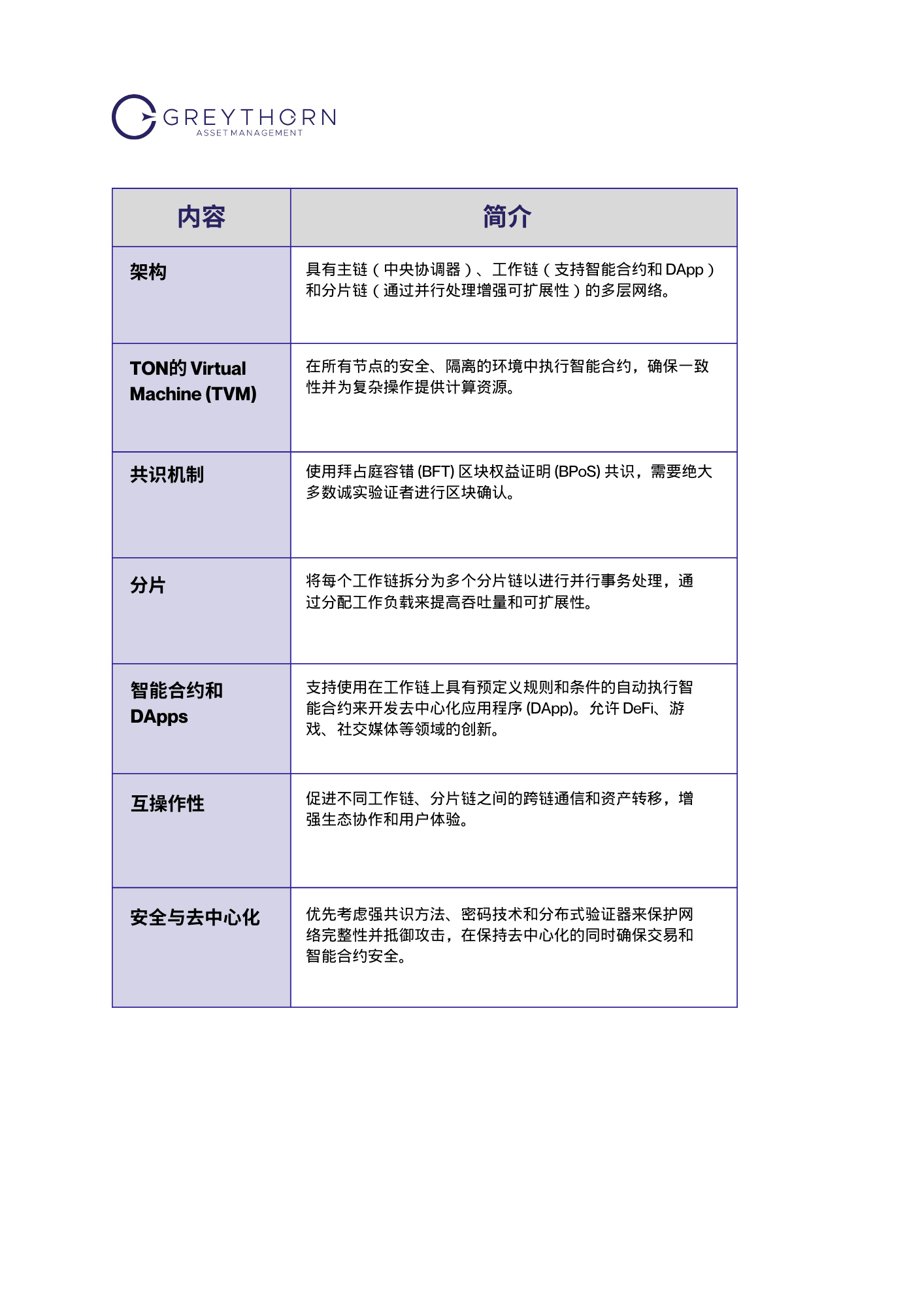
Сеть ТОН
TON работает посредством уникального сочетания архитектурных элементов и механизмов консенсуса, обеспечивающих быструю, масштабируемую и безопасную обработку транзакций.

В настоящее время услуги, предоставляемые в рамках экосистемы TON, включают:
Кошельки TON: цифровые кошельки, такие как Tonkeeper (некастодиальные) и @wallet (кастодиальные), с такими функциями, как использование DApp и размещение ставок.
TON Storage: обеспечивает частное зашифрованное хранилище блокчейна, аналогичное Dropbox, но более безопасное.
Сайты TON: создавайте децентрализованные веб-сайты в сети TON и получайте доступ к сетевой экосистеме через кошельки и браузеры TON.
TON Proxy: обеспечивает доступ к сети TON, обеспечивая бесцензурное и беспрепятственное использование децентрализованных приложений.
Смарт-контракты: быстро обрабатывайте транзакции в TON через виртуальную машину TON.
TON DNS: упростите навигацию в сети TON, преобразовав сложные адреса в удобные для пользователя имена.
Ton Bridge: облегчает передачу Toncoin между основными блокчейнами, такими как Ethereum и Binance Smart Chain.
прогноз на будущее

31 октября TON установил новый рекорд самого быстрого в мире блокчейна, который был продемонстрирован во время прямой трансляции. Видео этого события можно посмотреть на YouTube. Это достижение позволяет команде исследовать новые возможности, учитывая потенциал сети.
Команда TON часто обсуждает концепцию SuperApp, целью которой является интеграция различных сервисов, таких как обмен мгновенными сообщениями, социальные сети, DeFi и электронная коммерция, все из которых поддерживаются технологией блокчейна TON. Идея состоит в том, чтобы превратить его в портал для Web3, потенциально привлекающий сотни миллионов пользователей и позволяющий совершать миллиарды транзакций в удобной и бесшовной структуре Telegram, используя существующую базу пользователей.
Кроме того, TON недавно получила инвестиции в размере 8 миллионов долларов от Mirana Ventures, ориентированной на веб3, для развития этой амбициозной концепции.
Команда также выделила GameFi как потенциальный вариант использования, указав, как игровая индустрия может извлечь выгоду из TON для развития внутриигровой экономики. В прошлом году Фонд TON объявил, что компания Animoca Brands, которая находится на переднем крае защиты прав цифровой собственности в играх и открытой метавселенной, стала одним из крупнейших валидаторов блокчейна открытой сети.
TON также кажется подходящей в качестве мощной платежной системы, предоставляющей частным лицам и предприятиям возможность быстрых и недорогих глобальных финансовых транзакций.
В январе 2022 года у TON было 200 000 активных ежемесячных кошельков. Год спустя это число возросло до более чем 700 000. В настоящее время их число приближается к 1,7 миллионам, что свидетельствует о росте использования кошельков Toncoin и намекает на то, что широкое распространение может стать реальностью.

Источник: Тонстат
Возможности рынка
Имея рыночную капитализацию в 23 миллиарда долларов, TON позиционирует себя как важный блокчейн уровня 1 с сильной базой пользователей. Этот потенциал проистекает из уникального положения Telegram как приложения для обмена сообщениями с миллионами пользователей по всему миру, многие из которых уже вовлечены в сферу криптовалют.
DeFiLlama сообщает, что общая стоимость сети зафиксирована на уровне 140 миллионов долларов. По сравнению с другими блокчейнами уровня 1 или 2, такими как Sui (658 миллионов долларов), Avalanche (1,14 миллиарда долларов) или Base (1,4 миллиарда долларов), существует явно огромный потенциал для роста.

Источник: ДеФиЛлама
Если взрывной рост TON осуществится, ранние последователи экосистемы получат большую выгоду от ее расширения. Учитывая возможный будущий сдвиг в сторону этой экосистемы, обращение внимания на экосистему TON и участие в ней может стать стратегическим шагом.
Изучение экосистемы TON открывает широкий спектр проектов и токенов, имеющих возможности для роста и развития. В пространстве мемкоинов, где они часто являются индикаторами общественного интереса и социального импульса, ситуация, похоже, находится на ранних стадиях. Еще не существует выдающейся именной монеты с сильным сообществом или значительным социальным ростом. Однако некоторые монеты, такие как $TEPE, продемонстрировали некоторую активность за последнюю неделю, увеличившись в цене на 100%. Другие мемкоины, такие как TON FISH, TON INU и DogWifHood, хотя и лишены уникальности, иллюстрируют зарождающуюся природу сектора мемкоинов TON.
В пространстве DeFi внутри TON расположены две основные децентрализованные биржи, которые могут иметь решающее значение для ликвидности и роста экосистемы. $STON — ведущая DEX с общей заблокированной стоимостью 80 миллионов долларов, а DeDust — вторая по величине DEX с TVL в 49 миллионов долларов. Они представляют собой инфраструктуру для деятельности DeFi в TON. Если Telegram стремится создать процветающую экосистему DeFi, успех этих платформ, вероятно, будет иметь решающее значение, поскольку они получат прямую выгоду от любых инициатив по повышению ликвидности.
В пространстве GameFi TON размещает такие проекты, как PunkCity и Petcoin. PunkCity выделяется своей экосистемой GameFi, основанной на чат-ботах Telegram и интегрирующей NFT, а Petcoin запустила Tongochi, проект GameFi, вдохновленный Тамагочи.
Некоторые из самых популярных токенов в настоящее время в цепочке TON включают в себя:

Источник: CoinMarketCap.
Общий рассказ о рыночных возможностях TON заключается в его потенциале для роста экосистемы, обусловленном большой базой пользователей Telegram и стратегическими шагами по более глубокой интеграции криптовалюты в ее платформу. Хотя проекты DeFi и GameFi в TON все еще находятся в зачаточном состоянии, а сцена мем-монет еще не созрела, на признаки этой растущей экосистемы стоит обратить внимание.
конкуренты
В настоящее время существует большая конкуренция среди блокчейнов первого уровня в мире криптовалют. В то время как некоторые из ранних конкурентов TON, таких как Polkadot, Tezos, NXT и EOS, похоже, теряют популярность, за последние несколько лет появились новые игроки, такие как Aptos, Sui, Solana, Avalanche и Cosmos. Хотя TON успешно вошел в десятку лучших криптовалют, удержать большую долю рынка непросто.

Источник: Коингеко
Несколько ключевых преимуществ TON:
Блокчейн пятого поколения: TON развивается в направлении шардируемой многоцепной системы с доказательством доли, которая поддерживает пользовательские рабочие цепочки. Он практически мгновенно пересылает сообщения между шардами и синхронизирует все в своей сети.
Встроенная поддержка шардинга: созданная для настоящей масштабируемости, TON может поддерживать широкий спектр приложений и предназначена для работы с любым проектом, который может работать на блокчейне.
Комплексная экосистема: TON предоставляет ряд услуг, включая P2P-сеть, хранилище и другие услуги, для создания полноценной инфраструктуры и повышения ее практичности и масштабируемости.
Гибкость для многоцелевых приложений: TON спроектирован так, чтобы быть достаточно гибким для поддержки широкого спектра конкретных потребностей, от крупномасштабных частных блокчейн-проектов до децентрализованных приложений общего назначения.
Токеномика
Toncoin ($TON), собственная криптовалюта блокчейна TON, поддерживает транзакции и приложения, такие как игры и предметы коллекционирования. Его токеномика началась в ноябре 2019 года, когда было отчеканено 5 миллиардов монет. Регуляторные проблемы в мае 2020 года остановили разработку и вместо этого сосредоточили внимание на доказательстве работы. К маю 2021 года TON перейдет в основную сеть и продолжит распространять монеты посредством доказательства работы. В июне 2022 года TON перешел на сеть с доказательством доли, улучшив безопасность и стабильность, выделив более 12 миллионов учетных записей, годовой уровень инфляции 0,6% и значительное участие валидаторов.
Майнинг начнется в июне 2020 года и завершится в июне 2022 года, что обеспечит участие общественности и ознаменует окончание первоначального распределения. После майнинга TON запустила Infinity TON Mining Pool, чтобы продолжить участие. В качестве системы PoS в работе TON теперь участвуют валидаторы и номинаторы, что способствует росту сети за счет вознаграждений Toncoin.
Рыночная капитализация: $22,73 млрд.
Полностью разводненная оценка (FDV): 34,13 миллиарда долларов.
Оборотное предложение: 3,47 миллиарда (67,98% от общего количества)
Общий объем поставок: 5,11 млрд.
Максимальный запас: бесконечный.
бычьи факторы
Интеграция TON с Telegram обеспечивает огромную потенциальную базу пользователей для внедрения, создавая благоприятную среду для роста пользователей и разработки dApps.
Архитектура TON, включая ее усовершенствованный механизм консенсуса и решения масштабируемости, такие как шардинг, позиционирует ее как ведущего технологического игрока в пространстве блокчейнов, позволяя обрабатывать транзакции быстро и эффективно.
Экосистема TON быстро расширяется и включает в себя различные сервисы, такие как хранилище TON, веб-сайты TON и приложения DeFi.
Проект получил значительную финансовую поддержку от крупных организаций, таких как DWF Labs, что свидетельствует о сильном доверии инвесторов. Эти инвестиции поддерживают развитие инфраструктуры и приложений TON, стимулируя его рост и инновации.
медвежьи факторы
История регуляторных проблем TON с SEC может создавать постоянные риски, которые могут повлиять на ее деятельность и будущее развитие. Кроме того, тесные связи TON с Telegram означают, что любые юридические, общественные или экономические проблемы, с которыми сталкивается Telegram, могут оказать влияние на TON. Эта связь может повлиять на доверие инвесторов, принятие пользователями и общее восприятие рынка TON.
TON работает на высококонкурентном рынке с тяжелыми и новыми проектами, такими как Ethereum и Aptos, и требует постоянных инноваций, чтобы оставаться актуальным и привлекать пользователей. Кроме того, из-за уникальной архитектуры TON виртуальная машина TON несовместима с виртуальной машиной Ethereum. Это означает, что TON не может напрямую использовать обширные инструменты разработки Ethereum и децентрализованную экосистему приложений.
Хотя интеграция с Telegram и превращение пользователей приложений для обмена сообщениями в активных участников блокчейна является многообещающей, неопределенность все еще существует. Медленное развитие экосистемы может подорвать ее потенциал.
Если механизм инфляции не откалиброван правильно, это может привести к избыточному предложению токенов, снижению стоимости отдельных токенов и потенциально привести к снижению интереса инвесторов.
Заключение
Созданный на основе популярного приложения для обмена сообщениями Telegram, TON быстро завоевал себе имя среди лучших блокчейнов первого уровня. Несмотря на то, что TON быстро вошёл в десятку лучших криптовалют, дальнейший путь TON остаётся непростым. В мире блокчейнов очень высокая конкуренция, и новые участники, такие как Aptos, Sui, Solana, Avalanche и Cosmos, создают проблемы. Эти новые и старые игроки означают, что TON должна усердно работать, чтобы сохранить сильное присутствие на рынке.
В дальнейшем связь TON с Telegram открывает огромные возможности для его роста. Благодаря огромной базе пользователей Telegram, TON имеет хорошие возможности для ускорения внедрения и поощрения создания новых децентрализованных приложений.
По мере того, как TON растет в мире блокчейнов, его будущий успех будет зависеть от того, чтобы идти в ногу с инновациями, привлекать участие разработчиков и максимизировать его особую связь с Telegram. Впереди много возможностей, и цель TON изменить способ использования блокчейна может сделать его ключевым игроком в привлечении большего числа людей к использованию технологии блокчейна.

